前段时间各种各样的事情太忙,优快云博客停止有很长一段时间了。今天为大家分享一个JAVA窗体版本的图书管理系统492.目前基于Swing的窗体程序使用越来越少。但是通过窗体程序涉及到的技术在各种应用程序中都有广泛的应用。本次介绍的图书管理系统涉及到数据库技术、UI技术、多线程技术等,是一个实战性很强的项目。本次介绍的图书管理系统分为系统管理员和普通用户、图书管理员三种用户类型。普通用户的功能包括:注册、登陆、查询图书、修改密码、修改给个人信息、留言;图书管理员的功能包括:用户管理、图书管理、借阅图书、归还图书、历史借阅记录、当前借阅记录、留言管理。系统管理员的功能包括:登陆、用户管理、图书管理。整个项目有完整得源码,希望大家可以喜欢。通过实战项目,喜欢上编程,提高编程水平,一起加油!
开发环境
开发语言为Java,开发环境Eclipse或者IDEA都可以。数据库采用:MySQL。运行主程序,或者执行打开JAR文件即可以运行本程序。运行程序可以在编辑器中运行 run as applicaiton,或者jar ***.jar运行。
系统框架
利用JDK自带的SWING框架开发,不需要安装第三方JAR包。MySQL数据库,纯窗体模式,直接运行Main文件即可以。属于入门级的程序。
系统功能架构
系统的整体功能如下图所示:

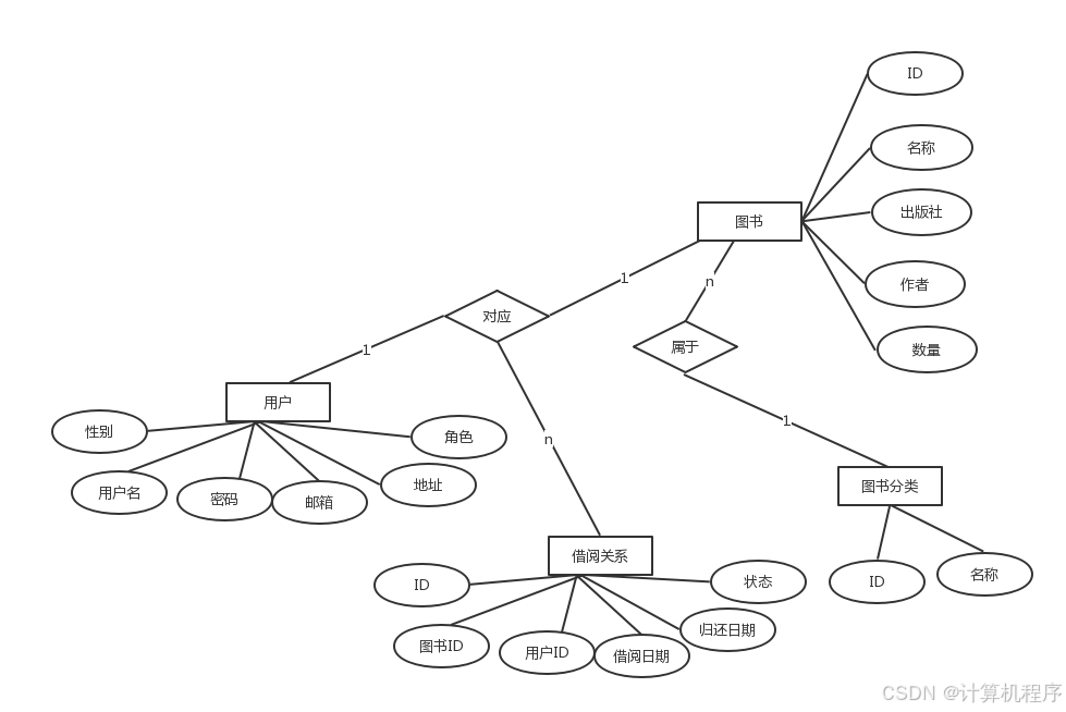
数据库设计
系统种存在4个表:用户表、图书分类表、图书表、借阅表.整个系统的E-R图如下:

运行效果
读者
1 用户登陆

2 用户注册

3 用户主界面

4 个人信息维护

5 当前借阅

6 历史借阅

7 图书查询

图书管理员
8 图书管理员主界面

9 借阅图书

10 归还图书
系统管理员
11 用户管理


12 图书查询

关键代码
public static Connection getConnection() {
try {
Properties pr=new Properties();
pr.load(new FileInputStream("properties"));//根目录下配置文件
String user= pr.getProperty("user");
String url= pr.getProperty("url");
String password= pr.getProperty("password");
String driver= pr.getProperty("driver");
Class.forName(driver);//加载驱动
con = DriverManager.getConnection(url, user, password);//获取数据库连接
}
catch (Exception e) {
JOptionPane.showMessageDialog(null, "数据库连接失败! \n请检查properties文件!");
}
return con;
}
项目总结
(1)在写代码之前,在大脑里一定要把思路理清楚,不能模模糊糊,一定要把功能图和流程图画出来,然后根据它去实现每一个功能块,要多分析,培养一种良好的逻辑思维能力。
(2)在写代码的过程中,一定要采取就近原则,同一个功能,或者对同一个组件的设置一般要写在一块,这样写的程序比较清晰,不容易出错,也便于查找。
(3)要养成良好的注释习惯,一是有利于别人阅读你的程序,同时也有利于自己以后再看,就能很快的读懂程序,提高效率。

1万+

被折叠的 条评论
为什么被折叠?



