今天为大家分享一个java web编写的医院预约系统,目前系统功能已经完善,后续会进一步完善。整个系统界面漂亮,有完整得源码,希望大家可以喜欢。喜欢的帮忙点赞和关注。一起编程、一起进步。
开发环境
1 项目采用Spring+SpringMVC+Mybatis的MVC进行开发
2 JSP技术为表示层,包括EL表达式、JSP动作、JSTL标准标签技术
3 Spring为控制层技术
4 JavaBean为开发模型层
5 采用MVC设计模式对各个模块进行开发
6 数据库采用mysql数据库
7 采用Tomcat作为Web服务器
8 Firefox浏览器为推荐浏览器
开发背景
医院门诊信息系统就可以优化就诊流程,缩短患者就诊等待时间,为门诊医生提供快速的操作流程,使医生可以有更多的时间用于为患者诊治,而不必将更多的时间用于开具检查、检验单等诊疗项目和处方。在打破原有的工作流程的基础上建立一套全新的门诊就诊流程,从而为医院的信息化建设起到推进性的作用。迫切需要一个医院预约管理系统来提高医院的预约的效率,减少病人的排队等待时间,同时提高医院的运行效率,更好的服务于病人和医院的管理人员
主要功能
本系统大致分为三种用户类型:病人,医生以及管理员。基于SSM的医院预约管理系统,以病人为中心,目的是缩短预约的时间,方面病人就诊。
系系统管理员在系统中具有最大的权限,
可以发布医院动态,
对医院科室进行增删改查,
对科室进行增删改查,
对预约订单管理,
对病人进行增删改查。
医生:
处理预约挂号订单
病人:
查询医生信息,并且进行相应预约挂号、查看个人订单
1.系统管理模块
该模块可以完成修改用户密码、病人管理,公告管理,医生管理,科室管理以及退出系统等操作。
2.科室管理模块
在这个模块中,系统管理员可以对医院的科室进行添加、修改和删除等操作。
3.医生模块
在这个模块中,可以查询到预约自己的患者的信息。
4.病人模块
在这个模块中可以完成病人的注册,登录,修改个人信息,查看自己的预约信息,查看公告信息,发起预约。

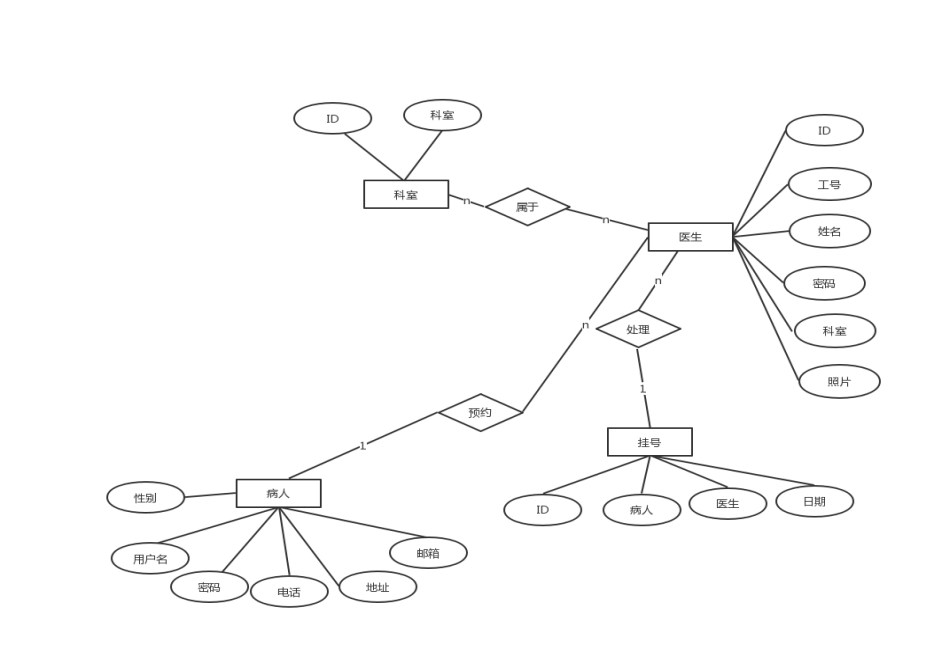
数据库设计

实现效果
1 用户注册

2 用户登陆

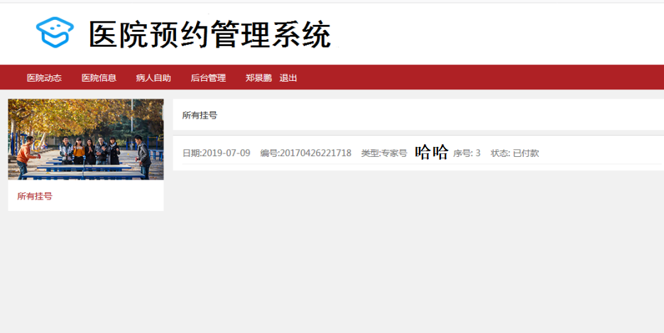
3 预约订单

4 后台登陆

5 后台主界面

5 病人资料管理

6 医生管理

7 预约订单管理

文章介绍了一个使用Spring+SpringMVC+Mybatis框架开发的医院预约系统,具备完善的用户管理(包括病人、医生和管理员)、预约订单管理和科室医生管理等功能,旨在优化就诊流程,减少患者等待时间。系统基于MySQL数据库,采用Tomcat服务器,支持Firefox浏览器,并展示了用户注册、登录和预约订单等界面截图。
1220

被折叠的 条评论
为什么被折叠?



