WebGL编程指南笔记-入门基础篇
着色器介绍
着色器分为
顶点着色器跟片元着色器
- 顶点着色器
描述顶点特性,包括位置,颜色等 - 片元着色器
进行每个片元的处理过程,如光照等;在三维场景中,仅仅用线条和颜色把图形画出来是远远不够的
从js文件到浏览器渲染结果的处理流程示意图

画点
- 多基本缓冲区模型
颜色缓冲区: gl.COLOR_BUFFER_BIT
深度缓冲区: gl.DEPTH_BUFFER_BIT
模板缓冲区: gl.STENCIL_BUFFER_BIT - 画点关键代码片段
// HelloPoint1.js (c) 2012 matsuda
// Vertex shader program
var VSHADER_SOURCE =
'void main() {\n' +
' gl_Position = vec4(0.0, 0.0, 0.0, 1.0);\n' + // Set the vertex coordinates of the point
' gl_PointSize = 10.0;\n' + // Set the point size
'}\n';
// Fragment shader program
var FSHADER_SOURCE =
'void main() {\n' +
' gl_FragColor = vec4(1.0, 0.0, 0.0, 1.0);\n' + // Set the point color
'}\n';
// Initialize shaders
if (!initShaders(gl, VSHADER_SOURCE, FSHADER_SOURCE)) {
console.log('Failed to intialize shaders.');
return;
}
// Draw a point
gl.drawArrays(gl.POINTS, 0, 1);
webgl初始化流程
/**
* Create a program object and make current
* @param gl GL context
* @param vshader a vertex shader program (string)
* @param fshader a fragment shader program (string)
* @return true, if the program object was created and successfully made current
*/
function initShaders(gl, vshader, fshader) {
var program = createProgram(gl, vshader, fshader);
if (!program) {
console.log('Failed to create program');
return false;
}
gl.useProgram(program);
gl.program = program;
return true;
}

齐次坐标
homogeneous coordinate

- webgl的一个显著特征就是不需要交换颜色缓冲区
传输变量
- Using Attribute Variables
顶点相关的数据
必须声明为全局变量 - Using uniform variable
顶点无关的数据
所有 attribute 变量都以 a_前缀开始; 所有 uniform 变量都以u_ 前缀开始
- 获取着色器变量地址
var a_Position = gl.getAttribLocation(gl.program, 'a_Position');
- 赋值
gl.vertexAttrib1f(location, v0)
gl.vertexAttrib2f(location, v0, v1)
gl.vertexAttrib3f(location, v0, v1, v2)
gl.vertexAttrib4f(location, v0, v1, v2, v3)

- 获取 uniform 变量地址
gl.getUniformLocation(program, name)
- 赋值
gl.uniform1f(location, v0)
gl.uniform2f(location, v0, v1)
gl.uniform3f(location, v0, v1, v2)
gl.uniform4f(location, v0, v1, v2, v3)
绘制和变换三角形
使用缓冲区对象
- 使用流程
1. 创建缓冲区对象:Create a buffer object ( gl.createBuffer() ).
2. 将缓冲区对象绑定到目标:Bind the buffer object to a target ( gl.bindBuffer() ).
3. 向缓冲区对象中写入数据:Write data into the buffer object ( gl.bufferData() ).
4. 将缓冲区对象分配给a_Position变量:Assign the buffer object to an attribute variable ( gl.vertexAttribPointer() ).
5. 连接a_Position变量与分配给它的缓冲区对象:Enable assignment ( gl.enableVertexAttribArray() ).

webgl绘制基本图形


移动、旋转和缩放
- 逐顶点操作(per-vertex operation)
- 平移

- 旋转

x' = x cos β – y sin β
y' = x sin β + y cos β
z' = z
- 变换矩阵
旋转举证

旋转平移矩阵

高级变换与动画基础
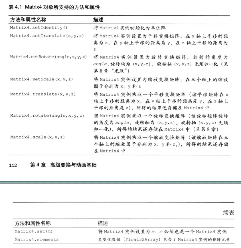
矩阵操作函数库

颜色与纹理
将非坐标数据传入顶点着色器
多种顶点数据信息存入顶点着色器
顶点着色器和片元着色器之间的数据传输
- 图形装配过程/图元装配过程
- 光栅化过程
- varying变量
纹理映射
texture mapping
- 准备好纹理图像
- 配置映射方式
- 加载纹理图像
- 在片元着色器将纹理的颜色赋给片元
- 纹理坐标
纹理映射过程主要包括五个部分
- 顶点着色器中接收顶点的纹理坐标,光栅化后传递给片元着色器
- 片元着色器根据片元的纹理坐标,从纹理图像中抽取出纹理颜色,赋给当前片元
- 设置顶点的纹理坐标
- 准备待加载的纹理图像,在浏览器中读取它
- 监听纹理图像的加载事件,一旦加载完成,就在Webgl系统中使用纹理
本文深入讲解WebGL编程的基础知识,包括顶点着色器和片元着色器的作用,WebGL初始化流程,以及如何通过着色器编程实现图形的绘制和变换。探讨了齐次坐标、顶点和片元数据的传输,以及纹理映射的基本原理。
1316

被折叠的 条评论
为什么被折叠?



