序列的本质和内存结构
序列就是一种数据的储存方式;在内存中序列就是一块用来存放多个值的连续的内存空间。内存结构示意图为:

列表list
- 列表是内置可变序列,元素类型可变,列表大小可变
- 列表对象常用方法如下:
| 方法 | 要点 | 描述 |
|---|---|---|
list.append(x) | 增加元素 | 将元素x增加到列表list尾部 |
list.extend(aList) | 增加元素 | 将列表alist所有元素加到列表list尾部 |
list.insert(index,x) | 增加元素 | 在列表list指定位置index处插入元素x |
list.remove(x) | 删除元素 | 在列表list中删除首次出现的指定元素x |
list.pop([index]) | 删除元素 | 删除并返回列表list指定为止index处的元素,默认是最后一个元素 |
list.clear() | 删除所有元素 | 删除列表所有元素,并不是删除列表对象 |
list.index(x,[index1],[index2]) | 访问元素 | 返回第一个x的索引位置,若不存在x元素抛出异常 |
list.count(x) | 计数 | 返回指定元素x在列表list中出现的次数 |
len(list) | 列表长度 | 返回列表中包含元素的个数 |
list.reverse() | 翻转列表 | 所有元素原地翻转 |
list.sort() | 排序 | 所有元素原地排序 |
a = sorted(b) | 排序 | 排序指向新对象a |
list.copy() | 浅拷贝 | 返回列表对象的浅拷贝 |
- 列表的创建
a = []创建一个空列表a = list(range([start,],end,[step]))创建一个整数列表a = list()创建一个空列表a = [x*2 for x in range(5)]列表推导式
- 列表元素删除的实质是:列表元素的拷贝
- 列表的索引切片同字符串
- 列表的遍历(for循环)
- 列表求和
sum(),列表最大最小值max()min() - 列表嵌套,多维列表
元组tuple
- 元组列表对比(各个方法与列表一样)

- 元组的创建
a = (1,)或a = 1,a = tuple()- 生成器推导式创建元组
- 从形式上看,生成器推导式与列表推导式类似,只是生成器推导式使用小括号。
- 列表推导式直接生成列表对象,生成器推导式生成的不是列表也不是元组,而是一个生成器对象。
- 我们可以通过生成器对象,转化成列表或者元组。也可以使用生成器对象的
__next__()方法进行遍历,或者直接作为迭代器对象来使用。不管什么方式使用,元素访问结束后,如果需要重新访问其中的元素,必须重新创建该生成器对象。
#列表推导式: [0, 2, 4, 6, 8] #a = [x*2 for x in range(5)] #print(a) s = (x*2 for x in range(5)) print(s) #<generator object <genexpr> at0x0000021C80BE2880> b = tuple(s) print(b) #(0, 2, 4, 6, 8) c = tuple(s) print(c) #() s2 = (x for x in range(3)) print(s2.__next__()) #0 print(s2.__next__()) #1 print(s2.__next__()) #2 print(s2.__next__()) #报错:StopIteration
- 元组总结
- 元组的核心特点是:不可变序列。
- 元组的访问和处理速度比列表快。
- 与整数和字符串一样,元组可以作为字典的键,列表则永远不能作为字典的键使用。
zip
zip(列表1,列表2,...)将多个列表对应位置的元素组合成为元组,
并返回这个zip对象。
a = [10,20,30]
b = [40,50,60]
c = [70,80,90,100]
d = zip(a,b,c)
print(d) #zip object
e = list(d) #列表:[(10, 40, 70), (20, 50,
80), (30, 60, 90)]
print(e)
字典dict
- 字典是“键值对”的无序可变序列,字典中的每个元素都是一个“键值
对”,包含:“键对象”和“值对象”。可以通过“键对象”实现快速获取、
删除、更新对应的“值对象”。 - 字典键任意不可变不可重复数据。
- 字典值任意可变可重复数据。
- 字典的创建
a = {}空的字典对象a = dict()空的字典对象a = {'name':'zhangsan','age':18,'job':'programmer'}直接创建b = dict(name='zhangsan',age=18,job='programmer')间接创建-
通过k = ['name','age','job'] v = ['zhangsan',18,'teacher'] d = dict(zip(k,v)) print(d) #{'name': 'zhangsan', 'age': 18,'job': 'techer'}zip()创建 -
通过f = dict.fromkeys(['name','age','job']) print(f) #结果:{'name': None, 'age':None, 'job': None}fromkeys创建值为空的字典
- 字典元素的访问
- 通过
[键]获得“值”。若键不存在,则抛出异常。 - 通过
get()方法获得“值”。❤️推荐使用。优点是:指定键不存在,返回None;也可以设定指定键不存在时默认返回的对象。推荐使用get()获取“值对象” items()列出所有键值对keys()列出所有的键value()列出所有的值len()列出键值对的个数- 检测一个“键”是否在字典中,
in
- 通过
- 字典元素的添加、修改和删除
- 给字典新增“键值对”。如果“键”已经存在,则覆盖旧的键值对;如果“键”不存在,则新增“键值对”
- 使用
update()将新字典中所有键值对全部添加到旧字典对象上。如果 key 有重复,则直接覆盖 - 字典中元素的删除,可以使用
del()方法;或者clear()删除所有键值对;pop()删除指定键值对,并返回对应的“值对象” popitem():随机删除和返回该键值对。字典是“无序可变序列”,因此没有第一个元素、最后一个元素的概念; popitem 弹出随机的项,因为字典并没有"最后的元素"或者其他有关顺序的概念。若想一个接一个地移除并处理项,这个方法就非常有效(因为不用首先获取键的列表)
- 序列解包
- 元组
(x, y, z) = (1, 2, 3) - 列表
[a, b, c] = [4, 5, 6] - 字典:序列解包用于字典时,默认是对“键”进行操作; 如果需要对键值对操作,则需要使用
items();如果需要对**“值”进行操作,则需要使用values();如果需要对“键”**进行操作,则需要使用keys()
- 元组
- 表格数据用字典和列表存储访问
- 字典核心底层原理(关键字:稀疏数组,散列值,
hash())-
为字典添加键值对的底层过程

-
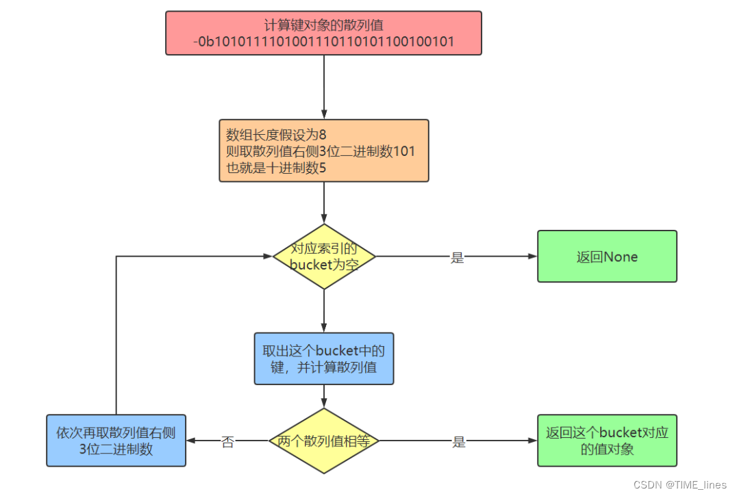
根据键查找键值对的底层过程

-
- 字典用法总结
- 字典在内存中开销巨大,典型的以空间换时间
- 字典的键查询速度很快
- 往字典里面添加新键值对可能导致扩容,导致散列表中键的次序变化。因此,不要在遍历字典的同时进行字典的修改
- 键必须可散列
- 数字、字符串、元组,都是可散列的
- 自定义对象需要支持下面三点:
- 支持
hash()函数 - 支持通过
__eq__方法检测相等性 - 支持若
a==b为True,那么hash(a) == hash(b)也为True
- 支持
集合set
- 集合是无序可变,元素不能重复。实际上,集合底层是字典实现,集合的所有元素都是字典中的“键对象”,因此是不能重复的且唯一的。
- 集合的创建与删除
- 使用
{}创建集合对象,并且使用add()方法添加元素 - 使用
set(),将列表、元组等可迭代对象转成集合。如果原来数据存在重复数据,则只保留一个 remove()删除指定元素;clear()清空整个集合
- 使用
- 集合相关操作(同数学中的集合操作)
| 方法 | 描述 |
|---|---|
a|b或a.union(b) | a和b求并集 |
a&b或a.intersection(b) | a和b求交集 |
a-b或a.difference(b) | a和b求差集 |
a^b | a和b求补集 |
本文介绍了Python中的几种主要序列数据结构——列表、元组、字典和集合。列表是可变的,支持多种操作如append、extend和sort等;元组是不可变的,其访问速度快,可作为字典的键;字典是键值对的无序可变序列,利用散列进行快速查找;集合是无序且不重复的元素集合,底层基于字典实现。各种数据结构的特点和操作在内存管理上有不同影响,如列表的动态扩展和字典的散列特性。
1910

被折叠的 条评论
为什么被折叠?



