选择 10*1
判断 10*1
名词解释 10*1
简答 10*4
综合 6*5

1:7
2:10
3:10
4:15
5:6
6:7
复习课上提到的题(必掌握)










名词解释 10*1
1-14 计算机网络有哪些常用的性能指标?


2-04 试解释以下名词:数据,信号,模拟数据,模拟信号,基带信号,带通信号,数字数据,数字信号,码元,单工通信,半双工通信,全双工通信,串行传输,并行传输。


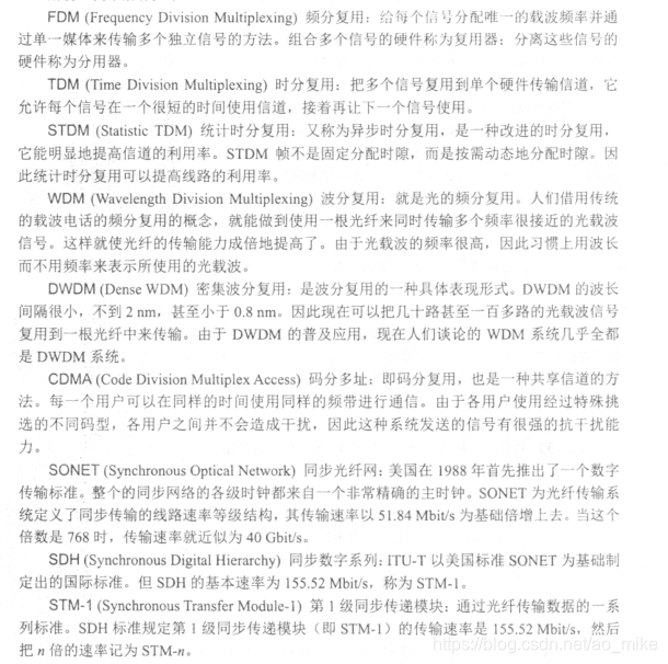
2-14 试写出下列英文缩写的全文,并做简单的解释
FDM,TDM,STDM,WDM,DWDM,CDMA,SONET,SDH,STM-1 ,OC-48.


4-04.试简单说明下列协议的作用:IP、ARP、RARP 和 ICMP。

6-08 解释以下名词。各英文缩写词的原文是什么?
www,URL.HTTP,HTML,CGI,浏览器,超文本,超媒体,超链,页面,活动文档,搜索引擎。
www:万维网 WWW(World Wide Web)并非某种特殊的计算机网络。万维网是一个大规模的、联机式的信息储藏所,英文简称为 Web.万维网用链接的方法能非常方便地从因特网上的一个站点访问另一个站点(也就是所谓的“链接到另一个站点”),从而主动地按需获取丰富的信息。
URL:为了使用户清楚地知道能够很方便地找到所需的信息,万维网使用统一资源定位符 URL(Uniform Resource Locator)来标志万维网上的各种文档,并使每一个文档在整个因特网的范围内具有唯一的标识符 URL.

HTTP:为了实现万维网上各种链接,就要使万维网客户程序与万维网服务器程序之间的交互遵守严格的协议,这就是超文本传送协议 HTTP.HTTP 是一个应用层协议,它使用 TCP 连接进行可靠的传送。
CGI:通用网关接口 CGI 是一种标准,它定义了动态文档应该如何创建,输入数据应如何提供给应用程序,以及输出结果意如何使用。CGI 程序的正式名字是 CGI 脚本。按照计算机科学的一般概念。
浏览器:一个浏览器包括一组客户程序、一组解释程序,以及一个控制程序。
超文本:超文本的基本特征就是可以超链接文档;你可以指向其他位置,该位置可以在当前的文档中、局域网中的其他文档,也可以在因特网上的任何位置的文档中。这些文档组成了一个杂乱的信息网。目标文档通常与其来源有某些关联,并且丰富了来源;来源中的链接元素则将这种关系传递给浏览者。
超媒体:超级媒体的简称,是超文本(hypertext)和多媒体在信息浏览环境下的结合。
超链:超链接可以用于各种效果。超链接可以用在目录和主题列表中。浏览者可以在浏览器屏幕上单击鼠标或在键盘上按下按键,从而选择并自动跳转到文档中自己感兴趣的那个主题,或跳转到世界上某处完全不同的集合中的某个文档。超链接(hyper text),或者按照标准叫法称为锚(anchor),是使用 <a> 标签标记的,可以用两种方式表示。锚的一种类型是在文档中创建一个热点,当用户激活或选中(通常是使用鼠标)这个热点时,会导致浏览器进行链接。
页面:页面,类似于单篇文章页面,但是和单篇文章不同的是:1.每个页面都可以自定义样式,而单篇文章则共用一个样式。2.页面默认情况一般不允许评论,而单篇文章默认情况允许评论。3.页面会出现在水平导航栏上,不会出现在分类和存档里,而单篇文章会出现在分类和存档里,不会出现在水平导航栏上。
活动文档:即正在处理的文档。在 Microsoft Word 中键入的文本或插入的图形将出现在活动文档中。活动文档的标题栏是突出显示的。一个基于 Windows 的、嵌入到浏览器中的非 HTML 应用程序,提供了从浏览器界面访问这些应用程序的 功能的方法。
搜索引擎:搜索引擎指能够自动从互联网上搜集信息,经过整理以后,提供给用户进行查阅的系统
6-34 解释下列术语,网络元素,被管对象,管理进程,代理进程和管理信息库。

简答 10*4 (考十道简答题 着实蛋疼)(35抽10)
1-01 计算机网络向用户可以提供那些服务?
答: 连通性和共享(本题没有标准答案围绕这两个随意展开即可,考察可能性较低)

1-08 计算机网络都有哪些类别?各种类别的网络都有哪些特点?

1-16 计算机通信网有哪些非性能特征?非性能特征与性能特征有什么区别?

1-22 网络协议的三个要素是什么?各有什么含义?

2-01 物理层要解决哪些问题?物理层的主要特点是什么?

2-03 试给出数据通信系统的模型并说明其主要组成构建的作用


2-05 物理层的接口有哪几个方面的特性?各包含些什么内容?

2-10 常用的传输媒体有哪几种?各有何特点?


2-13 为什么要使用信道复用技术?常用的信道复用技术有哪些?

2-15 码分多址 CDMA 为什么可以使所有用户在同样的时间使用同样的频带进行通信而不会互相干扰?这种复用方法有何优缺点?
答:各用户使用经过特殊挑选的相互正交的不同码型,因此彼此不会造成干扰。 这种系统发送的信号
有很强的抗干扰能力,其频谱类似于白噪声,不易被敌人发现。占用较大的带宽。
3-01 数据链路( 即逻辑链路) 与链路( 即物理链路) 有何区别? “ 电路接通了” 与” 数据链路接通了” 的区别何在?

3-03 网络适配器的作用是什么? 网络适配器工作在哪一层?
答:适配器(即网卡)来实现数据链路层和物理层这两层的协议的硬件和软件,网络适配器工作在 TCP/IP
协议中的网络接口层(OSI 中的数据链里层和物理层)
3-04 数据链路层的三个基本问题( 帧定界、透明传输和差错检测) 为什么都必须加以解决?
答:帧定界是分组交换的必然要求,透明传输避免消息符号与帧定界符号相混淆,差错检测防止合差错的无效
数据帧浪费后续路由上的传输和处理资源。
3-13 局域网的主要特点是什么?为什么局域网采用广播通信方式而广域网不采用呢?


3-29 以太网交换机有何特点?用它怎样组成虚拟局域网?
答:以太网交换机则为链路层设备,可实现透明交换虚拟局域网 VLAN 是由一些局域网网段构成的与物
理位置无关的逻辑组。这些网段具有某些共同的需求。虚拟局域网协议允许在以太网的帧格式中插入一个
4 字节的标识符,称为 VLAN 标记 (tag),用来指明发送该帧的工作站属于哪一个虚拟局域网。
4-02 网络互连有何实际意义?进行网络互连时,有哪些共同的问题需要解决?

4-05 IP 地址分为几类?各如何表示?IP 地址的主要特点是什么?


4-07 试说明 IP 地址与硬件地址的区别,为什么要使用这两种不同的地址?
IP 地址就是给每个连接在因特网上的主机(或路由器)分配一个在全世界范围是唯一的 32 位的标识符。从而把整个因特网看成为一个单一的、抽象的网络在实际网络的链路上传送数据帧时,最终还是必须使用硬件地址。MAC 地址在一定程度上与硬件一致,基于物理、能够标识具体的链路通信对象、IP 地址给予逻辑域的划分、不受硬件限制。
4-10 试辨认以下 IP 地址的网络类别。
(1)128.36.199.3 (2)21.12.240.17 (3)183.194.76.253 (4)
192.12.69.248 (5)89.3.0.1 (6)200.3.6.2

4-11 IP 数据报中的首部检验和并不检验数据报中的数据。这样做的最大好处是什么?坏处是什么?

4-15 什么是最大传送单元 MTU?它和 IP 数据报的首部中的哪个字段有关系?
答:IP 层下面数据链里层所限定的帧格式中数据字段的最大长度,与 IP 数据报首部中的总长度字段有关系.
5—06 接收方收到有差错的 UDP 用户数据报时应如何处理?

5—08 为什么说 UDP 是面向报文的,而 TCP 是面向字节流的?
答:发送方 UDP 对应用程序交下来的报文,在添加首部后就向下交付 IP 层。UDP 对应用层交下来的
报文,既不合并,也不拆分,而是保留这些报文的边界。接收方 UDP 对 IP 层交上来的 UDP 用户数据
报,在去除首部后就原封不动地交付上层的应用进程,一次交付一个完整的报文。
发送方 TCP 对应用程序交下来的报文数据块,视为无结构的字节流(无边界约束,课分拆/合并),但维持
各字节
5—09 端口的作用是什么?为什么端口要划分为三种?
答:端口的作用是对 TCP/IP 体系的应用进程进行统一的标志,使运行不同操作系统的计算机的应用进程
能够互相通信。熟知端口,数值一般为 0~1023.标记常规的服务进程;登记端口号,数值为 1024~49151,
标记没有熟知端口号的非常规的服务进程;
5—14 一 个UDP 用户数据报的首部十六进制表示是:06 32 00 45 00 1C E2 .试求源端口、目的端
口、用户数据报的总长度、数据部分长度。这个用户数据报是从客户发送给服务器发送给客户?使用
UDP 的这个服务器程序是什么?

5—37 在 TCP 的拥塞控制中,什么是慢开始、拥塞避免、快重传和快恢复算法?这里每一种算法各起
什么作用? “乘法减小”和“加法增大”各用在什么情况下?
答:慢开始: 在主机刚刚开始发送报文段时可先将拥塞窗口 cwnd 设置为一个最大报文段MSS 的数值。在每收到一个对新的报文段的确认后,将拥塞窗口增加至多一个 MSS 的数值。用这样的方法逐步增大发送端的拥塞窗口 cwnd,可以分组注入到网络的速率更加合理。
拥塞避免: 当拥塞窗口值大于慢开始门限时,停止使用慢开始算法而改用拥塞避免算法。拥塞避免算法使发送的拥塞窗口每经过一个往返时延 RTT 就增加一个 MSS 的大小。
快重传算法规定:发送端只要一连收到三个重复的 ACK 即可断定有分组丢失了,就应该立即重传丢手的报文段而不必继续等待为该报文段设置的重传计时器的超时。
快恢复算法:当发送端收到连续三个重复的 ACK 时,就重新设置慢开始门限 ssthresh 与慢开始不同之处是拥塞窗口 cwnd 不是设置为 1,而是设置为 ssthresh 若收到的重复的 AVK 为 n 个(n>3),则将cwnd 设置为 ssthresh 若发送窗口值还容许发送报文段,就按拥塞避免算法继续发送报文段。若收到了确认新的报文段的 ACK,就将 cwnd 缩小到 ssthresh
乘法减小:是指不论在慢开始阶段还是拥塞避免阶段,只要出现一次超时(即出现一次网络拥塞),就把慢开始门限值 ssthresh 设置为当前的拥塞窗口值乘以 0.5。当网络频繁出现拥塞时,ssthresh 值就下降得很快,以大大减少注入到网络中的分组数。
加法增大:是指执行拥塞避免算法后,在收到对所有报文段的确认后(即经过一个往返时间),就把拥塞窗口 cwnd 增加一个 MSS 大小,使拥塞窗口缓慢增大,以防止网络过早出现拥塞
5-74 流量控制和拥塞控制的最主要的区别是什么?发送窗口的大小取决于流量控制还是拥塞控制?

6-02 域名系统的主要功能是什么?域名系统中的本地域名服务器、根域名服务器、顶级域名服务器以及
权限域名权服务器有何区别?


6-05 文件传送协议 FTP 的主要工作过程是怎样的?为什么说 FTP 是带外传送控制信息?主进程和从属
进程各起什么作用?

6-24 试述邮局协议 POP 的工作过程。在电子邮件中,为什么需要使用 POP 和 SMTP 这两个协议?IMAP
与 POP 有何区别?
答:POP 使用客户机服务器的工作方式。在接收邮件的用户的 PC 机中必须运行POP 客户机程序,而在其 ISP 的邮件服务器中则运行 POP 服务器程序。POP 服务器只有在用户输入鉴别信息(用户名和口令)后才允许对邮箱进行读取。POP 是一个脱机协议,所有对邮件的处理都在用户的 PC 机上进行;IMAP 是一个联机协议,用户可以操纵 ISP 的邮件服务器的邮箱。
6-32 DHCP 协议用在什么情况下?当一台计算机第一次运行引导程序时,其 ROP 中有没有该 IP 地址,子
网掩码或某个域名服务器的 IP 地址?

6-33 什么是网络管理?为什么说网络管理是当今网络领域中的热闹课题?
答:网络管理即网络的运行、处理、维护(Maintenance)、服务提供等所需要的各种活动。网络管理是控制一个复杂的计算机网络使得它具有最高的效率和生产力的过程。
综合 6*5
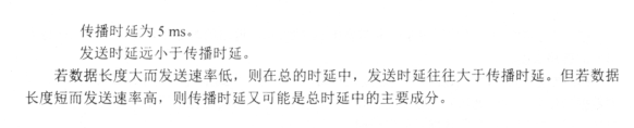
1-17 收发两端之间的传输距离为 1000km ,信号在媒体上的传播速率为 2×108m/s 。试计算以下两种情况
的发送时延和传播时延:
(1) 数据长度为 107bit,数据发送速率为 100kb/s。
(2) 数据长度为 103bit,数据发送速率为 1Gb/s。
从上面的计算中可以得到什么样的结论?


1-29 有一个点对点链路,长度为 50km。若数据在此链路上的传播速率为 2 × 108 m/s,试问链路的带宽应为多少才能使传播时延和发送 100 字节的分组的发送时延一样大。如果发送的是 512 字节长的分组,结果又应如何?

2-11 假定有一种双绞线的衰减是 0.7dB/km(在 1 kHz 时),若容许有 20dB 的衰减,试问使用这种双绞线的
链路的工作距离有多长?如果要双绞线的工作距离增大到 100 公里,试应当使衰减降低到多少?

2-16 共有 4个站进行码分多址通信。4 个站的码片序列为
A:(-1-1-1+1+1-1+1+1) B:(-1-1+1-1+1+1+1-1)
C:(-1+1-1+1+1+1-1-1) D:(-1+1-1-1-1-1+1-1)
现收到这样的码片序列 S:(-1+1-3+1-1-3+1+1)。问哪个站发送数据了?发送数据的站发送的是 0 还是 1?

3-07 要发送的数据为 1101011011。采用 CRC 的生成多项式是 P(X)=X4+X+1。试求应添加在数据后面
的余数。数据在传输过程中最后一个 1 变成了 0,问接收端能否发现?若数据在传输过程中最后两个 1 都
变成了 0,问接收端能否发现?采用 CRC 检验后,数据链路层的传输是否就变成了可靠的传输?


3-08 要发送的数据为 101110 。采用 CRCD 生成多项式是 P (X )=X3+1 。试求应添加在数据后面的余
数。


3-10 PPP 协议使用同步传输技术传送比特串 0110111111111100。试问经过零比特填充后变成怎样的比特
串?若接收端收到的 PPP 帧的数据部分是 0001110111110111110110,问删除发送端加入的零比特后变成
怎样的比特串?

3-20 假定 1km 长的 CSMA/CD 网络的数据率为 1Gb/s。设信号在网络上的传播速率为 200000km/s。求能
够使用此协议的最短帧长。

3.33




4-22 一个数据报长度为 4000 字节(固定首部长度)。现在经过一个网络传送,但此网络能够 传送的最大
数据长度为 1500 字节。试问应当划分为几个短些的数据报片?各数据报片的数据字段长度、片偏移字段
和 MF 标志应为何数值?

4-31 以下地址中的哪一个和 86.32/12 匹配:请说明理由。
(1)86.33.224.123:(2)86.79.65.216;(3)86.58.119.74; (4) 86.68.206.154。


4-32 以下地址中的哪一个地址 2.52.90.140 匹配?请说明理由。 (1)0/4;(2)32/4;(3)4/6(4)80/4

4-41







757





