首先准备了一个通讯录文件:“嫩模联系方式”


姓名 地区 身高 体重 电话 况咏蜜 北京 171 48 13651054608 王心颜 上海 169 46 13813234424 马纤羽 深圳 173 50 13744234523 乔亦菲 广州 172 52 15823423525 罗梦竹 北京 175 49 18623423421 刘诺涵 北京 170 48 18623423765 岳妮妮 深圳 177 54 18835324553 贺婉萱 深圳 174 52 18933434452 叶梓萱 上海 171 49 18042432324 杜姗姗 北京 167 49 13324523342
1.验证手机号是否合法
解析:手机号有11位,以1开头,第二位为3、4、8 —— ^1[348]\\d{9},\\d第一个表示转义,'\d'为产生任意数字,{9}为恰好出现9次。
# -*- coding:utf-8 -*- __author__ = 'Qiushi Huang' import re class IsCellphone(): def __init__(self): self.p = re.compile('^1[348]\\d{9}') # 公式编译好了,直接拿去匹配提升效率 def iscellphone(self, number): res = self.p.match(number) if res: return True else: return False p = IsCellphone() f = open("嫩模联系方式", "r") data = f.read() contacts = re.findall("[0-9]{11}", data) for i in contacts: if p.iscellphone(i): print("%s 是正常号码" % i) else: print("请检查手机号码%s" % i) """ 13651054608 是正常号码 13813234424 是正常号码 13744234523 是正常号码 请检查手机号码15823423525 18623423421 是正常号码 18623423765 是正常号码 18835324553 是正常号码 18933434452 是正常号码 18042432324 是正常号码 13324523342 是正常号码 """
2.验证邮箱是否合法
解析:邮箱必须有@符号,@符号前可以为字母、数字、下划线、中划线,@符号后一般为一到两个“.”中间为小写字母:
表达式:
re = "^\w+([\.-]?\w+)*@\w+([\.-]?\w+)*(\.\w{2,3})+$"
^\w+:表示表达式以a-z,A-Z,0-9或下划线开头,带上“+”表示一次或多次出现。
([\.-]?\w+)*:方括号内包含字符\.- 是希望允许用户输入点号或连字符,但是点号对于正则表达式有特殊的意义,所以需要在它前面加上反斜杠\。
方括号后?表示前面内容可以出现一次或不出现。?后的\w+表示点号或连字符后面必须有其他字符。
括号()后的*表示()内内容可以出现0次或多次。
@\w+:表示@符合,及@符号后必须有其他字符
(\.\w{2,3})+:表示会出现一个点号,点号后面会出现字符(2到3个字符),后面的+表示点号和字符的组合会出现一次到多次
$:正则表达式的末尾是一个美元符号$ ,表示匹配的字符串必须在这里结束
# 邮箱检查 class IsMail(): def __init__(self): self.p = re.compile(r'^\w+([\.-]?\w+)*@\w+([\.-]?\w+)*(\.\w{2,3})+$') def ismail(self, str): res = self.p.match(str) if res: return True else: return False p = IsMail() f = open("嫩模联系方式", "r") for k,v in enumerate(f): if k == 0: pass else: data = v.split(" "*5) mail_addr = data[5] if p.ismail(mail_addr): print("正常得邮箱地址%s" % mail_addr) else: print("请检查邮箱地址%s" % mail_addr) """ 正常得邮箱地址133123@qq.com 正常得邮箱地址wdasd@13.ad.asdw 请检查邮箱地址sadw@*sad2.asdw 正常得邮箱地址wddada@sina.com 正常得邮箱地址asddwa@adwd.adww 正常得邮箱地址adwwd2@12313.sadw 请检查邮箱地址asdwd2133@dedewd3 正常得邮箱地址asdwd2@dadwdw.dww 请检查邮箱地址adwdadw@dwdw..wda 请检查邮箱地址asdwd2@de13.d23* """
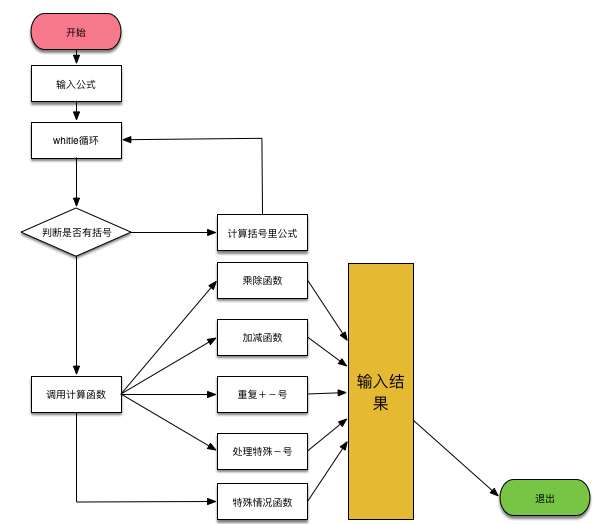
3.开发一个简单的python计算器,实现加减乘除及拓号优先级解析
- 用户输入 1 - 2 * ( (60-30 +(-40/5) * (9-2*5/3 + 7 /3*99/4*2998 +10 * 568/14 )) - (-4*3)/ (16-3*2) )等类似公式后,必须自己解析里面的(),+,-,*,/符号和公式(不能调用eval等类似功能偷懒实现),运算后得出结果,结果必须与真实的计算器所得出的结果一致
hint: re.search(r'\([^()]+\)',s).group()#可拿到最里层的括号中的值 '(-40/5)'
计算器思路:
1、没用使用递归,先找出并计算所有括号里的公式,再计算乘除和加减
2、所有的数字都认为是浮点型操作,以此来保留小数
流程图:

# -*- coding:utf-8 -*- __author__ = 'Qiushi Huang' import re import functools def minus_operator_handler(formula): """处理一些特殊的减号运算""" minus_operators = re.split("-", formula) # 以匹配到的字符当做列表分隔符 calc_list = re.findall("[0-9]", formula) # 把所有匹配到的字符放到以列表中的元素返回 if minus_operators[0] == '': # 第一个值为负号 calc_list[0] = "-%s" % calc_list[0] res = functools.reduce(lambda x,y:float(x) - float(y), calc_list) print("\033[33;1m减号[%s]处理结果:\033[0m" % formula, res) return res def remove_duplicates(formula): """删除重复的加减符号""" formula = formula.replace("++", "+") formula = formula.replace("+-", "-") formula = formula.replace("-+", "-") formula = formula.replace("--", "+") formula = formula.replace("- -", "+") return formula def compute_multiply_and_dividend(formula): """算乘除法,传入的是字符串""" operators = re.findall("[*/]", formula) calc_list = re.split("[*/]", formula) res = None for index, i in enumerate(calc_list): if res: if operators[index-1] == "*": res *= float(i) elif operators[index-1] == "/": res /= float(i) else: res = float(i) print("\033[31;1m[%s]运算结果=\033[0m" % formula, res) return res def handle_minus_in_list(operator_list, calc_list): """ 有的时候把算术符和值分开后,会出现这种情况 ['-', '-', '-'] [' ', '14969037.996825399 ', ' ', '12.0/ 10.0 '] 这需要把第2个列表中的空格都变成负号并与其后面的值拼起来,恶心死了 """ for index, i in enumerate(calc_list): if i == '': # 它其实是代表负号,改为负号 calc_list[index+1] = i + calc_list[index+1].strip() def handle_special_occactions(plus_and_minus_operators, multiply_and_dividend): '''有时会出现这种情况 , ['-', '-'] ['1 ', ' 2 * ', '14969036.7968254'],2*...后面这段实际是 2*-14969036.7968254,需要特别处理下,太恶心了''' for index,i in enumerate(multiply_and_dividend): i = i.strip() if i.endswith("*") or i.endswith("/"): multiply_and_dividend[index] = multiply_and_dividend[index] + \ plus_and_minus_operators[index] + multiply_and_dividend[index+1] del multiply_and_dividend[index+1] del plus_and_minus_operators[index] return plus_and_minus_operators, multiply_and_dividend def compute(formula): """这里的计算是去除括号的""" formula = formula.strip("()") # 去除外面的括号 formula = remove_duplicates(formula) # 去除重复的+-号 plus_and_minus_operators = re.findall("[+-]", formula) multiply_and_dividend = re.split("[+-]", formula) # 取出乘除公式 if len(multiply_and_dividend[0].strip()) == 0: # 代表这肯定是个减号 multiply_and_dividend[1] = plus_and_minus_operators[0] + multiply_and_dividend[1] del multiply_and_dividend[0] del plus_and_minus_operators[0] plus_and_minus_operators, multiply_and_dividend=handle_special_occactions(plus_and_minus_operators, multiply_and_dividend) for index, i in enumerate(multiply_and_dividend): if re.search("[*/]", i): sub_res = compute_multiply_and_dividend(i) multiply_and_dividend[index] = sub_res """开始运算+,-""" print(multiply_and_dividend, plus_and_minus_operators) total_res = None for index, item in enumerate(multiply_and_dividend): if total_res: # 代表不是第一次循环 if plus_and_minus_operators[index-1] == '+': total_res += float(item) elif plus_and_minus_operators[index-1] == '-': total_res -= float(item) else: total_res = float(item) print("\033[32;1m[%s]运算结果:\033[0m" %formula,total_res) return total_res def calc(formula): """计算程序主入口,主要逻辑是先计算括号里的值,再计算乘除,再计算加减""" parenthesise_flag = True calc_res = None # 初始化运算结果为None while parenthesise_flag: m = re.search("\([^()]*\)", formula) # 找到最里层括号 # <_sre.SRE_Match object; span=(18, 25), match='(-40/5)'> if m: print("先算括号里的值:", m.group()) # '(-40/5)' sub_res = compute(m.group()) formula = formula.replace(m.group(), str(sub_res)) else: print('\033[41;1m----没括号了...---\033[0m') print('\n\n\033[42;1m最终结果:\033[0m',compute(formula)) parenthesise_flag = False # 代表公式里的括号已经都被剥除了 if __name__ == '__main__': res = calc("1 - 2 * ( (60-30 +(-40/5) * (9-2*5/3 + 7 /3*99/4*2998 +10 * 568/14 )) - (-4*3)/ (16-3*2) )") """执行结果如下: 先算括号里的值: (-40/5) [-40/5]运算结果= -8.0 [-8.0] [] [-40/5]运算结果: -8.0 先算括号里的值: (9-2*5/3 + 7 /3*99/4*2998 +10 * 568/14 ) [2*5/3 ]运算结果= 3.3333333333333335 [ 7 /3*99/4*2998 ]运算结果= 173134.50000000003 [10 * 568/14 ]运算结果= 405.7142857142857 ['9', 3.3333333333333335, 173134.50000000003, 405.7142857142857] ['-', '+', '+'] [9-2*5/3 + 7 /3*99/4*2998 +10 * 568/14 ]运算结果: 173545.88095238098 先算括号里的值: (60-30 +-8.0 * 173545.88095238098) [8.0 * 173545.88095238098]运算结果= 1388367.0476190478 ['60', '30 ', 1388367.0476190478] ['-', '-'] [60-30 -8.0 * 173545.88095238098]运算结果: -1388337.0476190478 先算括号里的值: (-4*3) [-4*3]运算结果= -12.0 [-12.0] [] [-4*3]运算结果: -12.0 先算括号里的值: (16-3*2) [3*2]运算结果= 6.0 ['16', 6.0] ['-'] [16-3*2]运算结果: 10.0 先算括号里的值: ( -1388337.0476190478 - -12.0/ 10.0 ) [12.0/ 10.0 ]运算结果= 1.2 ['-1388337.0476190478 ', 1.2] ['+'] [ -1388337.0476190478 +12.0/ 10.0 ]运算结果: -1388335.8476190479 ----没括号了...--- [ 2 * -1388335.8476190479]运算结果= -2776671.6952380957 ['1 ', -2776671.6952380957] ['-'] [1 - 2 * -1388335.8476190479]运算结果: 2776672.6952380957 最终结果: 2776672.6952380957 """
4万+

被折叠的 条评论
为什么被折叠?



