理论
理论参考文献
对于槽道流,理论上近壁面时均速度为线性分布,远离壁面处为对数分布

在对数区,有两个未知参数,两个人标定了不同的两组数据。

可以看出还是有一定区别的。
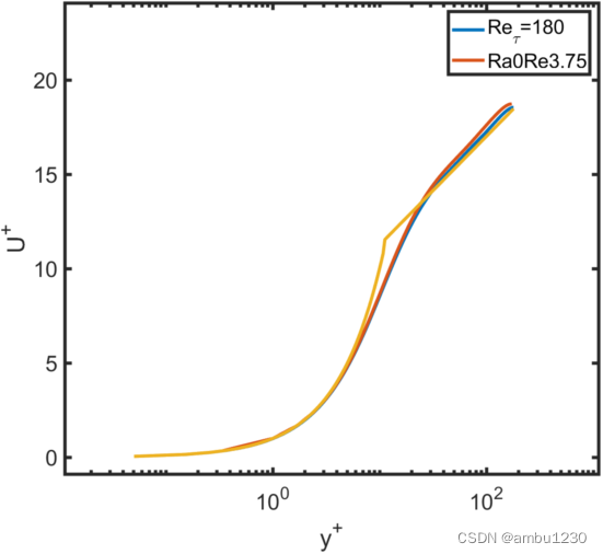
CFD验证
CFD有两组数据,一组是pisoFoam跑的,摩擦雷诺数精确为180.
另一组是buoyantPimpleFoam跑的,固定Reb=10^3.75
两组数据网格不太一样
其结果如下

图中的线采取的参数为k=0.40,B=5.5.
可以看出蓝线更接近实验标定值,红线有点偏离,不知道这个误差能不能接受。

这个图来自JFM论文,其中ST是标准槽道流,可以看出其与直线的误差也挺大,但是这里的k和B似乎是两组参数的组合。。。不知道是笔误还是就是这样。
code
% semilogx(y_hk,umean_hk)
% hold on
% semilogx(y(1:78),Uy(1:78))
% hold on
Ua = [];
for i = 1:length(y_hk)
if y_hk(i)>10.8
Ua(i) = log(y_hk(i))/0.4+5.5;
end
if y_hk(i)<10.8
Ua(i) = y_hk(i);
end
end
semilogx(y_hk,Ua)
hold on
Ua = [];
for i = 1:length(y_hk)
if y_hk(i)>10.8
Ua(i) = log(y_hk(i))/0.41+5;
end
if y_hk(i)<10.8
Ua(i) = y_hk(i);
end
end
semilogx(y_hk,Ua)
axis([1e-2 1e3 0 25])
3196

被折叠的 条评论
为什么被折叠?



