作者:肯梦
引言:AI 时代的数据处理变革

人工智能技术的发展经历了从感知智能到生成智能,再到智能体和具身智能的跨越式演进。这一过程不仅体现在算法模型的不断突破,更深刻地反映在对数据处理能力要求的根本性变化。根据麦肯锡的调研数据显示,2022 年,全球有 50% 的公司部署了 AI 技术,投资超过总预算的 4%。生成式 AI(GenAI)的崛起进一步推动了企业转型,其在流程优化、个性化服务等方面的应用已经超越了传统 AI 的范畴。
在这一技术变革的浪潮中,数据处理能力的重要性愈发凸显。传统的数据处理架构主要围绕结构化数据的批量处理而设计,采用的是相对静态的 ETL 模式。然而,AI 时代的数据处理需求呈现出截然不同的特征:数据源更加多样化,包括文本、图像、音频、视频等多模态数据;处理要求更加实时化,需要支持流式数据的即时处理和响应;应用场景更加智能化,需要结合大语言模型的推理能力进行数据的理解、转换和增强。
本文将从 AI 时代数据处理的挑战与机遇出发,深入分析事件驱动架构在 AI 数据处理中的技术优势,详细阐述 EventBridge for AI ETL 的实践案例,展示其在不同应用场景中的价值。我们希望能够为企业在 AI 转型过程中的数据基础设施建设,提供有价值的技术指导和实践参考,推动 AI 技术在更广泛领域的落地应用。
一、AI 时代数据处理的挑战与机遇
1. GenAI 的演进路径分析
生成式 AI 的发展经历了从简单到复杂、从单一到多元的演进过程,每个阶段都对数据处理能力提出了不同的要求。深入理解这一演进路径,对于把握 AI 数据处理的发展趋势具有重要意义。
最初起点:简单模型 API 调用阶段

在生成式 AI 发展的初期阶段,应用架构相对简单直接。用户通过 Query 向大语言模型发送请求,模型基于预训练的知识生成 Response 并返回给用户。这种架构虽然现在看来可能过于"简陋",但却是许多初期现象级 AI 应用产品的起点,如文本总结、AI 算命、AI 情感分析等应用都采用了这种直白的架构模式。
在这个阶段,数据处理的需求相对简单,主要集中在 Prompt 的优化上。开发者需要通过精心设计的提示词来引导模型生成期望的输出,数据处理更多体现在输入文本的预处理和输出结果的后处理上。然而,这种简单的架构很快就暴露出明显的局限性:模型的知识截止时间限制了其对最新信息的获取能力,缺乏领域专业知识导致在特定场景下的表现不佳,无法处理个性化和上下文相关的复杂查询。
增强上下文:RAG 技术的兴起

为了解决简单模型 API 调用的局限性,RAG(Retrieval-Augmented Generation)技术应运而生。RAG 的核心思想是在模型生成回答之前,先从外部知识库通过之前用于搜广推的向量检索技术方案,检索相关信息,然后将检索到的信息作为上下文提供给模型,从而增强模型的生成能力。
RAG 技术的引入标志着 AI 数据处理进入了一个新的阶段,数据处理需求显著增加,主要体现在两个方面:首先是问题域特有信息的处理,例如在分析用户在某个平台的购买喜好时,需要实时获取和处理用户在该平台的购买数据;其次是时效信息的处理,如股票信息、实时新闻等需要不断更新的动态数据。
RAG 技术的实现需要构建一个完整的数据处理管道,包括数据收集、预处理、向量化、存储、检索和后处理等多个环节。这对数据处理系统的实时性、准确性和可扩展性提出了更高的要求。根据 Menlo Ventures 发布的市场调研报告,RAG 以 51% 的市场份额在企业市场中占据绝对优势,充分说明其在实际应用中的重要地位。
Agent 模式:智能体的规划与工具能力

随着 AI 技术的进一步发展,单纯的检索增强已经无法满足复杂应用场景的需求。Agent 模式的出现代表了 AI 应用架构的又一次重大演进。Agent 是在特定环境下具备 plan+tools 能力的智能体,其中"特定环境"限制了 Agent 的创建面向特定的场景和问题域,“plan” 说明 Agent 具有思考和规划能力,且能够根据反馈进行循环迭代,“tools” 则是指 Agent 具备与外部交互的能力。
Agent 模式对事件驱动和数据处理提出了更加复杂和多样化的需求。Agent 需要能够动态地选择和调用不同的工具来完成任务,这要求事件驱动系统具备高度的灵活性和可扩展性。同时,Agent 的规划和决策过程需要基于实时的环境信息和历史数据,这对数据的实时性和一致性提出了严格要求。
2. 数据种类的多样化挑战
AI 时代的数据处理面临着前所未有的数据种类多样化挑战。与传统的以结构化数据为主的处理模式不同,AI 应用需要处理包括文本、图像、音频、视频在内的多模态数据,每种数据类型都有其独特的处理要求和技术挑战。
结构化数据
结构化数据具有固定的格式和明确的字段定义,是传统数据处理系统最擅长处理的数据类型。在 AI 应用中,结构化数据主要来源于数据库、数据仓库、业务系统等,包括用户信息、交易记录、日志数据等。这类数据的处理相对成熟,主要挑战在于如何高效地进行数据清洗、转换和集成。
然而,即使是结构化数据的处理,在 AI 时代也面临新的挑战。首先是数据量的急剧增长,根据 IDC 的预测,全球数据量将从 2020 年的 64.2ZB 增长到 2025 年的 175ZB 。其次是数据源的多样化,企业需要整合来自不同系统、不同格式的结构化数据。最后是实时性要求的提高,AI 应用往往需要基于最新的数据进行推理和决策。
非结构化数据
非结构化数据在 AI 应用中占据越来越重要的地位。文本数据是较为通用的非结构化数据类型,包括文档、邮件、社交媒体内容、客服对话等。这类数据的处理需要运用自然语言处理技术,包括分词、实体识别、情感分析、语义理解等。
图像和视频数据的处理更加复杂,需要运用计算机视觉技术进行特征提取、目标检测、图像分类等。音频数据的处理则涉及语音识别、音频分类、声纹识别等技术。每种非结构化数据都需要专门的预处理、特征提取和向量化技术,这大大增加了数据处理系统的复杂性。
半结构化数据
半结构化数据是介于完全结构化的数据和完全无结构的数据之间的一种数据形式。它不符合关系数据库或其他数据表形式的严格结构,但包含标签或其他标记,用于分隔语义元素和执行记录和字段的层次结构。这使得它比非结构化数据更容易分析,也更具灵活性。
AI 系统,特别是机器学习和深度学习模型,需要大量的、多样化的数据进行训练和推理。半结构化数据凭借其灵活性和丰富的上下文信息,在 AI 的多个关键环节中扮演着核心角色。譬如标注信息存储,特征工程,A2A Message Events 等等。
多模态数据的融合处理
随着 AI 技术的发展,越来越多的应用需要同时处理多种模态的数据。例如,智能客服系统需要同时处理文本、语音和图像信息;智能推荐系统需要结合用户的行为数据、内容特征和社交关系等多维信息。多模态数据的融合处理不仅需要处理每种模态的数据,还需要建立不同模态之间的关联和映射关系。
这种融合处理的挑战在于如何保证不同模态数据的时间同步、语义一致和质量统一。同时,多模态数据的存储和检索也需要专门的技术支持,传统的关系型数据库往往无法满足这种需求,需要采用向量数据库、图数据库等新型存储技术。
3. 主流数据采集方式的演变
AI 时代的数据采集方式相比传统模式发生了显著变化。传统的数据采集主要依赖定期的批量抽取,而 AI 应用往往需要实时或近实时的数据流。这种变化对数据采集系统的架构和性能提出了新的要求。
- 实时数据流采集成为主流趋势。通过消息队列、流处理框架等技术,系统能够实时捕获和处理数据变化。Apache Kafka、Apache RocketMQ 等流处理平台在 AI 数据采集中发挥着越来越重要的作用。根据市场研究数据,流处理技术已经成为 2024 年数据集成的关键趋势。
- API 驱动的数据采集也变得越来越普遍。通过 RESTful API、GraphQL 等接口,系统能够按需获取外部数据源的信息。这种方式特别适合处理第三方服务的数据,如社交媒体数据、天气信息、金融数据等。
- 事件驱动的数据采集是另一个重要趋势。当特定事件发生时,系统自动触发数据采集和处理流程。这种方式能够大大提高数据处理的效率和实时性,特别适合处理用户行为数据、系统日志等事件型数据。
4. AI 时代的数据集成挑战

(图源:https://x.com/RLanceMartin/status/1673380038274695169)
上图是 Langchain 在 RAG 领域定义的数据集成。诚然它具有模块化、声明式设计,并为我们提供了大量实用程序和辅助功能,但是在工程化的复杂度依旧存在,我们依然会陷入针对 Data 领域的抽象和工程化实现。
所以,在 AI 与数据集成的实践过程中,我们总结出企业普遍面临三大核心痛点,这些痛点不仅影响了 AI 应用的开发效率,也制约了 AI 技术的规模化应用。
扩展难:数据源异构性挑战
随着企业数字化程度的提高,数据源的种类和数量呈爆炸式增长。企业需要整合来自 ERP、CRM、OA、电商平台、社交媒体、IoT 设备等各种系统的数据。这些数据源在数据格式、接口协议、更新频率、访问权限等方面存在巨大差异。
一个简单的数据集成项目在初期往往进展顺利,但随着需要接入的数据源增加,系统的复杂度呈指数级增长。每增加一个新的数据源,开发团队都需要了解其特定的数据格式和接口规范,开发相应的连接器和转换逻辑,并进行充分的测试和验证。这种线性增长的开发模式严重制约了 AI 项目的扩展能力。
更为严重的是,不同数据源之间往往存在数据格式不一致、字段命名不规范、数据质量参差不齐等问题。例如,同样是用户信息,不同系统可能使用不同的用户 ID 格式,时间字段可能采用不同的时区和格式,地址信息可能有不同的结构化程度。这些差异需要在数据集成过程中进行统一处理,进一步增加了系统的复杂性。
运维难:业务复杂性增长
AI 数据处理系统的运维复杂性远超传统的数据处理系统。首先,AI 应用对数据的实时性要求更高,任何数据延迟都可能影响模型的推理效果。其次,AI 数据处理涉及多个环节,包括数据采集、清洗、转换、向量化、存储、检索等,每个环节都可能出现问题。最后,AI 模型的迭代更新频繁,数据处理逻辑也需要相应调整。
在实际运维过程中,运维团队经常面临各种突发问题:数据源突然变更接口格式导致数据采集中断,数据质量问题导致模型推理结果异常,系统负载突增导致处理延迟,存储空间不足导致数据丢失等。这些问题往往需要跨团队协作解决,涉及数据工程师、算法工程师、运维工程师等多个角色。
传统的运维方式主要依赖人工监控和处理,这种方式在面对 AI 数据处理系统的复杂性时显得力不从心。企业迫切需要智能化的运维工具和自动化的故障处理机制,以降低运维成本和提高系统可靠性。
稳定性差:数据链路可靠性问题
数据链路的稳定性是 AI 应用能否成功上线生产环境的关键因素。在 AI 应用中,数据质量和处理链路的任何问题都可能导致模型推理结果的偏差甚至错误,进而影响业务决策和用户体验。
数据链路的稳定性问题主要体现在几个方面:数据丢失或重复,由于网络故障、系统异常等原因导致数据在传输过程中丢失或重复处理;数据延迟,由于处理能力不足、网络拥塞等原因导致数据处理延迟,影响 AI 应用的实时性;数据质量下降,由于数据源变更、处理逻辑错误等原因导致数据质量下降,影响模型的推理效果;系统故障,由于硬件故障、软件 bug 等原因导致整个数据处理链路中断。
这些稳定性问题的根本原因在于传统数据处理架构的紧耦合设计。在紧耦合架构中,任何一个组件的故障都可能影响整个系统的运行。同时,缺乏有效的监控和告警机制,问题往往在造成严重影响后才被发现。
为了解决这些问题,业界开始探索基于事件驱动架构的松耦合设计。通过将数据处理流程分解为独立的事件和处理单元,系统能够实现更好的容错能力和可扩展性。同时,通过引入智能监控和自动恢复机制,系统能够及时发现和处理各种异常情况,保证数据链路的稳定运行。
二、AI 数据处理的技术基石 - 事件驱动架构
1. 事件驱动架构的核心概念
事件驱动架构(Event-Driven Architecture,EDA)作为一种现代软件架构模式,为解决 AI 时代数据处理的复杂性挑战提供了强有力的技术基础。
Event的本质:状态变化的数字化表达

在事件驱动架构中,Event(事件)是系统的核心概念。简单来说,事件就是状态的显著变化,是一切能够输入计算机中且能被处理的符号的数字化表达。这种定义看似简单,但却蕴含着深刻的技术内涵。
以一个典型的 4S 店售卖汽车的业务场景为例,我们可以清晰地看到事件的本质特征。当客户购买汽车并且其状态从"For Sale"变为"Sold"时,这构成了一个销售事件。成功交易后,从账户中扣除金额形成了一个支付事件。用户点击预订试驾后,将预约信息添加到指定用户的操作产生了一个预约事件。甚至用户资料和预约单本身也可以被视为事件的载体。
这种事件化的思维方式具有重要的技术优势。首先,事件提供了系统状态变化的完整记录,使得系统具备了天然的审计和回溯能力。其次,事件的异步特性使得系统组件之间能够实现松散耦合,提高了系统的可扩展性和容错能力。最后,事件的标准化格式使得不同系统之间的集成变得更加简单和可靠。
在 AI 数据处理场景中,事件的概念得到了进一步的扩展和深化。数据的产生、变更、处理、存储等各个环节都可以被抽象为事件。 例如,当新的训练数据上传到系统时,产生数据接收事件;当数据经过清洗和转换后,产生数据处理完成事件;当向量化处理完成后,产生向量生成事件;当数据成功存储到向量数据库后,产生数据入库事件。这种事件化的处理方式使得整个 AI 数据处理流程变得清晰、可控和可监控。
2. EventBridge 架构深度解析
阿里云 EventBridge 作为事件驱动架构的具体实现,在技术架构设计上充分体现了 EDA 的核心理念,同时针对 AI 数据处理的特殊需求进行了深度优化。
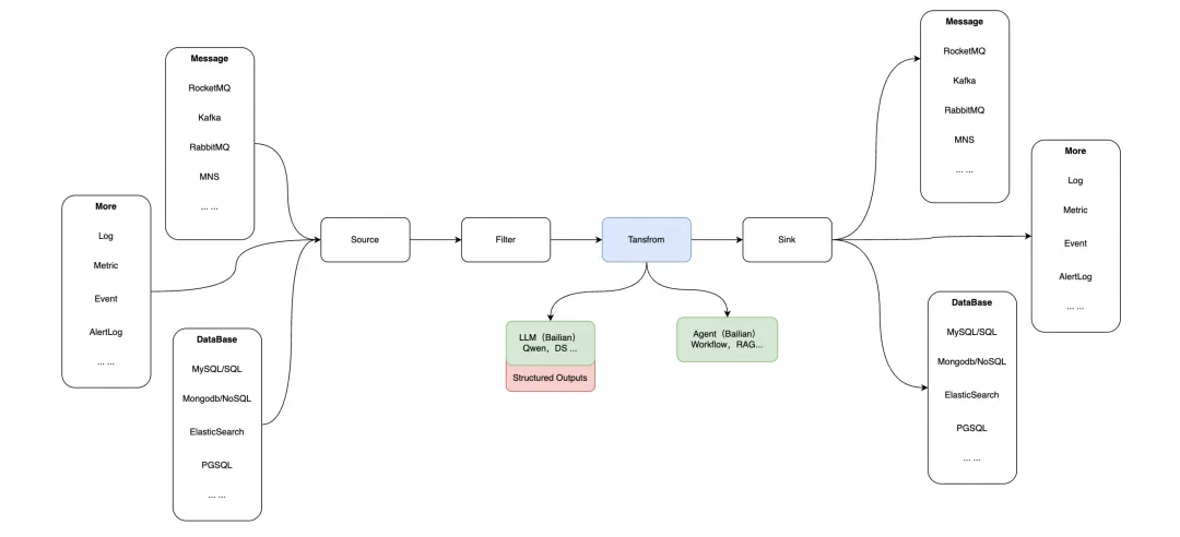
源、过滤、转换、目标

EventBridge 的技术架构围绕四大核心能力构建:源(Source)、过滤(Filter)、转换(Transform)、目标(Sink)。这四大能力形成了完整的事件处理链路,为 AI 数据处理提供了全面的技术支撑。
源(Source)能力负责事件的接入和采集。EventBridge 支持多种类型的事件源,包括结构化数据源和非结构化数据源。结构化数据源涵盖了消息队列(Kafka、RocketMQ 等)、数据库(关系型数据库、数据仓库)、可观测性平台(SLS、Prometheus)、API 接口等。非结构化数据源则包括对象存储(CSV、PDF、TXT 等文件格式)以及各种自定义数据源。这种多样化的数据源支持使得 EventBridge 能够适应 AI 应用中复杂多变的数据接入需求。
过滤(Filter)能力提供了灵活的事件筛选机制。通过事件模式匹配,系统可以根据预定义的规则对事件进行筛选和路由。EventBridge 支持多种匹配模式,包括指定值匹配、前缀匹配、包含匹配、除外匹配、多模式匹配等。这种细粒度的过滤能力使得系统能够精确地控制事件的处理流程,避免不必要的计算资源消耗。
转换(Transform)能力是 EventBridge 在 AI 领域的核心创新。系统支持多种转换方式,包括自定义代码转换、自定义模型转换、自定义 API 转换等。特别值得注意的是,EventBridge 集成了百炼模型服务,能够调用大语言模型进行智能化的数据转换。这种 AI 驱动的转换能力使得系统能够处理传统 ETL 工具难以处理的复杂数据转换任务。
目标(Sink)能力负责处理后事件的输出和存储。EventBridge 支持多种目标类型,包括消息队列、数据库、数据仓库、可观测性平台、函数计算、API 接口、通知服务等。这种多样化的目标支持使得处理后的数据能够灵活地流向不同的下游系统,满足 AI 应用的多样化需求。
事件总线模型:N:M 的灵活路由

EventBridge 的事件总线模型采用了经典的 EDA(事件驱动)架构中的 N:M 模型,提供了多事件路由、事件匹配、事件转换等核心能力,帮助用户快速搭建事件驱动架构。
在事件总线模型中,多个事件源可以同时向事件总线发送事件,事件总线根据预定义的规则将事件路由到相应的目标服务。这种 N:M 的路由模式具有重要的技术优势。
- 首先,它实现了事件源和目标服务之间的完全解耦,事件源不需要知道有哪些目标服务在消费事件,目标服务也不需要知道事件来自哪个源。
- 其次,它支持动态的路由配置,可以在运行时添加或删除事件源和目标服务,而不影响系统的正常运行。
- 最后,它提供了强大的事件复制和广播能力,一个事件可以同时被多个目标服务处理,实现了数据的多路分发。
在 AI 数据处理场景中,事件总线模型的这些特性具有重要价值。例如,当新的训练数据到达时,可以同时触发数据预处理、质量检查、备份存储等多个处理流程。当模型推理完成时,可以同时更新缓存、记录日志、发送通知等。这种并行处理能力大大提高了 AI 数据处理的效率。
事件流模型:1:1 的高效传输

除了事件总线模型,EventBridge 还提供了事件流模型,采用标准的 Streaming(1:1)流式处理场景。事件流模型没有总线概念,适用于端到端的数据转储、数据同步及数据处理等场景,帮助用户轻松构建云上数据管道服务。
事件流模型的核心优势在于其高效的点对点传输能力。在这种模型中,事件从源直接流向目标,中间经过匹配和转换处理,但不需要经过复杂的路由逻辑。这种简化的处理流程使得事件流模型在处理大量数据时具有更高的性能和更低的延迟。
在 AI 数据处理中,事件流模型特别适合处理实时数据流。例如,将实时产生的用户行为数据直接流式处理并存储到向量数据库中,或者将传感器数据实时转换为模型输入格式。这种高效的流式处理能力为实时 AI 应用提供了重要的技术支撑。
3. 事件驱动架构在 AI 领域的应用价值
事件驱动架构在 AI 领域的应用价值不仅体现在技术层面的优势,更重要的是它为 AI 应用的规模化部署和运营提供了坚实的基础。
松散耦合设计
松散耦合是事件驱动架构的核心特征,也是其在 AI 领域应用的重要价值所在。在 AI 系统中,不同的组件往往由不同的团队开发和维护,包括数据工程团队、算法团队、平台团队等。松散耦合的设计使得这些团队能够独立地开发和部署各自的组件,而不需要过多地考虑其他组件的实现细节。
这种设计理念特别适合AI项目的迭代开发模式。AI 算法和模型往往需要频繁地更新和优化,如果系统采用紧耦合的设计,每次算法更新都可能需要修改多个组件。而在松散耦合的架构中,算法的更新只需要修改相应的事件处理逻辑,不会影响其他组件的正常运行。
可扩展性/稳定性保障
AI 应用的负载往往具有很强的不确定性和波动性。在某些时段,系统可能需要处理大量的数据和请求;而在其他时段,系统的负载可能相对较低。事件驱动架构的可扩展性特征使得系统能够根据实际负载动态调整资源配置。
在事件驱动架构中,每个组件都可以独立地进行扩展。当某个组件的处理能力不足时,可以增加该组件的实例数量,而不需要扩展整个系统。这种细粒度的扩展能力使得资源配置更加精确和高效。
端到端的实时传输
AI 应用往往对实时性有很高的要求,特别是在实时推理、智能客服等场景中。事件驱动架构的实时传输特性使得系统能够快速响应各种事件,大大提高了 AI 应用的实时性。
采用事件驱动架构的系统在可扩展性、可维护性和可靠性方面都有显著提升。在 AI 领域,这些优势更加明显,因为 AI 应用往往需要处理更加复杂和多变的数据处理需求。
三、解决方案详解 EventBridge 多源 RAG 能力
EventBridge 多源 RAG 能力代表了事件驱动架构在 AI 数据处理领域的重要突破。这一能力的核心价值在于将传统的数据处理流程与现代 AI 技术深度融合,为企业构建智能化的数据管道提供了全新的技术范式。

1. 多源数据接入
在 AI 时代,数据源的多样性和复杂性达到了前所未有的程度。EventBridge 多源 RAG 能力通过统一的接入框架,实现了对各种异构数据源的无缝集成,为 AI 应用提供了丰富的数据基础。

非结构化数据 Loader 技术
非结构化数据在 AI 应用中占据越来越重要的地位,特别是在 RAG(检索增强生成)场景中。EventBridge 针对非结构化数据的处理需求,开发了一套完整的 Loader 技术体系,支持多种数据格式的智能解析和处理。
分块处理策略是非结构化数据处理的关键技术。 在 RAG 应用中,长文档需要被分割成适当大小的文本块,以便进行向量化和检索。EventBridge 提供了多种分块策略,包括基于字符数的固定分块、基于段落结构的逻辑分块等。
单文档与批量加载是系统设计中的重要考虑因素。对于实时性要求较高的场景,系统支持单文档的即时加载和处理,确保新文档能够快速进入 RAG 系统。对于批量数据处理场景,系统提供了高效的批量加载机制,支持并行处理和断点续传,确保大规模数据的可靠处理。
结构化数据源集成
结构化数据源的集成是 EventBridge 多源 RAG 能力的另一个重要组成部分。与非结构化数据不同,结构化数据具有明确的格式定义和字段结构,但其集成挑战主要体现在数据源的多样性和实时性要求上。
数据系统集成是结构化数据接入的重要方式。EventBridge 支持主流的消息队列(如 Kafka、RocketMQ、MQTT),日志服务(如 SLS,Simple Log Service),数据库服务(如 MySQL)等。
实时流数据处理是 EventBridge 在结构化数据处理方面的重要创新。 系统采用了流式处理架构,能够实时处理高吞吐量的数据流。可实现复杂的流式数据转换和聚合操作,为实时 RAG 应用提供丰富的事件源。
2. 向量数据库入库优化
向量数据库是 RAG 应用的核心基础设施,EventBridge 在向量数据库入库方面的优化为 RAG 应用提供了高效、可靠的数据存储支撑。
向量数据库支持
随着 AI 技术的发展,向量数据库市场呈现出百花齐放的态势。不同的向量数据库在性能特征、功能特性、成本结构等方面各有优势。EventBridge 通过提供统一的向量数据库接入接口,支持 Dashvector、Milvus 等主流向量数据库产品,为用户提供了灵活的选择空间。
传统数据库向量插件兼容
除了向量数据库,许多传统数据库也推出了向量扩展插件,如 PostgreSQL 的 PGvector、MySQL 的向量索引等。这些向量插件使得用户能够在现有的数据库基础设施上实现向量存储和检索功能,降低了系统的复杂度和成本。EventBridge 也即将支持向量插件方式入库,为开发者带来更多选择。
一键白屏化入库体验
为了降低向量数据库使用的技术门槛,EventBridge 提供了一键白屏化的入库体验。用户只需要通过简单的图形界面配置,就能够实现复杂的向量数据处理和入库流程。
- 直观的拖拽式配置界面:用户可以通过拖拽的方式配置数据源、处理逻辑、目标数据库等,系统会自动生成相应的处理流程。这种可视化的配置方式大大降低了系统使用的复杂度。
- 丰富的预置模板:涵盖常见的 RAG 应用场景,用户可以基于这些模板快速搭建自己的数据处理流程,然后根据具体需求进行定制化调整。
- 完善的监控仪表板和告警机制:用户可以实时查看数据处理的状态、性能指标、错误信息等,及时发现和解决问题。
四、解决方案详解实时推理与异步推理能力
EventBridge 在推理接入方面提供了灵活的选择,支持实时推理和异步推理两种模式,以满足不同应用推理场景的需求。

1. 智能数据转换能力
数据转换是 ETL 流程中最复杂也是最关键的环节。EventBridge 多源 RAG 能力在数据转换方面的创新,主要通过深度集成大语言模型(LLM)的推理能力,将其自然语言理解和生成能力引入数据处理流程,实现传统 ETL 工具难以处理的复杂数据转换任务。
- 在数据清洗方面,LLM 能够智能识别和处理各种数据质量问题。例如,基于上下文自动纠错包含拼写错误的文本数据;将格式不规范的地址信息标准化为统一格式;将包含缩写和俚语的文本转换为标准的表达方式。
- 在数据增强方面,LLM 能够为原始数据添加语义信息,为 AI 应用提供更加丰富的数据基础。例如,从产品描述文本中自动提取产品的关键特征和属性;分析用户评论的情感倾向和关键观点;提取新闻文章的关键事件和实体信息。
- 在数据转换方面,LLM 能够实现复杂的格式转换和结构重组,大大降低了数据集成的复杂度。例如,将非结构化的文本转换为结构化的 JSON 格式;将表格数据转换为自然语言描述;将多种数据源的信息融合为统一的数据模型等。
2. 结构化输出技术

结构化输出是 EventBridge 在 AI 数据处理方面提供的重要能力。传统的大语言模型输出通常是非结构化的自然语言文本,往往需要进行二次解析和处理(例如,使用正则表达式、自然语言处理工具等方法从模型输出中提取结构化信息),这个过程不仅复杂而且容易出错。EventBridge 支持结构化输出,使得大语言模型能够直接生成 JSON、XML 等结构化的数据格式,避免了二次解析的复杂性,大大简化了数据处理流程。
在实际应用中,结构化输出技术能够支持复杂的数据结构定义。用户可以定义包含嵌套对象、数组、枚举值等复杂结构的输出格式,模型会严格按照定义的格式生成输出。这种精确的格式控制使得 AI 数据处理能够与下游系统无缝集成。
- JsonSchema 原生支持: JsonSchema 是 JSON 数据格式的标准化描述语言,广泛应用于 API 设计和数据验证。EventBridge 提供了对 JsonSchema 的原生支持,允许用户定义期望的输出格式,并确保模型输出严格符合定义的格式。JsonSchema 支持复杂的数据结构定义,包括字段类型、约束条件、默认值等详细信息,系统会在模型推理过程中进行实时验证和纠正,确保数据处理结果的一致性和可靠性。对于支持 JsonSchema 的模型,系统会优先使用其原生能力进行结构化输出,通常具有更好的性能和更高的准确性。
- 提示词注入优化: 对于不支持 JsonSchema 原生能力的模型,EventBridge 采用智能提示词注入技术。系统会分析用户输出格式,并结合模型特性,生成相应的提示词模板并注入到模型的输入中,引导模型生成符合要求的结构化输出。系统将根据模型的输出质量动态调整提示词,优化输出效果。在多轮对话和上下文处理方面,系统能够智能管理提示词上下文,维护完整的对话历史,确保每轮输出的格式一致。因此,EventBridge 能够支持各类大语言模型,无论其是否原生支持结构化输出,都能生成高质量的结构化数据,为用户提供更广泛的模型兼容性和更大的选择空间。
五、EventBridge for AI ETL 的最佳实践

EventBridge 通过丰富的应用场景实践,为不同行业和业务需求提供了完整的解决方案。这些最佳实践不仅验证了技术方案的可行性,更为企业在 AI 数据转型过程中提供了宝贵的经验参考。
1. 数据预处理(Data Preprocessing)
数据预处理是机器学习和 AI 应用中的关键环节,数据质量直接影响模型的训练效果和推理准确性。EventBridge 在数据预处理方面提供了全面的解决方案,特别是在 SFT(Supervised Fine-Tuning)训练数据准备方面展现出独特优势。

训练数据准备
监督微调(SFT)是大语言模型训练中的重要环节,需要高质量的标注数据来指导模型学习特定任务的能力。EventBridge 通过事件驱动的数据处理流程,能够高效地处理和准备 SFT 训练所需的数据集。
在数据收集阶段,系统能够从多个数据源实时收集原始数据,包括用户对话记录、文档库、知识库、API 响应等。通过事件驱动的方式,当新的数据产生时,系统能够立即触发数据处理流程,确保训练数据的时效性。例如,当客服系统产生新的对话记录时,系统会自动提取对话内容,进行格式标准化,并添加到训练数据集中。
在数据标注方面,EventBridge 集成了大语言模型的能力,能够实现半自动化的数据标注。系统可以使用预训练的模型对原始数据进行初步标注,然后通过人工审核和修正,形成高质量的训练样本。这种人机结合的标注方式大大提高了数据标注的效率和质量。
在数据格式转换方面,不同的模型训练框架往往需要特定的数据格式。EventBridge 能够借助中间函数计算节点,根据目标模型的要求,自动将数据转换为相应的格式。例如,将对话数据转换为 ChatML 格式,将问答数据转换为 Alpaca 格式等。这种自动化的格式转换能力大大简化了数据准备的工作量。
数据错误处理
数据错误是影响 AI 模型性能的重要因素,包括数据缺失、格式错误、逻辑错误等多种类型。EventBridge 通过 LLM 节点和函数节点,能够有效提高数据质量。
在数据缺失处理方面,系统采用了多种策略。对于数值型数据,可以使用均值、中位数、众数等统计方法进行填充;对于分类型数据,可以使用最频繁的类别进行填充;对于文本数据,可以使用语言模型生成合理的填充内容。系统会根据数据的特征和业务需求自动选择最合适的填充策略。
在格式错误处理方面,系统能够智能识别和修复各种格式问题。例如,对于日期时间数据,系统能够识别多种日期格式并统一转换为标准格式;对于数值数据,系统能够处理千分位分隔符、货币符号等格式问题;对于文本数据,系统能够处理编码问题、特殊字符等。
在逻辑错误处理方面,系统通过规则引擎和机器学习模型相结合的方式进行检测和修复。例如,检测年龄数据是否在合理范围内,检测地址信息是否符合地理逻辑,检测业务数据是否符合业务规则等。当发现逻辑错误时,系统会根据预定义的修复策略进行自动修复或标记为需要人工处理。
数据重复去除
数据重复是大规模数据处理中的常见问题,特别是在多源数据集成的场景中。EventBridge 提供了多过滤和中间过程转换,确保数据的唯一性和一致性。
在精确重复检测方面,系统通过哈希算法快速识别完全相同的记录。对于大规模数据集,系统采用了分布式哈希计算,能够在保证准确性的同时提高处理效率。
在近似重复检测方面,系统使用了多种相似度计算方法。对于文本数据,采用编辑距离、余弦相似度、Jaccard 相似度等方法;对于数值数据,采用欧氏距离、曼哈顿距离等方法;对于结构化数据,采用字段级别的相似度计算。系统会根据数据类型和业务需求自动选择最合适的相似度计算方法。
在重复处理策略方面,系统提供了多种选择。可以保留最新的记录,保留质量最高的记录,或者将重复记录合并为一条记录。系统还支持自定义的重复处理逻辑,用户可以根据具体的业务需求定义重复处理规则。
数据缺失补全
数据缺失是实际数据中的普遍现象,如何合理地处理缺失数据对模型性能有重要影响。EventBridge 可通过中间函数计算节点对数据进行处理和补全,提高数据的完整性和可用性。
在统计方法补全方面,系统支持多种经典的统计填充方法。对于数值型数据,可以使用均值、中位数、众数、线性插值、多项式插值等方法;对于分类型数据,可以使用众数、随机填充、基于分布的填充等方法。系统会根据数据的分布特征自动选择最合适的填充方法。
在机器学习方法补全方面,系统使用训练好的模型来预测缺失值。例如,使用回归模型预测数值型缺失值,使用分类模型预测分类型缺失值。这种方法能够考虑数据之间的复杂关系,通常能够获得更好的填充效果。
在深度学习方法补全方面,系统采用了自编码器、生成对抗网络等深度学习技术。这些方法能够学习数据的深层特征和复杂模式,对于高维数据和复杂缺失模式具有更好的处理效果。
2. RAG 检索增强生成(Retrieval-augmented Generation)数据入库
RAG 技术作为当前 AI 应用的重要范式,其数据入库过程的质量直接影响检索和生成的效果。如上文介绍 EventBridge 在 RAG 数据入库方面提供了从简单到复杂的完整解决方案。
简易数据入库流程
对于单一数据源的 RAG 应用场景,EventBridge 提供了简化的数据入库流程。这种流程特别适合快速原型开发和小规模应用部署。
在数据源配置方面,用户只需要指定数据源的类型和连接信息,系统会自动处理数据的读取和解析。支持的数据源包括对象存储(OSS)中的文档文件、数据库中的文本字段、API 接口返回的文本数据等。
在文档处理方面,系统提供了自动化的文档解析和分块处理。对于 PDF、Word、TXT 等常见文档格式,系统能够自动提取文本内容,并根据文档结构进行智能分块。分块策略可以基于段落、章节、固定长度等多种方式,用户可以根据具体需求进行配置。
在数据入库方面,系统支持多种向量数据库,用户可以选择最适合的存储方案。系统会自动处理向量数据的索引构建和存储优化,确保检索性能和存储效率。
增强多源数据入库
对于复杂的企业级 RAG 应用,往往需要整合来自多个数据源的信息。EventBridge 的增强多源数据入库能力能够处理这种复杂场景的需求。
在多源数据协调方面,系统提供了统一的数据处理框架。不同数据源的数据会被转换为统一的内部格式,然后进行统一的处理和存储。这种设计使得系统能够无缝地处理来自不同源的异构数据。
在数据融合方面,系统能够智能地合并来自不同源的相关信息。例如,将产品数据库中的产品信息与用户评论系统中的评论信息进行关联,形成更加完整的产品知识。系统使用实体识别和关系抽取技术来发现数据之间的关联关系。
在数据一致性方面,系统提供了多种一致性保证机制。包括数据版本管理、冲突检测和解决、数据同步等。当多个数据源包含相同实体的不同信息时,系统能够智能地进行信息合并和冲突解决。
在增量更新方面,系统支持实时的数据更新和同步。当源数据发生变化时,系统能够自动检测变化并更新相应的向量表示。这种增量更新能力确保了 RAG 系统能够获取最新的信息。
3. 数据清洗与标准化 (Data Cleansing & Standardization)
数据清洗与标准化是数据处理中的基础环节,EventBridge 通过集成大语言模型的能力,实现了智能化的数据清洗和标准化处理。

地址信息的标准化是一个典型的数据清洗场景。在实际应用中,来自不同渠道的地址信息往往格式不一、存在错别字、缺少关键信息等问题。EventBridge 通过 LLM 驱动的地址标准化能力,能够将各种格式的地址信息转换为统一的标准格式。
在地址解析方面,系统使用大语言模型来理解地址的语义结构。即使地址信息存在格式不规范、字段顺序混乱等问题,模型也能够准确识别出省、市、区、街道等各个组成部分。例如,对于"北京市海淀区中关村大街1号"这样的地址,系统能够准确解析出省份为"北京",城市为"北京",区县为"海淀区",街道为"中关村大街1号"。
在错误纠正方面,系统能够自动识别和纠正地址中的错别字和格式错误。例如,将"北京市海定区"纠正为"北京市海淀区",将"中关村大街一号"标准化为"中关村大街1号"。系统使用了地理知识库和语言模型相结合的方法,确保纠正的准确性。
在信息补全方面,系统能够根据已有的地址信息补全缺失的部分。例如,根据详细地址自动推断邮政编码,根据区县信息补全城市和省份信息。系统集成了完整的地理信息数据库,能够提供准确的地理信息补全。
在格式标准化方面,系统将所有地址信息转换为统一的标准格式。输出格式包括结构化的字段信息(省、市、区、街道、邮政编码等)和标准化的地址字符串。这种标准化的输出格式便于后续的数据处理和分析。
4. 合规与隐私保护 (Compliance & Privacy Protection)
在数据处理过程中,合规与隐私保护是不可忽视的重要方面。EventBridge 提供了全面的合规和隐私保护能力,确保数据处理符合相关法规要求。

数据脱敏是保护隐私的重要技术手段,EventBridge 可借助大模型,实现隐私信息识别,隐私信息处理等多种数据脱敏处理场景。为用户提供端到端的数据处理能力。
通过这些全面的合规和隐私保护措施,EventBridge 可确保了企业应用中的数据处理过程的合法性和安全性,为企业数据提供可靠的合规安全保证。
六、未来展望与发展路径
AI 数据处理领域技术正处于快速发展的阶段,未来几年将会出现更多的技术创新和应用突破。EventBridge 作为这一领域的重要参与者,期待与更多开发者共同推动 AI 数据处理技术的发展和应用。
AI 数据处理技术的发展方向
在技术发展方向上,AI 数据处理将朝着更加智能化、自动化、实时化的方向发展。
智能化方面,未来的数据处理系统将更加依赖 AI 技术来实现自动化的数据理解、清洗、转换和增强。大语言模型的能力将进一步提升,能够处理更加复杂的数据处理任务。同时,多模态 AI 技术的发展将使得系统能够统一处理文本、图像、音频、视频等多种类型的数据。
自动化方面,数据处理流程将更加自动化,减少人工干预的需求。自动化的数据发现、数据治理、数据安全等功能将成为标准配置。机器学习技术将被广泛应用于数据处理流程的优化,系统能够自动学习和改进处理策略。
实时化方面,实时数据处理将成为主流需求。边缘计算技术的发展将使得数据处理能够在更接近数据源的地方进行,减少数据传输的延迟。流式处理技术将进一步成熟,能够支持更加复杂的实时数据处理场景。
行业标准化趋势
随着 AI 数据处理技术的成熟,行业标准化将成为重要趋势。标准化有助于降低技术门槛、促进技术交流、推动产业发展。在数据格式标准化方面,将出现更多的行业标准来规范数据的格式和结构,例如 CloudEvents 等。这些标准将有助于不同系统之间的数据交换和集成。
在 API 接口标准化方面,将出现统一的 API 规范来规范数据处理服务的接口。这些规范将有助于提高系统的互操作性和可移植性。
技术挑战与解决方案
未来的发展过程中,AI 数据处理技术仍将面临一些挑战,需要持续的技术创新来解决。
在数据质量挑战方面,随着数据源的增加和数据量的增长,数据质量问题将更加突出。需要开发更加智能的数据质量检测和修复技术,利用 AI 技术来自动识别和处理数据质量问题。
在性能挑战方面,随着数据处理需求的增长,系统的性能要求将更加严格。需要在算法优化、架构设计、硬件加速等方面持续创新,提升系统的处理能力。
在成本挑战方面,AI 数据处理的成本仍然较高,特别是大语言模型的调用成本。需要通过技术优化、资源调度、成本控制等手段来降低使用成本。
在安全挑战方面,数据安全和隐私保护的要求将更加严格。需要在数据加密、访问控制、隐私计算等方面持续投入,确保数据的安全性。
结语:构筑 AI 时代的数据传输基础设施
通过将事件驱动架构的技术优势与 AI 时代的数据处理需求深度融合,EventBridge 为企业构建智能化数据管道提供了全新的技术范式。
欢迎更多的数据侧伙伴加入 EventBridge 的生态体系,共同构建更多的数据源连接器、处理算法、应用模板等。通过开放的技术合作,更好地满足用户的多样化需求。AI 时代的数据基础设施建设是一个长期的过程,需要持续的技术创新和生态建设。我们相信,通过持续的努力和合作,我们能够构建更加智能、高效、可靠的 AI 数据集成基础设施,为人工智能技术的发展和应用提供强有力的支撑。
欢迎加入 EventBridge 用户交流群(钉钉群号:31481771)进行交流~
1157

被折叠的 条评论
为什么被折叠?



