
任务1、依据源代码画出程序流程图;
任务2、找出需求中所有的逻辑条件;
任务3、列出所有逻辑条件组合情况;
任务4、设计条件组合覆盖用例;
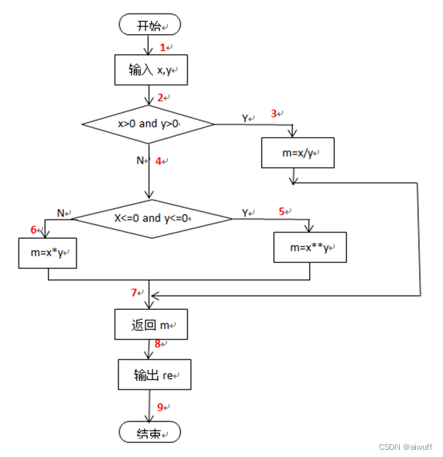
1.流程图

2.找出需求中所有的逻辑条件;
S1:x>0 S2:y>0 S3:x<=0 S4:y<=0
3、列出所有逻辑条件组合情况:

4.设计条件组合覆盖用例;

本文档涉及软件开发中的程序流程图绘制,详细列举了需求中的逻辑条件S1到S4,并探讨了所有可能的条件组合及对应的测试用例设计,旨在确保条件组合覆盖的全面性,提高软件质量。

任务1、依据源代码画出程序流程图;
任务2、找出需求中所有的逻辑条件;
任务3、列出所有逻辑条件组合情况;
任务4、设计条件组合覆盖用例;

S1:x>0 S2:y>0 S3:x<=0 S4:y<=0


1056

被折叠的 条评论
为什么被折叠?