马上就要到提交开题报告的时候,很多同学都还不知道怎么写。
其实,开题报告套路都是差不多的,找一个写的好的模版,然后参考着写就可以。记得选题一定得是先和老师确定一下!
一、如何写开题报告(基础版)
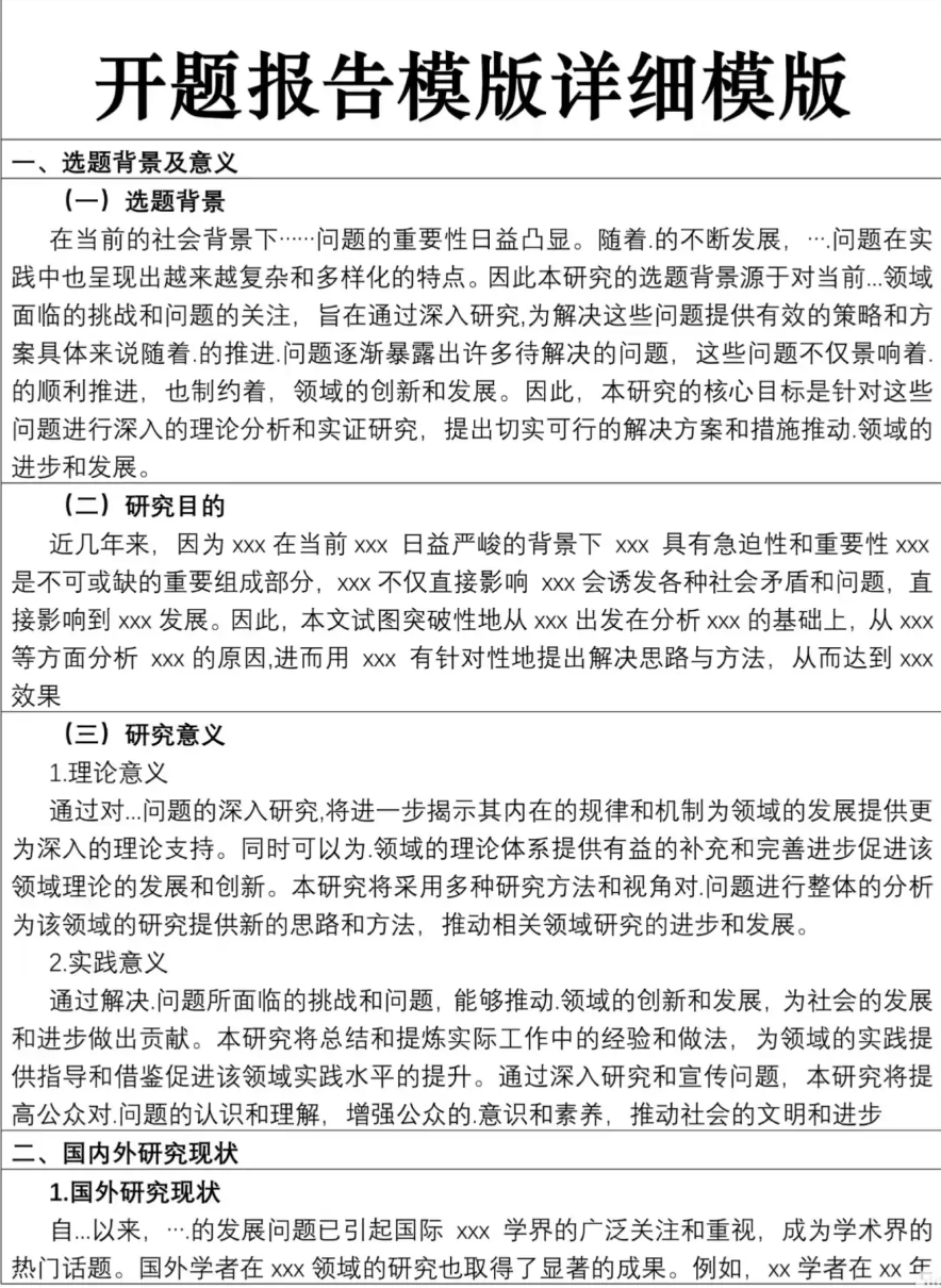
- 研究背景:由大到小,从宏观背景(在大领域的重要性)广泛切入已有的研究现状,简要概述一些代表性成果,然后引出自己的研究观点。
- 选题原因
- 选题意义(理论和现实)
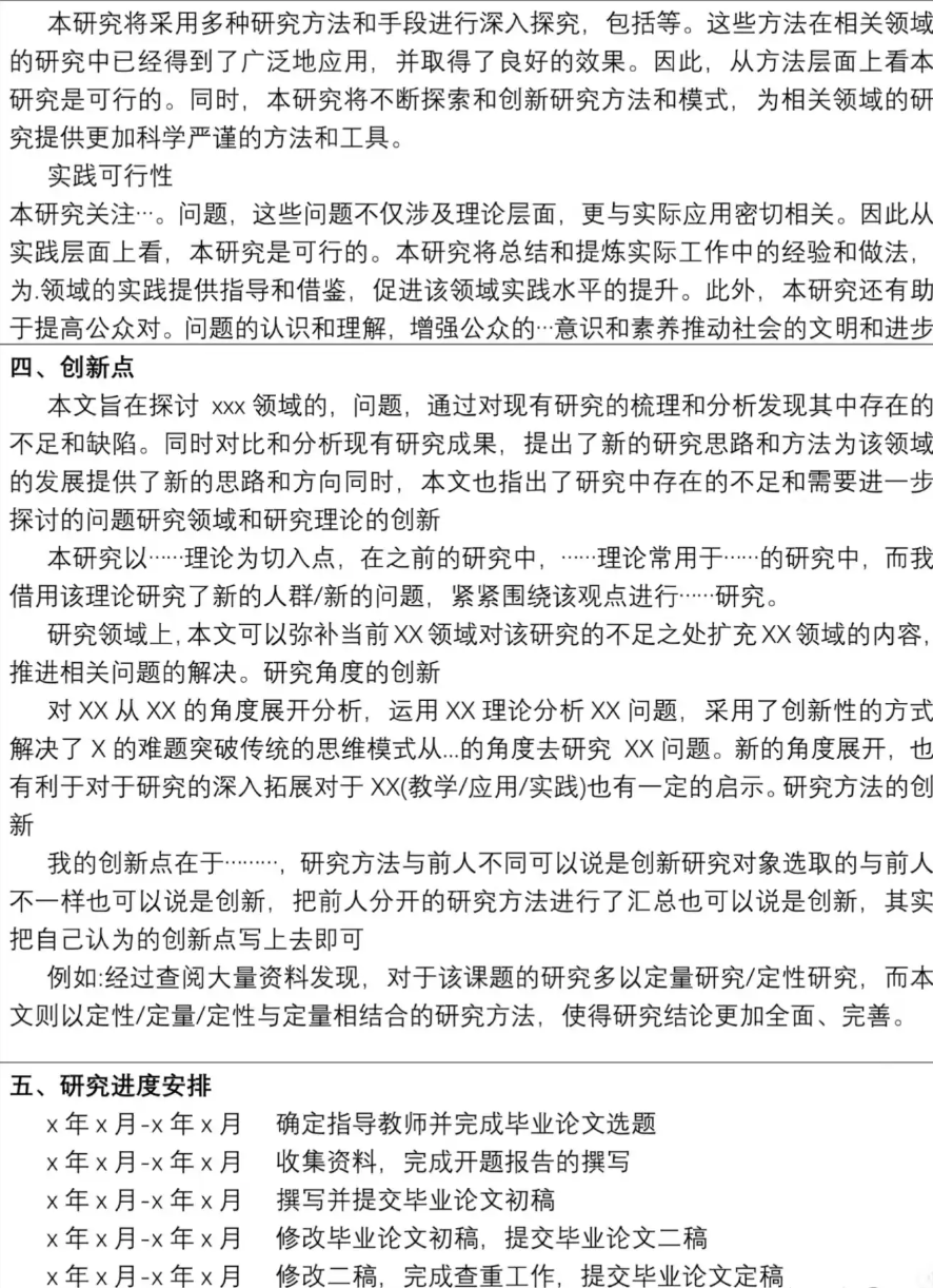
- 创新点和不足之处
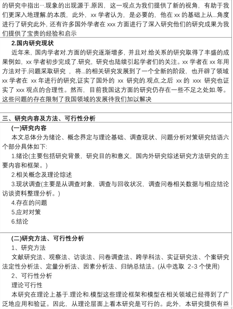
- 文献综述:前人研究了什么(国内+海外)
- 正文框架
- 参考文献(找参考文献的时候顺手就记录了)
- 时间安排
可以直接参考下面模板:




二、开题报告进阶写作技巧
大家开题报告常踩的坑
❌ 写成“流水账背景”
❌ 没有文献综述
❌ 创新点写得太虚
❌ 研究方法只有一句话
❌ 没有逻辑结构
❌ AI率太高,直接打开
尤其是最后一点,很多学校要求开题报告检查AI率,那么怎么查AI率呢?
推荐几个免费平台,注意⚠️:不同的检测平台的AI率是不一样的,免费的一般都会虚高,仅供参考,基本上四五十就可以了。 最后一定要去知网、维普这些平台学校都认可的平台查一下。
- 朱雀:腾讯检测AI率的平台,大平台,一天免费20次查询次数。
- Paperpass:老牌检测平台,偏高很多,仅供参考。
- 学习通大雅:免费一次
- Paper yy: 免费检测ai率
- 学信网万方:应届生免费查重1次,需要学信网账号登陆。
那么如果查出来AI率太高,要怎么降低呢?
嘎嘎降ai——不达标退款保障
这个操作起来很简单,上传论文——点击降重降ai——下载结果就可以。
基本上都能降低到20%以下,降不到可以退款,有保障!
而且不满意效果也可以七天内无限次的改写。
有1000字免费额度,建议先体验一下,确实觉得好用,再购买。
价格也比较良心,很多平台降重+降ai都8元/千字,这个只要4.8。
传送门:https://www.aigcleaner.com/?source=csdn&keyword=1127.1
📌 总结一句话
开题报告写作逻辑固定 → 先搭框架 → 写背景意义 → 写研究方法 → 写计划进度
写完之后不要急着提交,一定要做 AI率检测与人类化改写处理,才可能顺利通过开题审核。
马上就要到提交开题报告的时候,很多同学都还不知道怎么写。
其实,开题报告套路都是差不多的,找一个写的好的模版,然后参考着写就可以。记得选题一定得是先和老师确定一下!
一、如何写开题报告(基础版)
- 研究背景:由大到小,从宏观背景(在大领域的重要性)广泛切入已有的研究现状,简要概述一些代表性成果,然后引出自己的研究观点。
- 选题原因
- 选题意义(理论和现实)
- 创新点和不足之处
- 文献综述:前人研究了什么(国内+海外)
- 正文框架
- 参考文献(找参考文献的时候顺手就记录了)
- 时间安排
可以直接参考下面模板:




二、开题报告进阶写作技巧
大家开题报告常踩的坑
❌ 写成“流水账背景”
❌ 没有文献综述
❌ 创新点写得太虚
❌ 研究方法只有一句话
❌ 没有逻辑结构
❌ AI率太高,直接打开
尤其是最后一点,很多学校要求开题报告检查AI率,那么怎么查AI率呢?
推荐几个免费平台,注意⚠️:不同的检测平台的AI率是不一样的,免费的一般都会虚高,仅供参考,基本上四五十就可以了。 最后一定要去知网、维普这些平台学校都认可的平台查一下。
- 朱雀:腾讯检测AI率的平台,大平台,一天免费20次查询次数。
- Paperpass:老牌检测平台,偏高很多,仅供参考。
- 学习通大雅:免费一次
- Paper yy: 免费检测ai率
- 学信网万方:应届生免费查重1次,需要学信网账号登陆。
那么如果查出来AI率太高,要怎么降低呢?
嘎嘎降ai——不达标退款保障
这个操作起来很简单,上传论文——点击降重降ai——下载结果就可以。
基本上都能降低到20%以下,降不到可以退款,有保障!
而且不满意效果也可以七天内无限次的改写。
有1000字免费额度,建议先体验一下,确实觉得好用,再购买。
价格也比较良心,很多平台降重+降ai都8元/千字,这个只要4.8。
📌 总结一句话
开题报告写作逻辑固定 → 先搭框架 → 写背景意义 → 写研究方法 → 写计划进度
写完之后不要急着提交,一定要做 AI率检测与人类化改写处理,才可能顺利通过开题审核。
219

被折叠的 条评论
为什么被折叠?



