项目运行
环境配置:
Jdk1.8 + Tomcat7.0 + Mysql + HBuilderX(Webstorm也行)+ Eclispe(IntelliJ IDEA,Eclispe,MyEclispe,Sts都支持)。
项目技术:
ssm + mybatis + Maven +mysql5.7或8.0等等组成,B/S模式 + Maven管理等等。
环境需要
1.运行环境:最好是java jdk 1.8,我们在这个平台上运行的。其他版本理论上也可以。
2.IDE环境:IDEA,Eclipse,Myeclipse都可以。推荐IDEA;
3.tomcat环境:Tomcat 7.x,8.x,9.x版本均可
4.硬件环境:windows 7/8/10 4G内存以上;或者 Mac OS;
5.是否Maven项目: 否;查看源码目录中是否包含pom.xml;若包含,则为maven项目,否则为非maven项目
6.数据库:MySql 5.7/8.0等版本均可;
毕设帮助,指导,本源码分享,调试部署(见文末)
系统用例图
一个用例图就能对应出系统中的一个功能过程,系统中完整的功能都是由许多不同的用例图所组成的。
系统用例图如图3-1、图3-2所示。

图3-1 管理员用例图

图3-2住户用例图
3.6系统流程分析
(1)个人信息流程图
用户在成功进入系统以后,可以获得住户账号、住户姓名、性别、联系方式、头像等个人信息。获得个人信息的流程见图3-3所示。

图3-3个人信息流程图
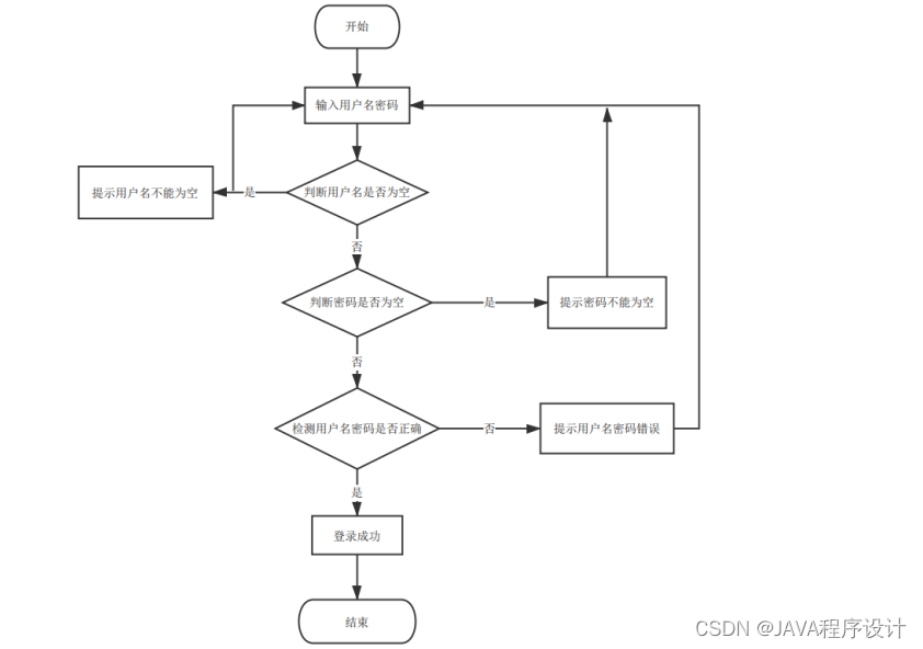
用户进行登录操作的流程图如图3-4。

图3-4 用户登录界面流程图
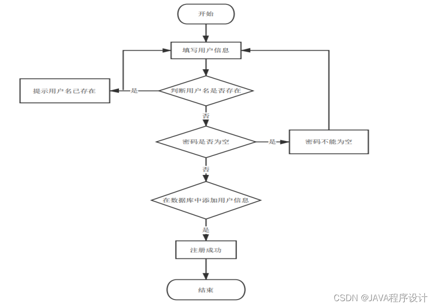
用户进行注册操作的流程图如图3-5。

图3-5 用户注册流程图
4 系统设计
4.1系统结构图
社区防疫生活服务系统分为二个部分,即管理员模块和住户模块。该系统是根据用户的实际需求开发的,贴近生活。从管理员处获得的指定账号和密码可用于进入系统和使用相关的系统应用程序。管理员拥有最大的权限,其次是住户。管理员一般负责整个系统的运行维护和总体协调。
系统结构如图4-1所示。

图4-1系统结构图
4.2数据库设计
所有的网站设计但凡有数据都离不开数据库,数据库是所有项目想实现如数据获取,数据传输等功能的基石。只有合理化的数据库设计才能满足商业化的要求,数据库的主键外键连接方式特别的重要,尽量避免多对多的复杂性,字段名命合理规范,且通俗易懂等,字段应根据业务进行设定,不允许操作多字段而对系统产生占用多余的内存。
4.2.1数据库设计原则
设计原则自然就是要符合范式的要求,多表之间的关系要合理,理应符合系统的实际情况。
4.2.2数据库的概念设计
概念设计是将整体分为在地面上表达出来的单个个体。E-R图形象的连接了实体模型和概念模型。因此,E-R图需要根据数据库表和表字段进行合理设计,表达的概念知识点用图形描述,可以直观地让相应人员清楚,并分解整个E-R图。我们通常表达不清晰没有概念的东西。但是通过E-R之间的联系,E-R模型法是对这种模糊概念的事务最简单、最常用的设计方法。
(1) 社区信息E-R图如下图4-2所示。

图4-2社区信息E-R图
(2) 核酸结果E-R图如下图4-3所示。

图4-3核酸结果E-R图
(3) 防控申请E-R图如下图4-4所示。

图4-4防控申请E-R图
(4) 健康上报E-R图如下图4-5所示。

图4-5健康上报E-R图
管理员模块实现
管理员登录,在登录页面选择需要登录的角色,在正确输入用户名和密码后,点击登录操作;如图5-1所示。

图5-1 管理员登录界面
管理员进入主页面,主要功能包括对首页、个人中心、住户管理、社区信息管理、疫情防控管理、紧情通告管理、来往登记管理、防控申请管理、核酸结果管理、健康上报管理、交流论坛、系统管理等进行操作。管理员主页面如图5-2所示:

图5-2管理员主界面
管理员点击住户管理,然后页面跳转到住户管理界面输入住户账号、住户姓名、性别、联系方式、头像等信息,可以查询,新增或删除住户信息等操作。如图5-3所示:

图5-3住户管理界面
管理员点击社区信息管理,然后页面跳转到社区信息管理界面对社区名称、社区封面、社区地点、社区面积、社区电话、负责人等信息,可以查询或新增、删除社区信息等操作。如图5-4所示:

图5-4社区信息管理界面
管理员点击疫情防控管理,然后页面跳转到疫情防控管理界面对编号、标题、封面、发布时间等信息,可以查询,新增或删除疫情防控等操作。如图5-5所示:

图5-5疫情防控管理界面
管理员点击来往登记管理,然后页面跳转到来往登记管理界面对出入编号、出入类型、登记时间、住户账号、住户姓名等信息,可以查询或者新增、删除来往登记等操作。如图5-6所示:

图5-6来往登记管理界面
管理员点击防控申请管理,然后页面跳转到防控申请管理界面对申请编号、申请标题、申请时间、住户账号、住户姓名、审核回复、审核状态、审核等信息,可以查询或删除防控申请等操作。如图5-7所示:

图5-7防控申请管理界面
管理员点击核酸结果管理,然后页面跳转到核酸结果管理界面对编号、标题、登记时间、核酸结果、健康码、住户账号、住户姓名等信息,可以查询或删除核酸结果等操作。如图5-8所示:

图5-8核酸结果管理界面
管理员点击健康上报管理,然后页面跳转到健康上报管理界面对上报编号、住户账号、住户姓名、体温、健康码、疫苗接种、上报时间、审核回复、审核状态、审核等信息,可以查询或删除健康上报等操作。如图5-9所示:

图5-9健康上报管理界面
5.2 住户模块实现
登录界面,首先双击打开系统,连上网络之后会显示出本系统的登录界面,这是进入系统的第初始页面“登录”,能成功进入到该登录界面则代表系统的开启是成功的,接下来就可以操作本系统所带有的其他所有的功能,如图5-10所示。

图5-10住户登录界面
住户登录系统后,可以对首页、个人中心、来往登记管理、防控申请管理、核酸结果管理、健康上报管理等功能进行相应操作,如图5-11所示。

图5-11住户功能界图面
住户点击来往登记管理;在来往登记管理页面对出入编号、出入类型、登记时间、住户账号、住户姓名等信息,进行查询或者新增、删除来往登记等操作;如图5-12所示。

图5-12来往登记管理界面图
住户点击防控申请管理;在防控申请管理页面对申请编号、申请标题、申请时间、住户账号、住户姓名、审核回复、审核状态等信息,进行查询或者新增、删除防控申请等操作;如图5-13所示。

图5-13防控申请管理界面图
5.3前台系统功能实现
当游客打开系统的网址后,首先看到的就是首页界面。在这里,游客能够看到社区防疫生活服务系统的导航条显示首页、社区信息、疫情防控、紧情通告、交流论坛、公告资讯、后台管理、在线联系、个人中心等。系统首页界面如图5-14所示:

图5-14系统首页界面
在系统首页点击注册/登录按钮,在注册、登录界面填写信息完成后,单击注册或者登录操作,如图5-15 5-16所示:

图5-15 住户注册界面

图5-16 住户登录界面
本文围绕社区防疫生活服务系统展开,介绍了项目运行的环境配置和技术组成,包含Jdk、Tomcat、Mysql等。阐述了系统用例图、流程分析、系统结构和数据库设计,还分别说明了管理员模块、住户模块和前台系统的功能实现,最后提供毕设帮助与源码分享。
712

被折叠的 条评论
为什么被折叠?



