2022年我凭借一份《Java八股文核心进阶版》成功拿下了阿里、字节、小米等大厂的offer,两年的时间,为了完成我给自己立的flag(拿下一线互联网企业offer大满贯),即使在职也一直在不断的学习与备战面试中!
不得不说程序员除了做项目之外,提升自己技能最快的方式就是【看书!】和【刷题!】,这里说的刷题不是无脑刷,而是要明白面试官为什么会问这个问题,以及这个问题的意义在哪里!

今天带来的是2023全新升级的《Java八股文核心进阶版》,这个版本里面不仅仅包含了面试题,还有更多的技术难点、大厂算法、实战项目、简历模板等等,全册接近1700页!相比上一个版本的287页,升级了多少内容可想而知!!!

先看看《Java八股文核心进阶版》的大概内容:Java基础、JVM、多线程、MySQL、Spring、SpringBoot、SpringCloud、Dubbo、Mybatis、Redis、网络、Linux、MQ、Zookeeper、Netty、大数据、算法与数据结构、设计模式、项目实战、简历模板等等 由于MCA版的细节内容实在是太多了,毕竟 将近2000页的文档,只能把部分知识点里面的章节挑出来介绍一下,每个章节的小节点里面都有更详细的内容!以下就是部分知识点的目录,由于平台的篇幅限制原因,子节点上的详细讲解也无法全部展示,文末有货取以下章节的所有详细知识讲解。
为此我专门整理了一份《Java进阶学习+面试宝典》分享给大家,内容涵盖:计算机基础、Java、JVM、spring、算法、微服务、分布式、大厂面经、技术脑图等等...共1700+页 质量非常高!!!需要完整版的朋友文末有获取方式
不管最近要不要去面试,建议大家都保存一份!!学完之后不论是 厂内晋升 还是 跳槽涨薪 都不在话下!
内容如下:

- 大厂面试题真题解析(38页)
- JVM(183页)
- 多线程(221页)
- Mysql(216页)
- Spring(338页)
- Spring Boot(41页)
- 经典面试题(35页)
- Spring Cloud(50页)
- Dubbo(55页)
- Mybtis+Redis(27页)
- Linux+网络(66页)
- MQ+Kafka+Zookeeper(40页)
- Netty(21页)
- 大数据+hadoop(31页)
- 算法(38页)
- 设计模式+项目+高并发(41页)
注:篇幅有限,资料已整理成文档。
一、算法(大厂必备)2023版
(含:红黑树,B+树,贪心算法,哈希分治法,七大查找算法,动态规划,一致性算法,数据结构等...)

二、设计模式(工欲善其事必先利其器)2023版
(含:单例模式,工厂模式,抽象工厂模式,建造者模式,原型模式,适配器模式,装饰器模式,代理模式等23种设计模式...)

三、Netty + MQ + kafka(底层原理+面试题)2023版
(含:Netty常用场景,高性能设计,架构设计,经典面试题等...)

四、zookeeper + Dubbo(技术干货+面试题)2023版
(含:zookeeper集群,应用场景,分布式锁,Dubbo核心功能,集群配置,负载均衡,常见面试题等...)

五、Mybtis + Redis (底层原理+面试题)2023版
(含:mybtis缓存,运用原理,分页,Redis事务,主从架构,缓存,穿透,穿击,降级面试题等...)

六、Http协议 + Linux (底层原理+面试题)2023版
(含:TCP/IP协议详细笔记,网络层架构,三四次握手,Linux概述,磁盘,目录,文件,安全,经典面试题等...)

注:篇幅有限,资料已整理成文档,如有需要的朋友只需转发后私信回复【面试】即可来获取免费领取方式了!
七、Mysql (底层原理 + 面试题)2023版
(含:数据库基础,数据类型,引擎,索引,事务,锁,视图,sql语句,优化,mysql锁,面试题等...)

八、Spring +SpringMVC +SpringBoot(底层原理 + 技术干货)
(含:spring原理,周期,ioc原理,MVC事务,AOP原理,Boot配置,安全,监视器,面试题等...)

九、经典面试题 + SpringCloud(大厂常见面试题)2023版
(含:面试必考21问,SpringCloud熔断,cap原理,设计目标优缺点,版本关系等...)

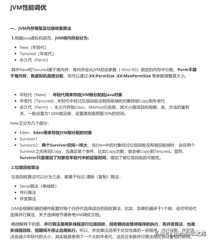
十、Java基础 + JVM(技术干货+底层原理)2023版
(含:Java基础,异常,NIO,HashMap,Tomcat,JVM堆栈,内存模型,调优,GC,老年代,新生代,垃圾回收,面试题等...)

十一、多线程 (底层原理 + 技术干货)2023版
(含:多线程基本概念,线程安全,线程出,volatile,ThreadLocal,使用场景,并发量,阻塞列队,面试题等...)

十二、实战项目(Github爆火)2023版
该项目是一款标准且已上线的“网约车”应用。符合我国交通部对网约车监管的技术要求。通过了交通部对网约车线上和线下能力认定。项目原型曾在杭州上线运行。
项目中核心功能包括:账户系统,订单系统,支付系统,地图引擎,派单引擎,消息系统等 网约车核心解决方案。
项目中完全采用微服务架构设计,应用了成熟的接口安全设计方案,采用分布式锁保证了分布式环境中的数据同步,用分布式事务解决了分布式环境中的数据一致性等。
前置技能:Git,Maven,Spring Boot,Spring Cloud,Redis,MySql ,RabbitMQ,ActiveMQ等。
项目架构图:

如有需要的朋友可以点下方名片获取
本文介绍了作者根据《Java八股文核心进阶版》学习和面试经验,该版本包含大量面试题、技术难点、大厂算法、实战项目和简历模板。内容涵盖Java基础、JVM、多线程、数据库、Spring全家桶、中间件、设计模式等多个方面,总计1700多页。适合提升技能和准备面试。
1万+

被折叠的 条评论
为什么被折叠?



