告别合同“漫长审批”,用coze工作流实现【法务审查】自动化
☀大家好,我是芝麻☀
AI智能体,AI副业搞米,AI实战案例分享
👇点击关注,每篇文章能给你带来一定的收获👇

你好,我是芝麻!
今天给大家带来一个辅助合同审查的工作流!
以这份《家装装修合同》为例,原合同如下:

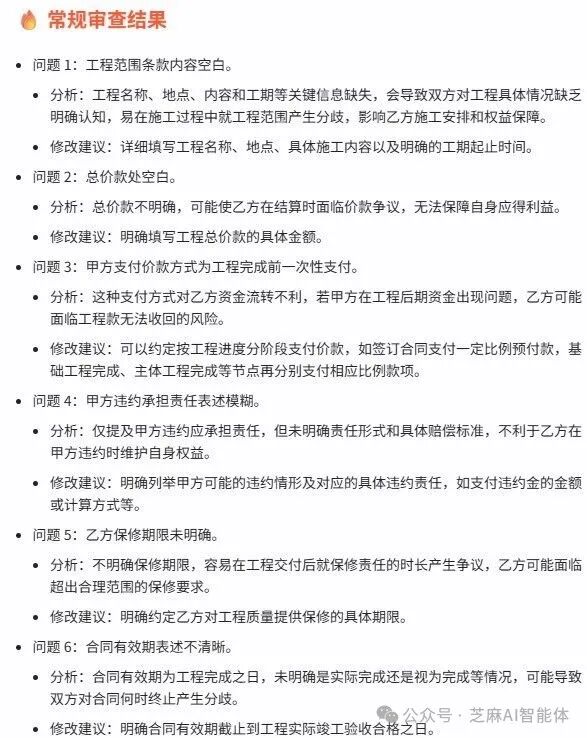
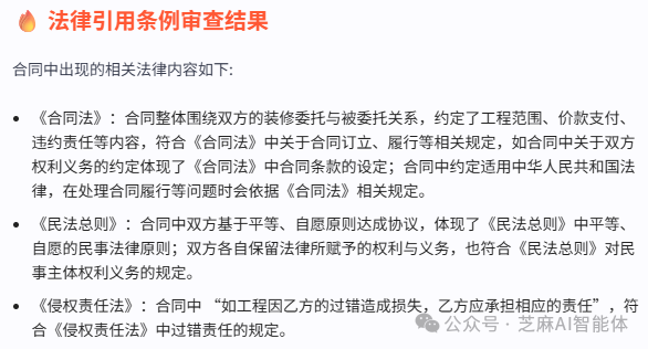
工作流审查的结果如下:


👇点击关注,每篇文章能给你带来一定的收获👇

你好,我是芝麻!
今天给大家带来一个辅助合同审查的工作流!
以这份《家装装修合同》为例,原合同如下:

工作流审查的结果如下:


1279
1790
1470
141

被折叠的 条评论
为什么被折叠?