这门课程已经开设2年,由于效果不佳,从19年起全部停开,所以机器人课程全部中止。

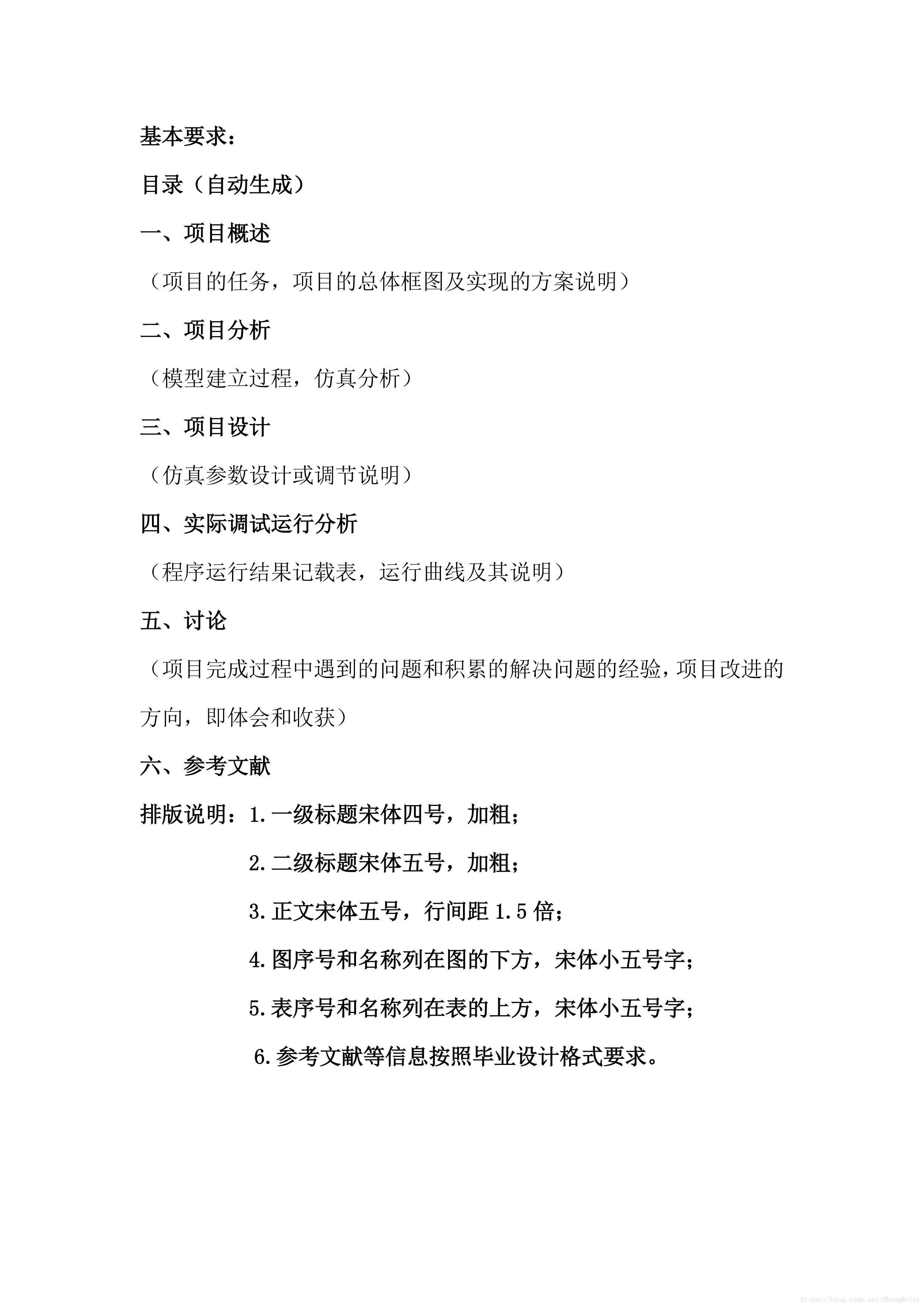
课程报告5大作业,要求明确为综合实践研究。具体细则如下:


由于时间紧张,并未采取答辩模式。只需按要求提交报告即可。但是有一份报告,让人十分震惊,但也无可奈何,判定为0分,格式、内容、过程、结果等无一项符合要求。


报告正文只有半页多,从网络摘抄,不知此学生,大学究竟学到了什么,只能祝福他了。
----
该文回顾了一门为期两年后因效果不佳而停开的机器人课程,并详细描述了一个不符合要求的学生作业案例,该作业在格式、内容等方面存在严重问题。
这门课程已经开设2年,由于效果不佳,从19年起全部停开,所以机器人课程全部中止。

课程报告5大作业,要求明确为综合实践研究。具体细则如下:


由于时间紧张,并未采取答辩模式。只需按要求提交报告即可。但是有一份报告,让人十分震惊,但也无可奈何,判定为0分,格式、内容、过程、结果等无一项符合要求。


报告正文只有半页多,从网络摘抄,不知此学生,大学究竟学到了什么,只能祝福他了。
----
1144

被折叠的 条评论
为什么被折叠?