一、背景
最近业务要求PC端系统登录使用APP应用扫码登录。
主要目的是:
1、简化用户录入账号密码,达到快速登录PC;
2、账号登录使用更加安全性;
3、为了推广更多让大家打开使用APP(因为行业的特殊性,实际业务场景中大都设计师都在使用PC端设计软件,同时也习惯了PC端下单)。
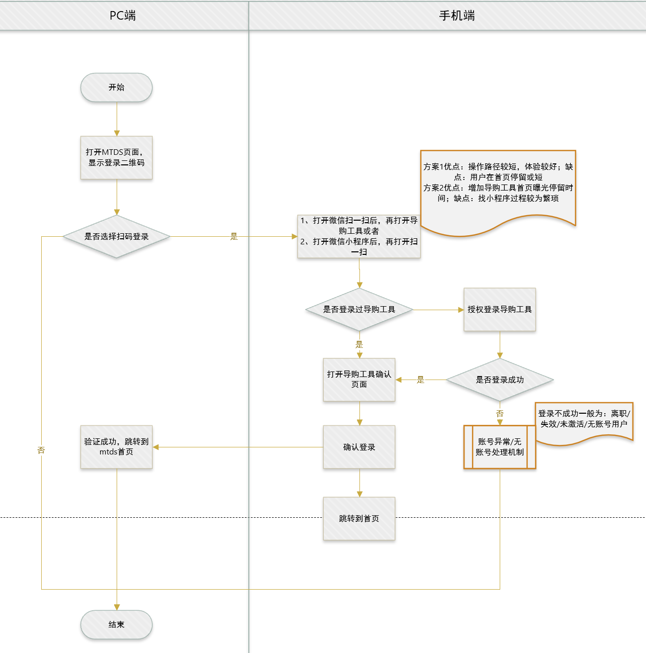
二、处理流程
1、业务流程图
因为扫码的时候有两种处理逻辑,所以流程图有业务处理方案。但不管哪种方案,背后技术处理逻辑是一样的。
2、技术实现设计流图程

3、处理步骤说明
a、用户打开PC登录页面,PC登录页面向认证中心发起请求,认证中心生成uuid等信息,返回uuid等信息给前端,前端展示一个包含uuid的二维码。
b、PC端登录页面定时向认证中心轮询二维码的状态。
c、用户登录移动端,打开移动端摄像头扫描PC端登录页面的二维码。
d、移动端将二维码中包含的uuid等信息发送给认证中心,认证中心将二维码状态设置为“扫描成功”。
e、PC端登录页面轮询到二维码状态为“扫描成功”,提示“扫描成功”,以下图片仅供参考。
f、移动端展示消息确认弹出框,显示“登录”、“取消登录”按钮,同时将移动端当前登录的用账号、当前移动端登录的token和二维码uuid等信息发送给认证中心。
g、认证中心将用户所选要登录的账号保存在二维码信息里面,并将二维码状态设置为“已授权”。
h、登录页面从轮询二维码不存在时,提示“二维码已过期” ,以下图片仅供参考。
i、登录页面从轮询二维码状态为“已取销”时,提示“你已取消此次操作,你可再次扫描,或关闭窗口”。
j、登录页面从轮询二维码状态为“已授权”时,认证中心生成PC端登录的token,设置cookie,并向PC端前端发起重定向跳转。
程序处理时序图

三、代码实现
auth2认证最简单的代码结构示例
public class Auth2L

本文介绍了扫码登录的背景,处理流程,以及关键技术实现。通过简化用户登录步骤,提高安全性,推动APP使用。流程涉及二维码生成、状态轮询、用户授权等环节。文章提供了简单的代码示例,帮助读者理解扫码登录的认证逻辑。
最低0.47元/天 解锁文章
191

被折叠的 条评论
为什么被折叠?



