#当你胡思乱想的时候,要告诉自己的脑瓜子,到底谁才是自己的主控。
#只不可乎骤得,托遗响于悲风
注意:由于研究生活的原因,STM32和FPGA的配套代码和固件未完成,因此,本项目适合有代码基础的小伙伴!!!!!
另外:预留了无线充电的接口,方便DIY!!!
在嵌入式系统和电子爱好者领域,RGB LED 点阵立方体是一种非常吸引人的可视化展示项目。它不仅可以用于演示动画、音乐节奏响应、甚至作为物联网(IoT)终端显示屏,还能作为一个综合性项目,锻炼硬件与软件协同设计的能力。
本项目实现了一个基于FPGA + STM32 + WiFi + Bluetooth 的RGB立方体点阵控制系统,结合了高速数据驱动、主从控制结构与无线通信能力,具备良好的可扩展性与可玩性。本项目主要特点如下:
- 构建一个 13x13x6 RGB LED 点阵立方体
- 使用FPGA实现高速并行(也包含串行)控制与PWM色彩管理;
- 使用STM32作为主控,完成逻辑管理、数据通信处理;
- 支持WiFi和Bluetooth无线通信,实现远程控制;
- 具备图案、动画显示功能,支持动态内容更新;
1.系统架构
1.1 FPGA
-
核心芯片:LCMXO3-6900C-BGA256
LCMXO3-6900HC-BGA256是Lattice公司推出的一款低功耗、小封装、高性价比的FPGA芯片,属于MachXO3系列。该系列广泛应用于接口桥接、控制逻辑扩展、嵌入式控制以及低速数据处理等场景。
-
功能:
-
数据缓冲与解析(如:解析STM32发送的IIC信息);
-
PWM 色彩控制;
-
行列扫描控制;
-
帧同步与层刷新(逐层点亮)……
-
1.2 STM32 控制器
-
型号:STM32F411
-
功能:
-
接收无线命令(UART / WiFi / BLE);
-
管理图案数据缓存;
-
与 FPGA 进行并口通信,同时支持通过IIC下发至FPGA;
-
动画帧控制与时间管理……
-
1.3 无线通信模块
-
模块:ESP32-WROOM-32E(可串口通信)
内部集成 Wi-Fi + Bluetooth + Bluetooth LE MCU模组。
-
功能:
-
与手机App或上位机通信;
-
实时发送图案或动画控制指令;
-
支持动态更新图案内容……
-
2.硬件设计
2.1 主控板
2.1.1 电源设计
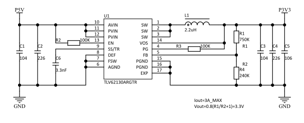
为了兼顾便携性、扩展性和高电流供电能力,本项目采用了多种电源输入方式,结合锂电池供电和高效同步降压管理,确保RGB立方体系统稳定运行。电源拓补图如图2.1所示。

图2.1 电源拓补图
电源管理采用的是TLV62130ARGTR芯片,该产品是TI出品的一款高效率、宽输入电压、同步降压转换器,非常适合本项目对3.3V稳压供电的需求。其部分原理图如图2.2所示。

图2.2 电源管理原理图
注意:控制板预留了一个锂电池无线充电模块,调试时可使用TYPE-C供电,成品的时候使用内部锂电池供电。
2.1.2 FPGA设计
电源供电:
| 电源 | 描述 |
|---|---|
| 核心电压 | 3.3V |
| IO电压 | 3.3V |
配置电路:
LCMXO3 为 Flash-Based FPGA,支持免外部配置芯片启动:
-
内部 Flash 启动逻辑:上电自动加载 Bitstream,无需外挂ROM
-
支持 JTAG 和 IIC 配置
时钟电路:
-
使用有源晶振(125MHz)提供系统时钟
-
FPGA 内部 PLL 用于倍频至 WS2812 所需高精度时序
管脚分配:
| 功能 | 数量 | 描述 |
|---|---|---|
| RGB 控制口 | 好多 | WS2812 数据线,支持每行单独控制 |
| STM32 通信 | 若干 | IIC,IO |
| LED,KEY | 几个 | 显示工作状态 |
| JTAG配置和烧录 | 好几个 | 烧录和配置 |
FPGA部分原理图如图2.3所示。

图2.3 FPGA部分原理图
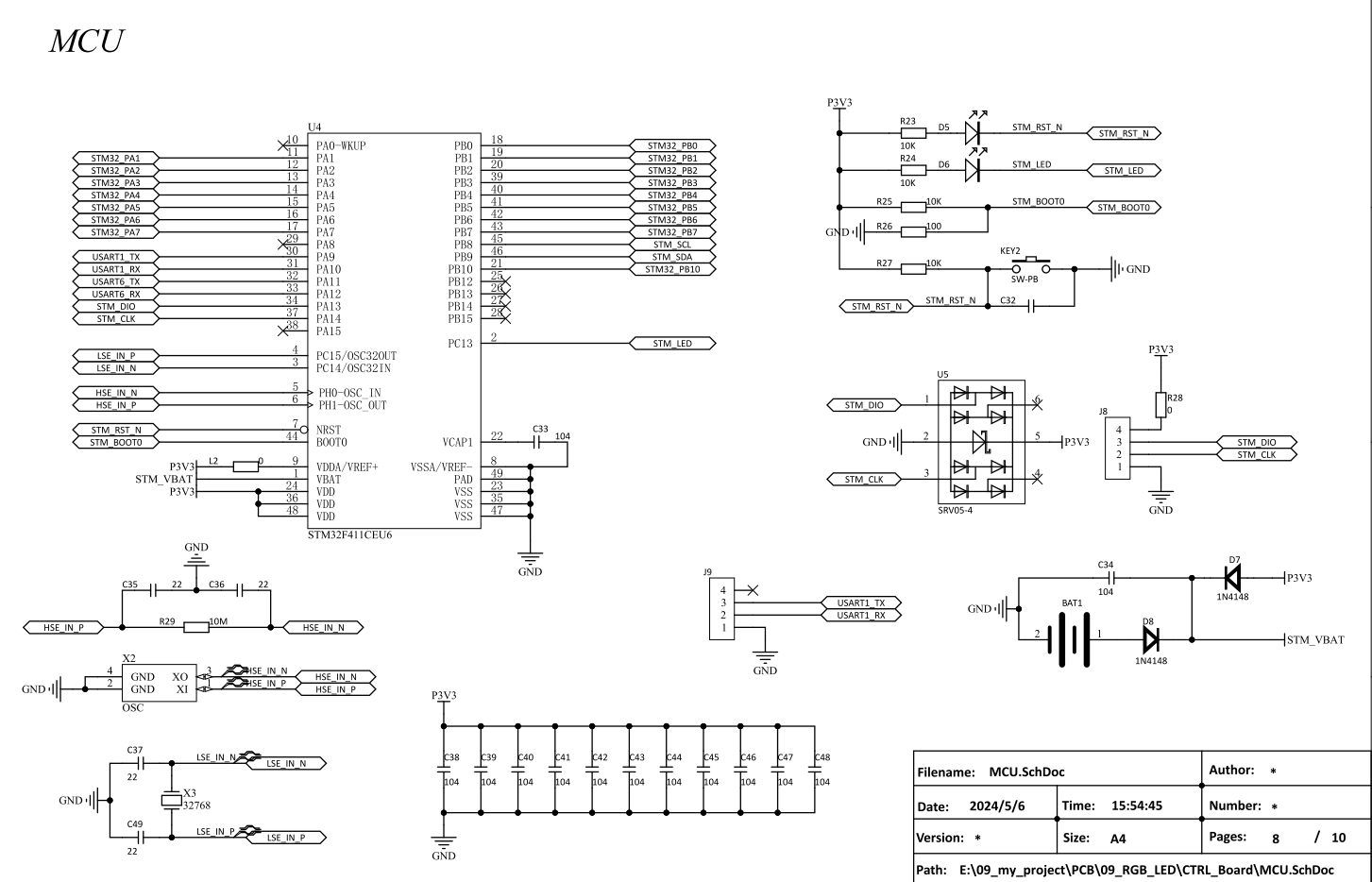
2.1.3 STM32设计
本项目采用 STM32F411CEU6 作为主控制核心,负责系统管理、图像生成、通信收发、用户交互处理等功能。该芯片基于高性能的 Cortex-M4 架构,具备丰富的接口资源,能够胜任较复杂的图像与外设调度任务。
电源部分:
-
主供电:3.3V,来自系统主电源(TLV62130 降压)
-
滤波:电源引脚旁加 0.1uF + 4.7uF 去耦电容
-
复位电路: 按键复位
晶振:
-
外接 25MHz 有源晶振,供系统主时钟
-
内部 PLL 倍频至 84MHz~100MHz 工作频率
-
外部32.768KHz RTC 晶振
管脚分配:
| IO | 描述 |
|---|---|
| 普通IO | 提供与FPGA并行护数据传输 |
| IIC,SPI | 与FPGA通信 |
| USART | 烧录和与ESP32通信 |
| LED,KEY | 显示工作状态 |
STM32电路原理图如图2.4所示:

图2.4 STM32原理图
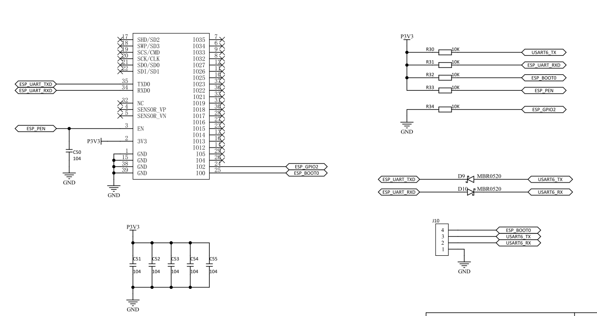
2.1.4 ESP32设计
本项目中采用 ESP32-WROOM-32E-N8 模块实现无线通信功能,支持 Wi-Fi 和蓝牙双模连接,可用于远程图案控制、固件升级、状态监测等。ESP32 作为联网接口,在系统中扮演“无线中枢”的角色,连接用户端与 STM32 主控,从而实现可视化远程控制。
电源管理:
-
主供电:3.3V,来自系统主电源(TLV62130 降压)
-
滤波:ESP32 供电引脚附近需布置多个 0.1uF + 10uF 去耦电容
管脚分配:
| 接口 | 连接对象 | 说明 |
|---|---|---|
| UART0 | STM32 | 用于命令传输、数据回传 |
| UART1 | 调试口 | 用于开发调试 |
| GPIO | LED 状态灯、按键输入 | 显示连接/运行状态 |
ESP32原理图如图2.5所示:

图2.5 ESP32原理图
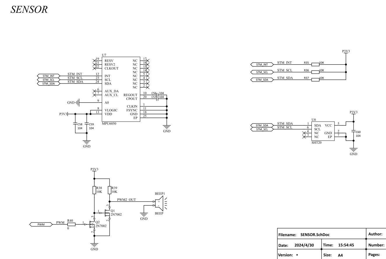
2.1.5 传感器设计
为了增强 RGB 点阵立方体的互动性和环境感知能力,本设计中引入了两种常见的传感器:
-
MPU6050:6轴姿态传感器
-
SHT20:高精度温湿度传感器
MPU的作用与用途:
-
实时检测 RGB 立方体的姿态
-
可用于根据方向调整显示内容
-
拍一拍触发图案切换
-
手势控制
SHT20的作用与用途:
-
实时检测环境温度和湿度
-
可实现:
-
温度过高自动调暗 RGB LED
-
湿度变化触发色彩变换
-
数据上传到远端
-
传感器的原理设计如图2.6所示:

图2.6 传感器原理图
2.2 RGB LED板
RGB 点阵立方体的核心是 LED 面板的设计与控制。本项目采用了高度集成、串行控制的 WS2812 智能 RGB LED 方案,构建了每面 13×13 的点阵,共计 6 面,形成立体展示结构。
由于WS2812对电源纹波的高要求,每面加入多个100uF 电解+0.1uF 陶瓷滤波。其电路原理图如图2.7所示。

图2.7RGB原理图
3.软件设计
移步至阁下的大脑,谢谢合作!!!
4.实物展示
4.1 主控板
主控板的PCBA图如图4.1所示:

图2.8 主控板的PCBA图
4.2 RGB LED板
LED板的PCBA图如图4.2所示:

图4.2 LED板的PCBA图
4.3 最终组装图

图4.3 最终组装图
5.总结
这个 RGB 点阵立方体项目不仅展示了多种技术的融合(FPGA 时序控制、STM32 逻辑管理、无线通信、图形可视化),也为进一步的多模态交互和物联网应用打下了良好基础。
通过本项目的实践,开发者可以深入掌握软硬件协同设计的全过程,是一个非常值得 DIY 爱好者和电子工程师尝试的项目。
6.展望
不好,大脑又被控制了,不知道咋写了!
1万+

被折叠的 条评论
为什么被折叠?



