目录
6.8.2 匿名函数和 Lambda 表达式的 return
一、前言
通过上一篇文章我们阅读了《疯狂Kotlin讲义》的 Kotlin 的数组和集合,主要介绍了 Kotlin 的数组和三种集合类:Set、List和Map。详细可参考链接:疯狂Kotlin讲义阅读实践篇——第5章 数组和集合 这篇文章我们将阅读学习 Kotlin 的函数和Lambda表达式
二、本章要点

6.1 函数入门
6.1.1 定义和调用函数


6.1.2 函数返回值和 Unit

6.1.3 递归函数

6.1.4 单表达式函数

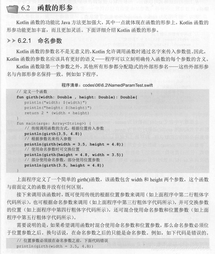
6.2 函数的形参
6.2.1 命名参数

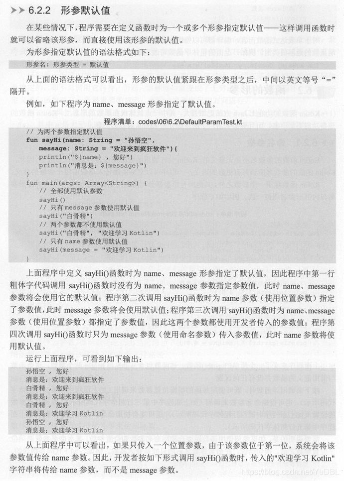
6.2.2 形参默认值



6.2.3 尾递归函数

6.2.4 个数可变的形参

6.3 函数重载

6.4 局部函数

6.5 高阶函数
6.5.1 使用函数类型

6.5.2 使用函数类型作为形参类型

6.5.3 使用函数类型作为返回值类型

6.6 局部函数与 Lambda 表达式
6.6.1 回顾局部函数

6.6.2 使用 Lambda 表达式代替局部函数

6.6.3 Lambda 表达式的脱离

6.7 Lambda 表达式
6.7.1 调用 Lambda 表达式

6.7.2 利用上下文推断类型

6.7.3 省略形参名

6.7.4 调用 Lambda 表达式的约定

6.7.5 个数可变的参数和 Lambda 参数

6.8 匿名函数
6.8.1 匿名函数的用法

6.8.2 匿名函数和 Lambda 表达式的 return

6.9 捕获上下文中的变量和常理


6.10 内联函数

6.10.1 内联函数的使用

6.10.2 部分禁止内联

6.10.3 非局部返回

6.11 本章小结

本文深入解析Kotlin中的函数定义、调用、参数、返回值、递归及Lambda表达式等核心概念,覆盖从基础到高级的全面知识点。
317

被折叠的 条评论
为什么被折叠?



