1、为什么会有JVM参数调优优化
在项目运行过程中,往往会出现各种各样的性能瓶颈而影响程序的运行,或者用户的体验,每当遇到这些的问题的时候,都需要进行相应性能优化。优化分为好几个层次,比如系统架构层次、算法层次、代码逻辑层次以及JVM 的性能优化等等很多方面。在真正运行环境中,出现问题我们就会从这几个方面去解决这些问题。一般来说基本上都是代码的问题,包括多层次递归引起的OutOfMemory,以及不断的创建对象,而又没有及时回收这些对象而引起的内存溢出异常,load的数据量过大引起的内存空间不足,或者本身内存空间分配过小,当系统访问量显著增加下,导致一些线上程序响应变慢或者程序直接挂掉。为了解决这些问题,我们需要去了解JVM参数,并利用相应的参数去发现问题,解决问题。
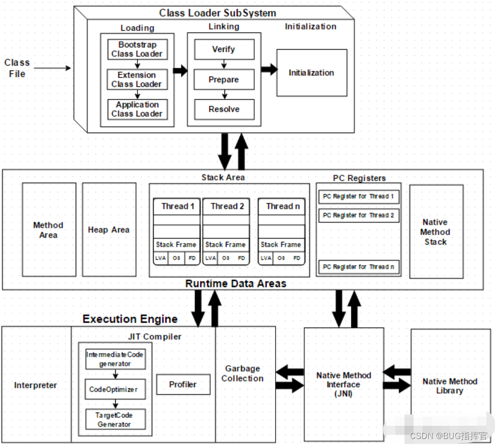
下面还是复习一下JVM的一些基本结构:
Java虚拟机基本架构:

-
类加载子系统: 负责从文件系统或者网络中加载Class信息
-
方法区: 有时也称为永久区, 用于存放加载的类信息, 以及存放运行时常量池(包括字符串和数字常量, 这部份常量信息是Class文件中常量池部分的内存映射), java8开始称为元数据区, 设置参数也有所不一样
-
Java堆: 虚拟机启动时建立, 是Java程序最主要的内存工作区域, 几乎所有对象都会存放在Java堆中, 堆是所有线程共享的
-
直接内存: Java的NIO库允许Java程序使用直接内存(例: DirectByteBuffer, 每次创建和释放都要调用System.gc()), 直接内存是Java堆外直接向系统申请的内存区间, 直接内存的访问优于堆,直接内存不受限于xmx的值, 不过受限于系统的最大内存
-
垃圾回收系统: 可以对Java堆,直接内存和方法区进行回收, 垃圾回收是隐式的自动完成的, 不用程序手动是释放内存
-
Java栈: 每个虚拟机线程都有私有的Java栈, 一个线程的栈是在线程创建时创建的, 栈中保存帧, 局部变量, 方法参数 , -Xss用于指定Java栈的空间大小
-
本地方法栈: 类似Java栈, 用于本地方法的调用, 是Java虚拟机的重要扩展, 即JNI, Java本地接口的调用, 通常是C或C++
-
PC寄存器: 也被为程序计数器, 是每个线程私有的空间, Java线程正在执行的方法如果不是本地方法, PC寄存器就会指向当前正在被执行的指令, 反之, PC寄存器的值是undefined
- 执行引擎: Java虚拟核心组件之一, 负责执行虚拟机的字节码, 现代虚拟机的即时编译会将方法编译成机器码后再执行, 会提高执行效率
在执行引擎执行字节码的过程中,可能因为代码逻辑,JVM内存空间分配的问题,或者垃圾回收策略的问题,在CPU负载不足的同时,偶尔会有用户反映请求的时间过长,系统响应变慢,触发OutOfMemoryException等问题。针对这些问题,必须对程序及JVM进行调优。从以下几个方面进行:
- 线程池:解决用户响应时间长的问题
- 连接池:解决加载,创建对象耗时较长的问题
- JVM启动参数:调整各代的内存比例和垃圾回收算法,提高吞吐量
- 程序算法:改进程序逻辑算法提高性能。
今天主要讨论JVM参数的调优。
2、 JVM参数简介
JVM性能参数优化(缩)
3、调优方法以及原则
一切都是为了这一步,调优,在调优之前,我们需要记住下面的原则:
1、多数的Java应用不需要在服务器上进行GC优化;
2、多数导致GC问题的Java应用,都不是因为我们参数设置错误,而是代码问题;
3、在应用上线之前,先考虑将机器的JVM参数设置到最优(最适合);
4、减少创建对象的数量;
5、减少使用全局变量和大对象;
6、GC优化是到最后不得已才采用的手段;
7、在实际使用中,分析GC情况优化代码比优化GC参数要多得多;
GC优化的目的有两个
1、将转移到老年代的对象数量降低到最小;
2、减少full GC的执行时间;
为了达到上面的目的,一般地,你需要做的事情有:
1、减少使用全局变量和大对象;
2、调整新生代的大小到最合适;
3、设置老年代的大小为最合适;
4、选择合适的GC收集器;
在上面的4条方法中,用了几个“合适”,那究竟什么才算合适,一般的,请参考上面“收集器搭配”和“启动内存分配”两节中的建议。但这些建议不是万能的,需要根据您的机器和应用情况进行发展和变化,实际操作中,可以将两台机器分别设置成不同的GC参数,并且进行对比,选用那些确实提高了性能或减少了GC时间的参数。
真正熟练的使用GC调优,是建立在多次进行GC监控和调优的实战经验上的,进行监控和调优的一般步骤为:
1,监控GC的状态
使用各种JVM工具,查看当前日志,分析当前JVM参数设置,并且分析当前堆内存快照和gc日志,根据实际的各区域内存划分和GC执行时间,觉得是否进行优化;
2,分析结果,判断是否需要优化
如果各项参数设置合理,系统没有超时日志出现,GC频率不高,GC耗时不高,那么没有必要进行GC优化;如果GC时间超过1-3秒,或者频繁GC,则必须优化;
注:如果满足下面的指标,则一般不需要进行GC:
Minor GC执行时间不到50ms;
Minor GC执行不频繁,约10秒一次;
Full GC执行时间不到1s;
Full GC执行频率不算频繁,不低于10分钟1次;
3,调整GC类型和内存分配
如果内存分配过大或过小,或者采用的GC收集器比较慢,则应该优先调整这些参数,并且先找1台或几台机器进行beta,然后比较优化过的机器和没有优化的机器的性能对比,并有针对性的做出最后选择;
4,不断的分析和调整
通过不断的试验和试错,分析并找到最合适的参数
5,全面应用参数
如果找到了最合适的参数,则将这些参数应用到所有服务器,并进行后续跟踪。
调优实例
上面的内容都是纸上谈兵,下面我们以一些真实例子来进行说明:
实例1:
笔者昨日发现部分开发测试机器出现异常:java.lang.OutOfMemoryError: GC overhead limit exceeded,这个异常代表:
GC为了释放很小的空间却耗费了太多的时间,其原因一般有两个:1,堆太小,2,有死循环或大对象;
笔者首先排除了第2个原因,因为这个应用同时是在线上运行的,如果有问题,早就挂了。所以怀疑是这台机器中堆设置太小;
使用ps -ef |grep "java"查看,发现:
该应用的堆区设置只有768m,而机器内存有2g,机器上只跑这一个java应用,没有其他需要占用内存的地方。另外,这个应用比较大,需要占用的内存也比较多;
笔者通过上面的情况判断,只需要改变堆中各区域的大小设置即可,于是改成下面的情况:

跟踪运行情况发现,相关异常没有再出现;
实例2:()
一个服务系统,经常出现卡顿,分析原因,发现Full GC时间太长:
jstat -gcutil <pid>:
| S0 | S1 | E | O | P | YGC | YGCT | FGC | FGCT | GCT |
| 12.16 | 0 | 5.18 | 63.78 | 20.32 | 54 | 2.047 | 5 | 6.946 | 8.993 |
分析上面的数据,发现Young GC执行了54次,耗时2.047秒,平均每次Young GC耗时37ms,在正常范围,而Full GC执行了5次,耗时6.946秒,每次平均1.389s,数据显示出来的问题是:Full GC耗时较长,分析该系统的是指发现,NewRatio=9,也就是说,新生代和老生代大小之比为1:9,这就是问题的原因:
优化的方法是调整NewRatio的值,调整到4,发现Full GC没有再发生,只有Young GC在执行。这就是把对象控制在新生代就清理掉,没有进入老年代(这种做法对一些应用是很有用的,但并不是对所有应用都要这么做)
实例3:
一应用在性能测试过程中,发现内存占用率很高,Full GC频繁,使用sudo -u admin -H jmap -dump:format=b,file=文件名.hprof pid 来dump内存,生成dump文件,并使用Eclipse下的mat差距进行分析,发现:
从图中可以看出,这个线程存在问题,队列LinkedBlockingQueue所引用的大量对象并未释放,导致整个线程占用内存高达378m,此时通知开发人员进行代码优化,将相关对象释放掉即可。
在实际工作中,可以再结合JVM监控工具jstack, jconsole, jinfo, jmap, jdb, jstat等等进行优化。
参考地址:JVM性能调优理论及实践
作者:dou_xiao
链接:https://juejin.cn/post/6844903597944078343
来源:稀土掘金
著作权归作者所有。商业转载请联系作者获得授权,非商业转载请注明出处。
本文围绕JVM参数调优展开,先阐述了调优的原因,如解决程序性能瓶颈、内存溢出等问题。接着介绍了JVM基本架构,包括类加载子系统、方法区、Java堆等。然后说明了调优方法和原则,最后通过多个实例展示了调优的实际操作,如调整堆内存大小、NewRatio值等。
965

被折叠的 条评论
为什么被折叠?



