提示:文章写完后,目录可以自动生成,如何生成可参考右边的帮助文档
前言
提示:这里可以添加本文要记录的大概内容:
例如:随着人工智能的不断发展,机器学习这门技术也越来越重要,很多人都开启了学习机器学习,本文就介绍了机器学习的基础内容。
提示:以下是本篇文章正文内容,下面案例可供参考
串口相关实验工具
串口工具1:波特律动串口助手
串口工具2:正点原子串口调试助手
一、USART/UART原理
UART:Universal Asynchronous Receiver Transmitter - 通用异步收发器
USART:Universal Synchronous Asynchronous Receiver Transmitter - 通用同步异步收发器
【中英对照】Universal - 通用、Asynchronous - 异步 、Synchronous - 同步、Receiver - 接收机、Transmitter - 发射机
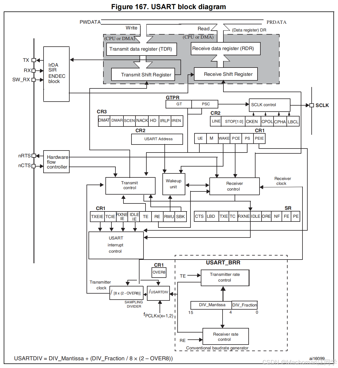
USART框图如下:

二、USART/UART使用步骤
1.MicroLIB法&代码法_正点原子
1、代码法_正点原子提供代码如下: 将以下代码一键复制到串口文件(usart.c)的用户代码区,然后再调用printf函数即可。
/******************************************************************************************/
/* 加入以下代码, 支持printf函数, 而不需要选择use MicroLIB */
#if 1
#if (__ARMCC_VERSION >= 6010050) /* 使用AC6编译器时 */
__asm(".global __use_no_semihosting\n\t"); /* 声明不使用半主机模式 */
__asm(".global __ARM_use_no_argv \n\t"); /* AC6下需要声明main函数为无参数格式,否则部分例程可能出现半主机模式 */
#else
/* 使用AC5编译器时, 要在这里定义__FILE 和 不使用半主机模式 */
#pragma import(__use_no_semihosting)
struct __FILE
{
int handle;
/* Whatever you require here. If the only file you are using is */
/* standard output using printf() for debugging, no file handling */
/* is required. */
};
#endif
/* 不使用半主机模式,至少需要重定义_ttywrch\_sys_exit\_sys_command_string函数,以同时兼容AC6和AC5模式 */
int _ttywrch(int ch)
{
ch = ch;
return ch;
}
/* 定义_sys_exit()以避免使用半主机模式 */
void _sys_exit(int x)
{
x = x;
}
char *_sys_command_string(char *cmd, int len)
{
return NULL;
}
/* FILE 在 stdio.h里面定义. */
#include <stdio.h>
FILE __stdout;
/* 重定义fputc函数, printf函数最终会通过调用fputc输出字符串到串口 */
int fputc(int ch, FILE *f)
{
while ((USART1->SR & 0X40) == 0); /* 等待上一个字符发送完成 */
USART1->DR = (uint8_t)ch; /* 将要发送的字符 ch 写入到DR寄存器 */
return ch;
}
#endif
/***********************************************END*******************************************/
2、MicroLIB法提供设置如下: 按照如图设置,然后再调用printf函数即可。

2.读入数据
总结
提示:这里对文章进行总结:
例如:以上就是今天要讲的内容,本文仅仅简单介绍了pandas的使用,而pandas提供了大量能使我们快速便捷地处理数据的函数和方法。
904

被折叠的 条评论
为什么被折叠?



