本论文主要论述了如何基于Vue和SpringBoot开发一个医用耗材管理系统,本系统将严格按照软件开发流程进行各个阶段的工作,面向对象编程思想进行项目开发。在引言中,作者将论述医用耗材管理系统的当前背景以及系统开发的目的,后续章节将严格按照软件开发流程,对系统进行各个阶段分析设计。
医用耗材管理系统的主要使用者分为管理员和普通用户,实现功能包括系统用户、耗材信息管理、科室申领管理、科室信息管理、耗材入库管理、耗材出库管理、供应商信息管理、系统管理、公告信息管理、资源管理等主要模块的设计。由于本网站的功能模块设计比较全面,所以使得整个医用耗材管理系统信息管理的过程得以实现。
本医用耗材管理系统是采用前后端分离的架构,Vue和Springboot的技术选型,结合Java的编程语言,使用了MySQL这一数据库进行开发的,可以实现本医用耗材管理系统管理的信息化,可以方便管理员进行更加方便快捷的管理。
关键词:医用耗材管理系统;Java语言;Vue+Springboot;MySQL数据库
This paper mainly discusses how to develop a medical consumables management system based on Vue and SpringBoot. The system will strictly follow the software development process for each stage of work, and the object-oriented programming concept will be used for project development. In the introduction, the author will discuss the current background of the medical consumables management system and the purpose of system development. Subsequent chapters will strictly follow the software development process to analyze and design the system at each stage.
The main users of the medical consumables management system are divided into administrators and ordinary users, and the design of main modules includes system users, consumables information management, department application management, department information management, consumables inventory management, consumables outbound management, supplier information management, system management, public announcement information management, resource management, etc. Due to the comprehensive design of the functional modules on this website, the entire process of information management in the medical consumables management system can be realized.
This medical consumables management system adopts a front-end and back-end separation architecture, Vue and Springboot technology selection, combined with Java programming language, and developed using MySQL database. It can realize the informatization of the management of this medical consumables management system, making it easier for administrators to manage more conveniently and quickly.
Keywords: Medical consumables management system; Java language; Vue+Springboot; MySQL database
目录
随着医疗技术的不断发展和医疗服务的进一步完善,医疗设备和耗材的使用量不断增加。医用耗材管理对于医疗机构来说至关重要,合理的耗材管理可以提高医疗机构的运行效率,降低成本,提高服务质量,同时也可以有效控制医疗安全风险和减少浪费。
当前,医用耗材管理面临一些问题:一是医用耗材采购、库存管理和使用流程复杂,容易出现混乱和错误;二是医用耗材管理数据信息化程度较低,无法实时掌控和分析;三是医用耗材管理缺乏规范和标准,缺乏统一的管理制度和操作流程。
合理的医用耗材管理系统对于医疗机构的规范化管理具有重要意义。首先,可以提高医疗机构的效率和服务质量,减少医疗事故发生的风险,提高医疗安全。其次,可以降低费用和资源浪费,提高医疗资源的利用效率。再者,可以实现医用耗材管理的信息化,提高管理的科学性和精确性,为决策提供依据。
因此,开展医用耗材管理系统研究具有重要的实际意义和应用价值。通过研究开发一套适合医疗机构的医用耗材管理系统,可以有效改善目前医用耗材管理中存在的问题,提高医疗机构管理水平,为临床和患者服务提供有力支持。
医用耗材管理系统是指对医疗机构内所使用的各类医疗耗材进行管理的一种信息化系统。目前,各类医疗耗材在医院的临床应用中起着至关重要的作用,能够帮助医务人员更好地完成医疗工作。然而,目前医用耗材管理仍存在一些问题,如耗材的采购、库存管理、使用追踪等方面存在一定的困难。
国内的医用耗材管理系统研究主要集中在医院管理与信息化领域。目前国内的一些大型医院已经采用了医用耗材管理系统进行管理,如三甲医院、双一流学科医院等。这些系统通过建立耗材采购申领、库存管理、使用追踪等功能模块,实现了医用耗材管理的自动化,并取得了一定的成效。
然而,国内的医用耗材管理系统仍存在一些问题。首先,医用耗材的种类繁多,不同的医疗科室对耗材的需求也不同,这给系统的耗材分类和管理提出了一定的挑战。其次,医用耗材在流通过程中可能会存在盗窃、损坏等问题,如何确保耗材的安全管理也是一个难题。再次,医用耗材的采购环节涉及到多个部门,需要协调各方的工作,加大了整个管理流程的复杂性。
国外的医用耗材管理系统研究更加成熟。一些发达国家的医疗机构广泛使用医用耗材管理系统进行管理。这些系统通过与供应商建立电子化采购平台,可以实现自动化的耗材采购。此外,一些医疗机构还采用RFID等技术对耗材进行追踪,确保耗材的安全管理。这些系统不仅提高了医用耗材管理的效率,还能够减少人力成本和资源浪费。
然而,在国外的医用耗材管理系统中,尚存在一些问题。首先,系统的价格较高,不是每个医疗机构都能负担得起。其次,系统的部署和使用需要较高的技术水平,对专业人员的要求较高。再次,医用耗材管理系统的运维和维护也需要投入大量的人力和物力资源。
综上所述,医用耗材管理系统在国内外的研究中取得了一定的进展,但仍存在一些问题需要进一步解决。未来的研究可以从耗材的分类与管理、耗材的安全管理、系统的可行性等方面展开,以期提高医用耗材管理的效率。
论文将分层次经行编排,除去论文摘要、目录、致谢、文献参考部分,正文部分还会对网站需求做出分析,以及阐述大体的设计和实现的功能,最后罗列部分调测记录,论文主要架构如下:
第1章 交代了项目的背景以及开发的实际意义。
第2章 对本系统的可行性、功能需求展开分析。
第3章 阐述了项目的总体设计。
第4章 阐明了医用耗材管理系统详细功能的实现,主要根据技术性的功能模块功能实现。
第5章 罗列了部分系统调试与测试的记录。
第6章 介绍了医用耗材管理系统的结论。
2 章 医用耗材管理系统的需求分析
医用耗材管理系统设计与实现是一个基于Web的信息管理平台,我们在实现这个系统所采用的技术方案是基于Java语言,Vue和Springboot框架,MySQL数据库,在大学的学习中这几门课程都已经学过,而且自己也用这些技术开发过小的项目,在平时的课程设计以及作业也经常用到Java和MySQL,在技术上实现自己的自主开发是可行的。
在开发医用耗材管理系统并不需要投入太多,开发工具、服务器、数据库等,都可以通过网络搜索、下载、安装,只需要一台普通的计算机就可以完成操作,而且在系统功能规划上通过走访调查目前用户对医用耗材管理系统的需求,了解它们对系统具体实现的功能需求,然后进行设计开发,不存在任何开销,因此系统的开发在经济方面是可行的。
操作方面主要考虑的是用户在使用以及管理人员在管理的时候,是否简单可行,没有任何计算机基础的用户能否使用,开发的医用耗材管理系统在设计的时候秉承简单易学的理念,在用户进入系统后都会有固定的导航按钮,只要认字就可以操作完成,而且管理员在管理方面也只需简单的增删改查即可完成,因此在操作上也是可行的。
系统在功能上划分为普通用户和管理员两大部分。
普通用户功能描述:
(1)注册登录:当用户想要对系统中所实现的功能进行查询管理的时候,就必须进行登录到系统当中,如果没有账号的话,可以在登录窗口中进行注册,然后再通过账号密码登录。
(2)公告信息:用户点击“公告信息”以后,系统当中所有的公告信息都会展示出来,如果想要了解某一公告信息的详细信息,点击后面的“详情”会进入详情界面。
(3)新闻资讯:用户点击“新闻资讯”可以搜索查看资讯信息,并可对资讯信息进行点赞、收藏和发表评论等操作。
(4)耗材信息:点击菜单栏“耗材信息”就会显示出所有的耗材信息,可以根据搜索材料名称或材料分类查看用品详细信息,包括上传用户、材料编号、材料名称、材料类别、材料规格、材料库存、材料介绍、申领规则等,可对耗材信息进行申领、点赞、收藏、评论等操作。
(5)我的账户:用户点击右上角的“用户名”进入到我的账户便可对自己的昵称、密码和头像进行更改操作。
(6)个人中心:用户点击右上角的“用户名”,然后点击“个人中心”可以对个人首页、耗材信息、科室申领和个人收藏信息进行管理。
后台管理员功能描述:
(1)个人资料:对个人的基本信息以及对自己账号登录的密码进行修改;
(2)系统用户:在系统用户管理模块中主要分了两个部分,分别是管理员和普通用户,如果需要添加新的用户,点击页面中的“添加”按钮根据提示输入用户信息,点击“提交”以后在对应的用户界面就可以查看到了,可以点击用户后面的“删除”按钮直接删除某一用户。
(3)耗材信息管理:点击“耗材信息列表”这个按钮可以查看到系统中所有发布的耗材信息,管理员可进行详情查看、申领和出入库等相应操作。也可以对用户的评论信息进行管控。
(4)科室申领管理:管理员点击“科室申领管理”可对前台用户提交的科室申领信息进行审核。
(5)科室信息管理:管理员点击“科室信息管理”可以查看到所有科室信息,可以添加新的科室信息,删除某一天科室信息。
(6)耗材入库管理:点击“耗材入库管理”这个按钮可以查看到系统中所有入库的耗材信息。
(7)耗材出库管理:点击“耗材出库管理”这个按钮可以查看到系统中所有出库的耗材信息
(8)供应商信息管理:点击“供应商信息管理”这个按钮可以查看到系统中所有的供应商信息,管理员点击页面中的“添加”按钮根据提示输入供应商信息,点击“提交”以后在对应的列表界面就可以查看到了。
(9)系统管理:点击“轮播图管理”这个按钮可以查看到系统中所有的轮播图信息,如果想要添加新的轮播图信息,点击“添加”按钮然后根据提示输入轮播图信息,点击“提交”后,在轮播图管理界面就会显示新增的轮播图信息,可以点击某一轮播图信息查看轮播图信息的详情,也可以直接点击“删除”进行删除轮播图。
(10)公告信息管理:管理员点击“公告信息”以后,系统当中所有的公告信息都会展示出来,可以通过关键词查询公告信息,也可以添加新的公告信息或者删除某一条公告信息。
(11)资源管理:管理员在“资源管理”页面可对新闻资讯以及资讯分类进行增删改查等操作。
医用耗材管理系统的非功能性需求比如医用耗材管理系统的安全性怎么样,可靠性怎么样,性能怎么样,可拓展性怎么样等。具体可以表示在如下2-1表格中:
表2-1 医用耗材管理系统非功能需求表
| 安全性 | 主要指医用耗材管理系统数据库的安装,数据库的使用和密码的设定必须合乎规范。 |
| 可靠性 | 可靠性是指医用耗材管理系统能够安装用户的指示进行操作,经过测试,可靠性90%以上。 |
| 性能 | 性能是影响医用耗材管理系统占据市场的必要条件,所以性能最好要佳才好。 |
| 可扩展性 | 比如数据库预留多个属性,比如接口的使用等确保了系统的非功能性需求。 |
| 易用性 | 用户只要跟着医用耗材管理系统的页面展示内容进行操作,就可以了。 |
| 可维护性 | 医用耗材管理系统开发的可维护性是非常重要的,经过测试,可维护性没有问题 |
医用耗材管理系统中普通用户角色用例图如图2-1所示:
图2-1 普通用户角色用例图
医用耗材管理系统中管理员角色用例图如图2-2所示:
图2-2管理员角色用例图
管理员权限下的工作流程主要为:管理员通过系统界面提供登录按钮并点击,转入管理员登录界面,并在界面上填入相应的管理员账户和管理员密码,进入管理员权限下的后台系统,并且在系统左侧导航条设置了相应的操作功能。
用户权限下的工作流程主要为:用户通过系统提供的注册功能,进行身份验证并注册,而后在登录界面进行个人身份验证,并且进入用户的个人后台界面,并进行相应的操作。
开发基于Vue+Springboot的医用耗材管理系统最主要的一个目的就是实现用户在线浏览耗材信息和申领耗材的便捷,系统的业务流程图如下所示。
图2-4系统业务流程图
在分析了项目开发的背景、意义以及其开发的可行性后,接下来就是探讨项目的功能划分,以及具体实现的时候对项目数据库各种表的设计,在本章会做一个系统的介绍。
系统功能模块的设计就是把系统具体要实现哪些功能,功能如何划分做一个系统的架构,以模块图的方式展示出来,方便我们进行功能得罗列以及涉及。在系统的功能方面,项目分成了管理员、采购人员和普通用户三个模块,每个模块登录进去对应相应的功能,具体的功能模块图如图3-1所示。
图3-1 医用耗材管理系统功能模块图
一个成熟的系统,数据库的好坏直接影响着其运行,如果没有一个好的数据库对数据存储,那么系统中所有的数据就没有办法调用,数据库是由很多个表组成,然后表和表之间相互联系,形成一个大大的数据库实体。
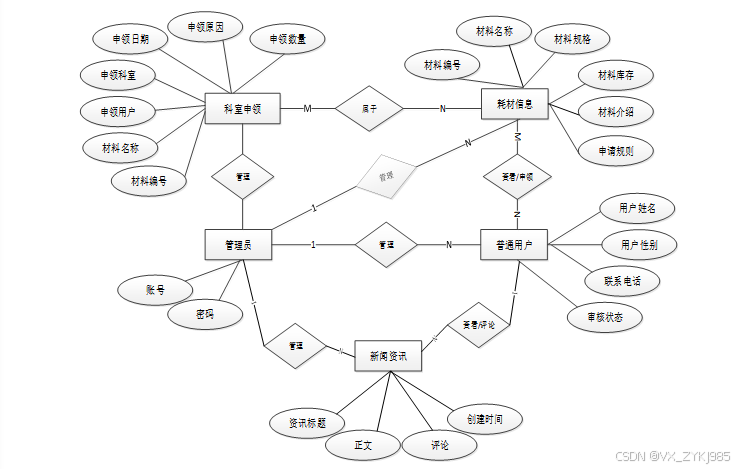
下面是整个医用耗材管理系统中主要的数据库表总E-R实体关系图。
图3-2医用耗材管理系统总E-R关系图
通过前面E-R关系图可以看到项目需要创建很多个表。下面罗列一下本医用耗材管理系统当中的几个主要的数据库表:
表access_token (登陆访问时长)
| 编号 | 名称 | 数据类型 | 长度 | 小数位 | 允许空值 | 主键 | 默认值 | 说明 |
| 1 | token_id | int | 10 | 0 | N | Y | 临时访问牌ID | |
| 2 | token | varchar | 64 | 0 | Y | N | 临时访问牌 | |
| 3 | info | text | 65535 | 0 | Y | N | ||
| 4 | maxage | int | 10 | 0 | N | N | 2 | 最大寿命:默认2小时 |
| 5 | create_time | timestamp | 19 | 0 | N | N | CURRENT_TIMESTAMP | 创建时间: |
| 6 | update_time | timestamp | 19 | 0 | N | N | CURRENT_TIMESTAMP | 更新时间: |
| 7 | user_id | int | 10 | 0 | N | N | 0 | 用户编号: |
| 编号 | 名称 | 数据类型 | 长度 | 小数位 | 允许空值 | 主键 | 默认值 | 说明 |
| 1 | article_id | mediumint | 8 | 0 | N | Y | 文章id:[0,8388607] | |
| 2 | title | varchar | 125 | 0 | N | Y | 标题:[0,125]用于文章和html的title标签中 | |
| 3 | type | varchar | 64 | 0 | N | N | 0 | 文章分类:[0,1000]用来搜索指定类型的文章 |
| 4 | hits | int | 10 | 0 | N | N | 0 | 点击数:[0,1000000000]访问这篇文章的人次 |
| 5 | praise_len | int | 10 | 0 | N | N | 0 | 点赞数 |
| 6 | create_time | timestamp | 19 | 0 | N | N | CURRENT_TIMESTAMP | 创建时间: |
| 7 | update_time | timestamp | 19 | 0 | N | N | CURRENT_TIMESTAMP | 更新时间: |
| 8 | source | varchar | 255 | 0 | Y | N | 来源:[0,255]文章的出处 | |
| 9 | url | varchar | 255 | 0 | Y | N | 来源地址:[0,255]用于跳转到发布该文章的网站 | |
| 10 | tag | varchar | 255 | 0 | Y | N | 标签:[0,255]用于标注文章所属相关内容,多个标签用空格隔开 | |
| 11 | content | longtext | 2147483647 | 0 | Y | N | 正文:文章的主体内容 | |
| 12 | img | varchar | 255 | 0 | Y | N | 封面图 | |
| 13 | description | text | 65535 | 0 | Y | N | 文章描述 |
| 编号 | 名称 | 数据类型 | 长度 | 小数位 | 允许空值 | 主键 | 默认值 | 说明 |
| 1 | type_id | smallint | 5 | 0 | N | Y | 分类ID:[0,10000] | |
| 2 | display | smallint | 5 | 0 | N | N | 100 | 显示顺序:[0,1000]决定分类显示的先后顺序 |
| 3 | name | varchar | 16 | 0 | N | N | 分类名称:[2,16] | |
| 4 | father_id | smallint | 5 | 0 | N | N | 0 | 上级分类ID:[0,32767] |
| 5 | description | varchar | 255 | 0 | Y | N | 描述:[0,255]描述该分类的作用 | |
| 6 | icon | text | 65535 | 0 | Y | N | 分类图标: | |
| 7 | url | varchar | 255 | 0 | Y | N | 外链地址:[0,255]如果该分类是跳转到其他网站的情况下,就在该URL上设置 | |
| 8 | create_time | timestamp | 19 | 0 | N | N | CURRENT_TIMESTAMP | 创建时间: |
| 9 | update_time | timestamp | 19 | 0 | N | N | CURRENT_TIMESTAMP | 更新时间: |
| 编号 | 名称 | 数据类型 | 长度 | 小数位 | 允许空值 | 主键 | 默认值 | 说明 |
| 1 | auth_id | int | 10 | 0 | N | Y | 授权ID: | |
| 2 | user_group | varchar | 64 | 0 | Y | N | 用户组: | |
| 3 | mod_name | varchar | 64 | 0 | Y | N | 模块名: | |
| 4 | table_name | varchar | 64 | 0 | Y | N | 表名: | |
| 5 | page_title | varchar | 255 | 0 | Y | N | 页面标题: | |
| 6 | path | varchar | 255 | 0 | Y | N | 路由路径: | |
| 7 | position | varchar | 32 | 0 | Y | N | 位置: | |
| 8 | mode | varchar | 32 | 0 | N | N | _blank | 跳转方式: |
| 9 | add | tinyint | 3 | 0 | N | N | 1 | 是否可增加: |
| 10 | del | tinyint | 3 | 0 | N | N | 1 | 是否可删除: |
| 11 | set | tinyint | 3 | 0 | N | N | 1 | 是否可修改: |
| 12 | get | tinyint | 3 | 0 | N | N | 1 | 是否可查看: |
| 13 | field_add | text | 65535 | 0 | Y | N | 添加字段: | |
| 14 | field_set | text | 65535 | 0 | Y | N | 修改字段: | |
| 15 | field_get | text | 65535 | 0 | Y | N | 查询字段: | |
| 16 | table_nav_name | varchar | 500 | 0 | Y | N | 跨表导航名称: | |
| 17 | table_nav | varchar | 500 | 0 | Y | N | 跨表导航: | |
| 18 | option | text | 65535 | 0 | Y | N | 配置: | |
| 19 | create_time | timestamp | 19 | 0 | N | N | CURRENT_TIMESTAMP | 创建时间: |
| 20 | update_time | timestamp | 19 | 0 | N | N | CURRENT_TIMESTAMP | 更新时间: |
| 编号 | 名称 | 数据类型 | 长度 | 小数位 | 允许空值 | 主键 | 默认值 | 说明 |
| 1 | collect_id | int | 10 | 0 | N | Y | 收藏ID: | |
| 2 | user_id | int | 10 | 0 | N | N | 0 | 收藏人ID: |
| 3 | source_table | varchar | 255 | 0 | Y | N | 来源表: | |
| 4 | source_field | varchar | 255 | 0 | Y | N | 来源字段: | |
| 5 | source_id | int | 10 | 0 | N | N | 0 | 来源ID: |
| 6 | title | varchar | 255 | 0 | Y | N | 标题: | |
| 7 | img | varchar | 255 | 0 | Y | N | 封面: | |
| 8 | create_time | timestamp | 19 | 0 | N | N | CURRENT_TIMESTAMP | 创建时间: |
| 9 | update_time | timestamp | 19 | 0 | N | N | CURRENT_TIMESTAMP | 更新时间: |
| 编号 | 名称 | 数据类型 | 长度 | 小数位 | 允许空值 | 主键 | 默认值 | 说明 |
| 1 | comment_id | int | 10 | 0 | N | Y | 评论ID: | |
| 2 | user_id | int | 10 | 0 | N | N | 0 | 评论人ID: |
| 3 | reply_to_id | int | 10 | 0 | N | N | 0 | 回复评论ID:空为0 |
| 4 | content | longtext | 2147483647 | 0 | Y | N | 内容: | |
| 5 | nickname | varchar | 255 | 0 | Y | N | 昵称: | |
| 6 | avatar | varchar | 255 | 0 | Y | N | 头像地址:[0,255] | |
| 7 | create_time | timestamp | 19 | 0 | N | N | CURRENT_TIMESTAMP | 创建时间: |
| 8 | update_time | timestamp | 19 | 0 | N | N | CURRENT_TIMESTAMP | 更新时间: |
| 9 | source_table | varchar | 255 | 0 | Y | N | 来源表: | |
| 10 | source_field | varchar | 255 | 0 | Y | N | 来源字段: | |
| 11 | source_id | int | 10 | 0 | N | N | 0 | 来源ID: |
| 编号 | 名称 | 数据类型 | 长度 | 小数位 | 允许空值 | 主键 | 默认值 | 说明 |
| 1 | consumables_outbound_id | int | 10 | 0 | N | Y | 耗材出库ID | |
| 2 | upload_users | int | 10 | 0 | Y | N | 0 | 上传用户 |
| 3 | material_number | varchar | 64 | 0 | Y | N | 材料编号 | |
| 4 | material_name | varchar | 64 | 0 | Y | N | 材料名称 | |
| 5 | material_category | varchar | 64 | 0 | Y | N | 材料类别 | |
| 6 | material_specifications | varchar | 64 | 0 | Y | N | 材料规格 | |
| 7 | outbound_date | date | 10 | 0 | Y | N | 出库日期 | |
| 8 | outbound_quantity | int | 10 | 0 | Y | N | 0 | 出库数量 |
| 9 | outbound_instructions | text | 65535 | 0 | Y | N | 出库说明 | |
| 10 | create_time | datetime | 19 | 0 | N | N | CURRENT_TIMESTAMP | 创建时间 |
| 11 | update_time | timestamp | 19 | 0 | N | N | CURRENT_TIMESTAMP | 更新时间 |
| 编号 | 名称 | 数据类型 | 长度 | 小数位 | 允许空值 | 主键 | 默认值 | 说明 |
| 1 | consumable_inventory_id | int | 10 | 0 | N | Y | 耗材入库ID | |
| 2 | upload_users | int | 10 | 0 | Y | N | 0 | 上传用户 |
| 3 | material_number | varchar | 64 | 0 | Y | N | 材料编号 | |
| 4 | material_name | varchar | 64 | 0 | Y | N | 材料名称 | |
| 5 | material_category | varchar | 64 | 0 | Y | N | 材料类别 | |
| 6 | material_specifications | varchar | 64 | 0 | Y | N | 材料规格 | |
| 7 | storage_date | date | 10 | 0 | Y | N | 入库日期 | |
| 8 | inventory_quantity | int | 10 | 0 | Y | N | 0 | 入库数量 |
| 9 | storage_instructions | text | 65535 | 0 | Y | N | 入库说明 | |
| 10 | create_time | datetime | 19 | 0 | N | N | CURRENT_TIMESTAMP | 创建时间 |
| 11 | update_time | timestamp | 19 | 0 | N | N | CURRENT_TIMESTAMP | 更新时间 |
表department_application (科室申领)
| 编号 | 名称 | 数据类型 | 长度 | 小数位 | 允许空值 | 主键 | 默认值 | 说明 |
| 1 | department_application_id | int | 10 | 0 | N | Y | 科室申领ID | |
| 2 | upload_users | int | 10 | 0 | Y | N | 0 | 上传用户 |
| 3 | material_number | varchar | 64 | 0 | Y | N | 材料编号 | |
| 4 | material_name | varchar | 64 | 0 | Y | N | 材料名称 | |
| 5 | material_category | varchar | 64 | 0 | Y | N | 材料类别 | |
| 6 | material_specifications | varchar | 64 | 0 | Y | N | 材料规格 | |
| 7 | claiming_users | int | 10 | 0 | Y | N | 0 | 申领用户 |
| 8 | application_department | varchar | 64 | 0 | Y | N | 申领科室 | |
| 9 | application_date | date | 10 | 0 | Y | N | 申领日期 | |
| 10 | application_quantity | varchar | 64 | 0 | Y | N | 申领数量 | |
| 11 | reason_for_application | text | 65535 | 0 | Y | N | 申领原因 | |
| 12 | examine_state | varchar | 16 | 0 | N | N | 未审核 | 审核状态 |
| 13 | examine_reply | varchar | 16 | 0 | Y | N | 审核回复 | |
| 14 | create_time | datetime | 19 | 0 | N | N | CURRENT_TIMESTAMP | 创建时间 |
| 15 | update_time | timestamp | 19 | 0 | N | N | CURRENT_TIMESTAMP | 更新时间 |
表department_information (科室信息)
| 编号 | 名称 | 数据类型 | 长度 | 小数位 | 允许空值 | 主键 | 默认值 | 说明 |
| 1 | department_information_id | int | 10 | 0 | N | Y | 科室信息ID | |
| 2 | department_name | varchar | 64 | 0 | Y | N | 科室名称 | |
| 3 | department_director | varchar | 64 | 0 | Y | N | 科室主任 | |
| 4 | number_of_departments | varchar | 64 | 0 | Y | N | 科室人数 | |
| 5 | department_introduction | text | 65535 | 0 | Y | N | 科室介绍 | |
| 6 | create_time | datetime | 19 | 0 | N | N | CURRENT_TIMESTAMP | 创建时间 |
| 7 | update_time | timestamp | 19 | 0 | N | N | CURRENT_TIMESTAMP | 更新时间 |
| 编号 | 名称 | 数据类型 | 长度 | 小数位 | 允许空值 | 主键 | 默认值 | 说明 |
| 1 | hits_id | int | 10 | 0 | N | Y | 点赞ID: | |
| 2 | user_id | int | 10 | 0 | N | N | 0 | 点赞人: |
| 3 | create_time | timestamp | 19 | 0 | N | N | CURRENT_TIMESTAMP | 创建时间: |
| 4 | update_time | timestamp | 19 | 0 | N | N | CURRENT_TIMESTAMP | 更新时间: |
| 5 | source_table | varchar | 255 | 0 | Y | N | 来源表: | |
| 6 | source_field | varchar | 255 | 0 | Y | N | 来源字段: | |
| 7 | source_id | int | 10 | 0 | N | N | 0 | 来源ID: |
| 编号 | 名称 | 数据类型 | 长度 | 小数位 | 允许空值 | 主键 | 默认值 | 说明 |
| 1 | notice_id | mediumint | 8 | 0 | N | Y | 公告id: | |
| 2 | title | varchar | 125 | 0 | N | N | 标题: | |
| 3 | content | longtext | 2147483647 | 0 | Y | N | 正文: | |
| 4 | create_time | timestamp | 19 | 0 | N | N | CURRENT_TIMESTAMP | 创建时间: |
| 5 | update_time | timestamp | 19 | 0 | N | N | CURRENT_TIMESTAMP | 更新时间: |
| 编号 | 名称 | 数据类型 | 长度 | 小数位 | 允许空值 | 主键 | 默认值 | 说明 |
| 1 | praise_id | int | 10 | 0 | N | Y | 点赞ID: | |
| 2 | user_id | int | 10 | 0 | N | N | 0 | 点赞人: |
| 3 | create_time | timestamp | 19 | 0 | N | N | CURRENT_TIMESTAMP | 创建时间: |
| 4 | update_time | timestamp | 19 | 0 | N | N | CURRENT_TIMESTAMP | 更新时间: |
| 5 | source_table | varchar | 255 | 0 | Y | N | 来源表: | |
| 6 | source_field | varchar | 255 | 0 | Y | N | 来源字段: | |
| 7 | source_id | int | 10 | 0 | N | N | 0 | 来源ID: |
| 8 | status | bit | 1 | 0 | N | N | 1 | 点赞状态:1为点赞,0已取消 |
| 编号 | 名称 | 数据类型 | 长度 | 小数位 | 允许空值 | 主键 | 默认值 | 说明 |
| 1 | registered_users_id | int | 10 | 0 | N | Y | 注册用户ID | |
| 2 | user_name | varchar | 64 | 0 | Y | N | 用户姓名 | |
| 3 | user_gender | varchar | 64 | 0 | Y | N | 用户性别 | |
| 4 | examine_state | varchar | 16 | 0 | N | N | 已通过 | 审核状态 |
| 5 | user_id | int | 10 | 0 | N | N | 0 | 用户ID |
| 6 | create_time | datetime | 19 | 0 | N | N | CURRENT_TIMESTAMP | 创建时间 |
| 7 | update_time | timestamp | 19 | 0 | N | N | CURRENT_TIMESTAMP | 更新时间 |
| 编号 | 名称 | 数据类型 | 长度 | 小数位 | 允许空值 | 主键 | 默认值 | 说明 |
| 1 | slides_id | int | 10 | 0 | N | Y | 轮播图ID: | |
| 2 | title | varchar | 64 | 0 | Y | N | 标题: | |
| 3 | content | varchar | 255 | 0 | Y | N | 内容: | |
| 4 | url | varchar | 255 | 0 | Y | N | 链接: | |
| 5 | img | varchar | 255 | 0 | Y | N | 轮播图: | |
| 6 | hits | int | 10 | 0 | N | N | 0 | 点击量: |
| 7 | create_time | timestamp | 19 | 0 | N | N | CURRENT_TIMESTAMP | 创建时间: |
| 8 | update_time | timestamp | 19 | 0 | N | N | CURRENT_TIMESTAMP | 更新时间: |
| 编号 | 名称 | 数据类型 | 长度 | 小数位 | 允许空值 | 主键 | 默认值 | 说明 |
| 1 | supplier_information_id | int | 10 | 0 | N | Y | 供应商信息ID | |
| 2 | supplier_name | varchar | 64 | 0 | Y | N | 供应商名称 | |
| 3 | contacts | varchar | 64 | 0 | Y | N | 联系人 | |
| 4 | contact_number | varchar | 64 | 0 | Y | N | 联系电话 | |
| 5 | contact_address | varchar | 64 | 0 | Y | N | 联系地址 | |
| 6 | supply_products | text | 65535 | 0 | Y | N | 供应产品 | |
| 7 | cooperation_situation | text | 65535 | 0 | Y | N | 合作情况 | |
| 8 | create_time | datetime | 19 | 0 | N | N | CURRENT_TIMESTAMP | 创建时间 |
| 9 | update_time | timestamp | 19 | 0 | N | N | CURRENT_TIMESTAMP | 更新时间 |
| 编号 | 名称 | 数据类型 | 长度 | 小数位 | 允许空值 | 主键 | 默认值 | 说明 |
| 1 | supplies_information_id | int | 10 | 0 | N | Y | 耗材信息ID | |
| 2 | upload_users | int | 10 | 0 | Y | N | 0 | 上传用户 |
| 3 | material_number | varchar | 64 | 0 | Y | N | 材料编号 | |
| 4 | material_name | varchar | 64 | 0 | Y | N | 材料名称 | |
| 5 | material_category | varchar | 64 | 0 | Y | N | 材料类别 | |
| 6 | material_specifications | varchar | 64 | 0 | Y | N | 材料规格 | |
| 7 | material_inventory | int | 10 | 0 | Y | N | 0 | 材料库存 |
| 8 | material_images | varchar | 255 | 0 | Y | N | 材料图片 | |
| 9 | material_introduction | text | 65535 | 0 | Y | N | 材料介绍 | |
| 10 | application_rules | text | 65535 | 0 | Y | N | 申请规则 | |
| 11 | material_details | longtext | 2147483647 | 0 | Y | N | 材料详情 | |
| 12 | hits | int | 10 | 0 | N | N | 0 | 点击数 |
| 13 | praise_len | int | 10 | 0 | N | N | 0 | 点赞数 |
| 14 | examine_state | varchar | 16 | 0 | N | N | 未审核 | 审核状态 |
| 15 | create_time | datetime | 19 | 0 | N | N | CURRENT_TIMESTAMP | 创建时间 |
| 16 | update_time | timestamp | 19 | 0 | N | N | CURRENT_TIMESTAMP | 更新时间 |
| 编号 | 名称 | 数据类型 | 长度 | 小数位 | 允许空值 | 主键 | 默认值 | 说明 |
| 1 | upload_id | int | 10 | 0 | N | Y | 上传ID | |
| 2 | name | varchar | 64 | 0 | Y | N | 文件名 | |
| 3 | path | varchar | 255 | 0 | Y | N | 访问路径 | |
| 4 | file | varchar | 255 | 0 | Y | N | 文件路径 | |
| 5 | display | varchar | 255 | 0 | Y | N | 显示顺序 | |
| 6 | father_id | int | 10 | 0 | Y | N | 0 | 父级ID |
| 7 | dir | varchar | 255 | 0 | Y | N | 文件夹 | |
| 8 | type | varchar | 32 | 0 | Y | N | 文件类型 |
| 编号 | 名称 | 数据类型 | 长度 | 小数位 | 允许空值 | 主键 | 默认值 | 说明 |
| 1 | user_id | mediumint | 8 | 0 | N | Y | 用户ID:[0,8388607]用户获取其他与用户相关的数据 | |
| 2 | state | smallint | 5 | 0 | N | N | 1 | 账户状态:[0,10](1可用|2异常|3已冻结|4已注销) |
| 3 | user_group | varchar | 32 | 0 | Y | N | 所在用户组:[0,32767]决定用户身份和权限 | |
| 4 | login_time | timestamp | 19 | 0 | N | N | CURRENT_TIMESTAMP | 上次登录时间: |
| 5 | phone | varchar | 11 | 0 | Y | N | 手机号码:[0,11]用户的手机号码,用于找回密码时或登录时 | |
| 6 | phone_state | smallint | 5 | 0 | N | N | 0 | 手机认证:[0,1](0未认证|1审核中|2已认证) |
| 7 | username | varchar | 16 | 0 | N | N | 用户名:[0,16]用户登录时所用的账户名称 | |
| 8 | nickname | varchar | 16 | 0 | Y | N | 昵称:[0,16] | |
| 9 | password | varchar | 64 | 0 | N | N | 密码:[0,32]用户登录所需的密码,由6-16位数字或英文组成 | |
| 10 | | varchar | 64 | 0 | Y | N | 邮箱:[0,64]用户的邮箱,用于找回密码时或登录时 | |
| 11 | email_state | smallint | 5 | 0 | N | N | 0 | 邮箱认证:[0,1](0未认证|1审核中|2已认证) |
| 12 | avatar | varchar | 255 | 0 | Y | N | 头像地址:[0,255] | |
| 13 | open_id | varchar | 255 | 0 | Y | N | 针对获取用户信息字段 | |
| 14 | create_time | timestamp | 19 | 0 | N | N | CURRENT_TIMESTAMP | 创建时间: |
| 15 | vip_level | varchar | 255 | 0 | Y | N | 会员等级 | |
| 16 | vip_discount | double | 11 | 2 | Y | N | 0.00 | 会员折扣 |
| 编号 | 名称 | 数据类型 | 长度 | 小数位 | 允许空值 | 主键 | 默认值 | 说明 |
| 1 | group_id | mediumint | 8 | 0 | N | Y | 用户组ID:[0,8388607] | |
| 2 | display | smallint | 5 | 0 | N | N | 100 | 显示顺序:[0,1000] |
| 3 | name | varchar | 16 | 0 | N | N | 名称:[0,16] | |
| 4 | description | varchar | 255 | 0 | Y | N | 描述:[0,255]描述该用户组的特点或权限范围 | |
| 5 | source_table | varchar | 255 | 0 | Y | N | 来源表: | |
| 6 | source_field | varchar | 255 | 0 | Y | N | 来源字段: | |
| 7 | source_id | int | 10 | 0 | N | N | 0 | 来源ID: |
| 8 | register | smallint | 5 | 0 | Y | N | 0 | 注册位置: |
| 9 | create_time | timestamp | 19 | 0 | N | N | CURRENT_TIMESTAMP | 创建时间: |
| 10 | update_time | timestamp | 19 | 0 | N | N | CURRENT_TIMESTAMP | 更新时间: |
- 系统首页模块
当进入医用耗材管理系统的时候,系统以上中下的布局进行展示,首先映入眼帘的是系统的导航栏,下面是轮播图,其主界面展示如下图4-1所示。
图4-1系统首页界面图
管理员和用户在登录界面输入用户名+密码,点击“登录”按钮,系统在用户数据库表中会对管理员、普通用户的账号进行匹配,用户名+密码正确的话,就会登录到系统中各个用户的主管理界面,否则提示对应的信息,返回到登录的界面,其主界面展示如下图4-2所示。
图4-2登录界面图
用户登录关键代码如下:
/**
* 登录
* @param data
* @param httpServletRequest
* @return
*/
@PostMapping("login")
public Map<String, Object> login(@RequestBody Map<String, String> data, HttpServletRequest httpServletRequest) {
log.info("[执行登录接口]");
String username = data.get("username");
String email = data.get("email");
String phone = data.get("phone");
String password = data.get("password");
List resultList = null;
Map<String, String> map = new HashMap<>();
if(username != null && "".equals(username) == false){
map.put("username", username);
resultList = service.selectBaseList(service.select(map, new HashMap<>()));
}
else if(email != null && "".equals(email) == false){
map.put("email", email);
resultList = service.selectBaseList(service.select(map, new HashMap<>()));
}
else if(phone != null && "".equals(phone) == false){
map.put("phone", phone);
resultList = service.selectBaseList(service.select(map, new HashMap<>()));
}else{
return error(30000, "账号或密码不能为空");
}
if (resultList == null || password == null) {
return error(30000, "账号或密码不能为空");
}
//判断是否有这个用户
if (resultList.size()<=0){
return error(30000,"用户不存在");
}
User byUsername = (User) resultList.get(0);
Map<String, String> groupMap = new HashMap<>();
groupMap.put("name",byUsername.getUserGroup());
List groupList = userGroupService.selectBaseList(userGroupService.select(groupMap, new HashMap<>()));
if (groupList.size()<1){
return error(30000,"用户组不存在");
}
UserGroup userGroup = (UserGroup) groupList.get(0);
//查询用户审核状态
if (!StringUtils.isEmpty(userGroup.getSourceTable())){
String res = service.selectExamineState(userGroup.getSourceTable(),byUsername.getUserId());
if (res==null){
return error(30000,"用户不存在");
}
if (!res.equals("已通过")){
return error(30000,"该用户审核未通过");
}
}
//查询用户状态
if (byUsername.getState()!=1){
return error(30000,"用户非可用状态,不能登录");
}
String md5password = service.encryption(password);
if (byUsername.getPassword().equals(md5password)) {
// 存储Token到数据库
AccessToken accessToken = new AccessToken();
accessToken.setToken(UUID.randomUUID().toString().replaceAll("-", ""));
accessToken.setUser_id(byUsername.getUserId());
Duration duration = Duration.ofSeconds(7200L);
redisTemplate.opsForValue().set(accessToken.getToken(), accessToken,duration);
// 返回用户信息
JSONObject user = JSONObject.parseObject(JSONObject.toJSONString(byUsername));
user.put("token", accessToken.getToken());
JSONObject ret = new JSONObject();
ret.put("obj",user);
return success(ret);
} else {
return error(30000, "账号或密码不正确");
}
}
注册模块满足普通用户角色的注册,想要进行登录系统,就必须进行登录,如果没有系统的账号,可以通过注册,然后再登录,其主界面展示如下图4-2所示。
图4-3注册界面图
注册关键代码如下:
/**
* 注册
* @param user
* @return
*/
@PostMapping("register")
public Map<String, Object> signUp(@RequestBody User user) {
// 查询用户
Map<String, String> query = new HashMap<>();
Map<String,Object> map = JSON.parseObject(JSON.toJSONString(user));
query.put("username",user.getUsername());
List list = service.selectBaseList(service.select(query, new HashMap<>()));
if (list.size()>0){
return error(30000, "用户已存在");
}
map.put("password",service.encryption(String.valueOf(map.get("password"))));
service.insert(map);
return success(1);
}
当访客点击医用耗材管理系统中导航栏上的“公告信息”后将会进入到该“公告信息”列表的界面,然后选择想要看的公告信息,点击进入到详细界面。公告信息界面如下图所示。
图4-4公告信息界面图
用户点击“新闻资讯”可以搜索查看资讯信息,并可对资讯信息进行点赞、收藏和发表评论等操作。新闻资讯详情界面如下图4-5所示。
图4-5新闻资讯界面图
当用户点击前台“耗材信息”按钮后就可以看到所有的耗材信息列表,选择你想要了解的耗材信息后将会进入该耗材信息的详情界面,可以了解上传用户、材料编号、材料名称、材料类别、材料规格、材料库存、材料介绍、申请规则等信息,可以点击申领按钮进入到申领界面,也可以对耗材信息进行点赞、收藏、评论。耗材信息详情界面如下图4-6所示。
图4-6耗材信息详情界面图
申领提交界面如下图4-7所示。
图4-7申领提交界面图
管理员可以对系统中所有的用户角色进行管控,包含了管理员和普通用户这两种角色,如果需要添加新的用户,点击页面中的“添加”按钮根据提示输入上用户信息,点击“提交”以后在对应的用户界面就可以查看到了,可以点击用户后面的“删除”按钮直接删除某一用户。界面如下图4-8所示。
图4-8管理员系统用户管理界面图
管理员执行耗材信息管理,并可以操作相关内容,例如添加,查看,编辑和删除。通过单击“耗材信息管理”,可以通过耗材信息管理界面查看详细信息,也可以点击右侧的“申领”“入库”“出库”按钮进行信息管理,还可以对用过户提交的耗材评论信息进行管控。耗材信息管理界面如下图4-9所示。
图4-9耗材信息管理界面图
管理员执行科室申领管理,并可以操作相关内容。通过单击“科室申领管理”,可以通过科室申领管理界面查看详细信息并对用户提交的申领信息进行审核。科室申领管理界面如下图4-10所示。
图4-10科室申领管理界面图
医用耗材管理系统中的管理人员在“系统管理”这一菜单下是可以对医用耗材管理系统内的轮播图进行添加修改的,其管理界面如下图4-11所示。
图4-11系统管理界面图
医用耗材管理系统中的管理人员在“资源管理”这一菜单下是可以对系统内的新闻资讯及资讯分类列表进行管理,资源管理界面如下图4-12所示。
图4-12资源管理界面图
这部分内容主要是把前期编码完成的系统,当成是计算机系统的一部分,并结合一些数据,计算机硬件和支持的软件进行集成测试和确认测试。之所以要进行最后的测试步骤,原因在于检查制作的系统与需求说明书的比较中,存在的差异问题。进一步确认制作的系统在功能与性能上跟需求说明书当中的要求相符。
检测系统是否合格,需要用到很多的测试类型。接下来就对这部分内容进行描述。
功能测试:这是系统测试中,首先进行的测试内容,其属于黑盒测试。主要检验制作的系统与需求说明文档的相符程度,还有它们之间存在的差异问题。
性能测试:主要测试制作的系统,在同时面对很多的用户请求时,该系统的应对能力。同时也是检查制作的系统跟事先预定的系统性能存在的差距问题。这样的方法通常在实时系统中,或者是嵌入式系统中运用得比较多。
容量测试:这种方法针对数据。检查正常运行的系统对数据处理的容量值。
安全性测试:这种方法常用于检验系统中设置的安全保护机制对来自非法用户的攻击时是否有效。而检测系统中的信息保护机制就需要使用常见安全测试中的保护测试来验证。
健壮性测试:这种测试还有一个别称是容错测试,通常运用故障插入法来检测系统的容错能力,看系统是否可以忽略故障保持继续运行,或者是检测系统应对故障时的自动恢复能力。
兼容性测试:面对计算机的各种软硬件环境,检测本系统是否可以兼容。
易用性测试:这种方法主要是面向用户,检测用户是否很容易理解和使用系统。
医用耗材管理系统在经历最后的测试环节,需要检验本系统的功能安全性,功能适用性等内容,最终得出测试结论。
表5-1 功能测试数据表
| 符合要求 | |
| 符合要求 | |
| 符合要求 | |
| 符合要求 | |
| 符合要求 |
通常来说,一个布局合理,显示的内容无错别字,并具备合理正常的操作逻辑的系统往往很受欢迎,而且可以提升访问者的使用时间以及访问率。
表5-2 可用性测试数据表
| 测试内容 | 测试结果 |
| 合理 | |
| 合理 | |
| 能 | |
| 无 | |
| 检查系统功能有无友好性 | 有 |
| 能 | |
| 无 | |
| 检查系统有无提供帮助信息 | 有 |
医用耗材管理系统经过了编码阶段的单元测试,和最后的系统整体测试等测试后,对于用户要求的功能,本系统都进行了实现,各个模块都运行正常。在面对一些故障性问题时,本系统也有相应的应对办法,并且本系统可以保持24小时正常运转。因此,医用耗材管理系统可以交付用户使用。
本文描述了医用耗材管理系统设计与实现的原理和开发过程,在开发本医用耗材管理系统之前,首先通过网上查询现有的医用耗材管理系统功能、线下通过问卷调查的方式,了解用户对耗材信息方面的具体需求,对系统的开发背景以及推荐系统的研究现状进行研究,设计了本医用耗材管理系统具体实现的功能;确定好功能后,第二步就是开发工具的选择,在设计本医用耗材管理系统的时候,采用了现下比较流程的Java语言,采用Vue和Springboot框架,数据的存储方面采用的是开源的MySQL数据库,接下来就是对系统需求的分析,在文中主要通过对幼医用耗材管理系统进行可行性、性能、功能、用例四个方面进行分析,确定了本医用耗材管理系统的具体功能,功能确定后就是对系统的设计以及,包括前后台、数据库等方面,最终完成系统的开发,对系统进行测试总结。
在开发本医用耗材管理系统的过程中我成长了很多,学习到了很多书本上没有的知识,目前系统虽然已经完成,但是还有许多地方需要改进,比如界面布局方面,代码的编写方面,都可以进一步完善,由于自己专业知识的浅薄,系统做的并不是十分完美,以后我会不断进行学习,对系统进行完善,希望有机会能够投入到学校的使用当中,给同学们提供便利。
[1]于洋,安晓玲.医院药品耗材集带采购管理系统的程序设计及实现[J].航空航天医学杂志,2024,35(02):201-202.
[2]徐少军,李宗哲,梅杰等.基于Springboot+Vue框架的质量检验监督管理系统研发[J].纺织标准与质量,2024,(01):11-14+21.
[3]Guo X .[Application of Intelligent Logistics System Based on AGV Robot in Medical Consumables Management].[J].Zhongguo yi liao qi xie za zhi = Chinese journal of medical instrumentation,2024,48(1):108-110.
[4]黄娟.基于SpringBoot和Vue.js的医院数据提取管理平台的设计与实现[J].信息与电脑(理论版),2023,35(22):91-93.
[5]卢红.打造医用耗材智能管理系统[J].中国卫生,2023,(11):28-29.DOI:10.15973/j.cnki.cn11-3708/d.2023.11.010.
[6]Bin L ,Wei G .[Research on Life Cycle Management of Medical Consumables Based on Hospital Resource Planning System].[J].Zhongguo yi liao qi xie za zhi = Chinese journal of medical instrumentation,2023,47(3):346-350.
[7]黄国兴,杨志鹏,陈良红等.基于物联网的医用耗材智能屋管理系统[J].运筹与管理,2022,31(12):214-219.
[8]Wenqin P ,Fenghui Y .[Design and Implementation of Medical Consumables Management Information Systems Based on Cloud Server].[J].Zhongguo yi liao qi xie za zhi = Chinese journal of medical instrumentation,2022,46(6):625-628.
[9]王凯,吴友红.医院物流管理系统应用在医用耗材管理中的价值研究[J].中国医疗器械信息,2022,28(12):160-162.DOI:10.15971/j.cnki.cmdi.2022.12.023.
[10]王凯.信息化医院医用耗材管理的方法[J].中国医疗器械信息,2022,28(10):168-170.DOI:10.15971/j.cnki.cmdi.2022.10.003.
[11]陈俊,韦武江,孟晓燕等.基于物资材料管理系统的低值医用耗材规范化收费研究[J].中国医学装备,2022,19(04):184-188.
[12]赵楠,刘红.基于医院信息管理系统和医院资源规划系统的高值医用耗材数字化管理[J].医疗装备,2022,35(03):75-77.
[13]翁怡毅,江一峰,王伟明等.公立医院医用耗材监管策略研究[J].中国医疗设备,2022,37(01):155-158+170.
[14]孙雯雯,刘庆亮,姜娟等.医用耗材管理系统的开发与应用[J].中国现代医生,2021,59(36):150-153.
[15]廖云粤,黄冠攀,朱悦等.医用低值耗材精细化管理系统的应用[J].医疗装备,2021,34(15):72-73.
[16]XuL ,ZhangS .Secondary Warehouse Management System of MedicalLow Value Consumables under SPD Mode and its WorkingMethod[J].Journal of Clinical and Nursing Research,2021,5(2):
[17]梁敏.大数据在医用耗材管理系统中的应用与设计[J].电子技术与软件工程,2021,(07):201-202.
[18]杜晨迪,王玥,郭华.医用耗材供应链管理系统的研究与实践[J].中国医疗设备,2020,35(S2):135-139.
[19]陈毓杰,陈翠微,孙奕奕.医院物流管理系统在医用耗材管理中的应用分析[J].中国医疗器械信息,2020,26(23):167-168+173.DOI:10.15971/j.cnki.cmdi.2020.23.076.
[20]刘兴杰,张志强,李洧等.医用高值耗材追溯管理系统设计及应用[J].中国医疗器械信息,2020,26(18):5-6+15.DOI:10.15971/j.cnki.cmdi.2020.18.003.
至此论文结束,感谢您的阅读。在此我要特别的感谢我的导师,虽然我在实习期间很忙,论文撰写的时候经常是停停改改,但是我的导师依旧十分的负责,时不时的询问我的任务进展情况,跟进我的论文进度,在指导老师的帮助下,我逐步完成了自己的论文和程序,从导师身上也学习到很多知识和经验,这些知识和经验令我受益匪浅。同时我也从导师身上看到了自己的不足,不论是在技术层面上还是在对待工作的态度上,导师如同明镜一般照出了我的缺点我的不足。此外,我还要感谢在我实习期间在论文和程序上帮助过我的同学和社会人士,此前我对于Vue、Springboot框架和Java编程语言方面的一些知识还不了解,是他们在我编写程序过程中给了我很多的启发和感想,也帮助了我对于程序的调试和检测。没有他们我是不能顺利完成本次毕业设计的。至此,我的毕业设计就花上了一个圆满的句号了。
免费领取源码,请点赞关注私信博主

被折叠的 条评论
为什么被折叠?



