分享一个适合 DIY 的单键电子开关电路,相比传统单键电子开关电路,它器件更少、工作原理更巧妙,还没有明显静态功耗,很适合电子爱好者尝试。

这个电路适用于3-6V的直流电路。上电后默认没有输出,也就是图中的D点,是0V的。按下一次KEY1后,D点会有输出电压。再按动一次关机,则回到默认没有输出的状态。也就是按一下,开机,再按一下,关机。还是比较方便的。
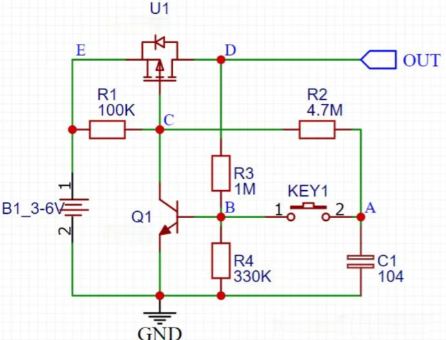
先简单说下电路里的元器件:B1 是 3V-6V 的电池,U1(型号 SI2301)是 P 沟道 MOS 管(PMOS),Q1 是放大倍数比较大的常见三极管,剩下的就是电阻、电容这类常用器件。下面以 3V 电池为例,说说它的工作原理。
我们假设目前用的电池是3V的。
当电池装入电路(注意不要装反),电池电压会同时送到 PMOS 的源极和栅极,这时候 PMOS 不满足导通条件,处于截止状态,D 点没有输出。但电路里其他地方已经开始有变化了 —— 电流会经过 R1 和 R2 电阻,快速给电容 C1 充电,等 C1 充满电后,它两端的 A 点就有了 3V 电压,像一个小容量 “电池”,充放电都很快。
第一次按 KEY1 的时候,C1 会通过 Q1三极管的 BE 结放电,让Q1 瞬间导通,紧接着 PMOS 的栅极(C 点)电压会被拉到 0V 左右,满足导通条件,D 点就有输出了。有意思的是,就算松开按键,电路还能保持导通状态;
那么我们再去按一次按键呢?会有什么事情发生呢?
再按一次 KEY1 时,情况就不一样了 —— 此时Q1 已经处于导通状态,C1 早就通过 R2 电阻和三极管放完电,本身没有电压。按下按键的瞬间,C1 接入 Q1 的基极,因为 C1 需要充电,接入瞬间相当于短暂短路,直接导致Q1的基极驱动电压消失,Q1 随即截止,PMOS 也跟着截止,D 点电压消失,电路就关机了。
那么问题来了,如果在默认情况下,按住按键,会发生什么现象呢?
原作者--简简单单ovo
DIY单键电子开关电路解析
2910

被折叠的 条评论
为什么被折叠?



