结合生活-浅谈Vue生命周期
最新推荐文章于 2024-08-16 11:08:48 发布
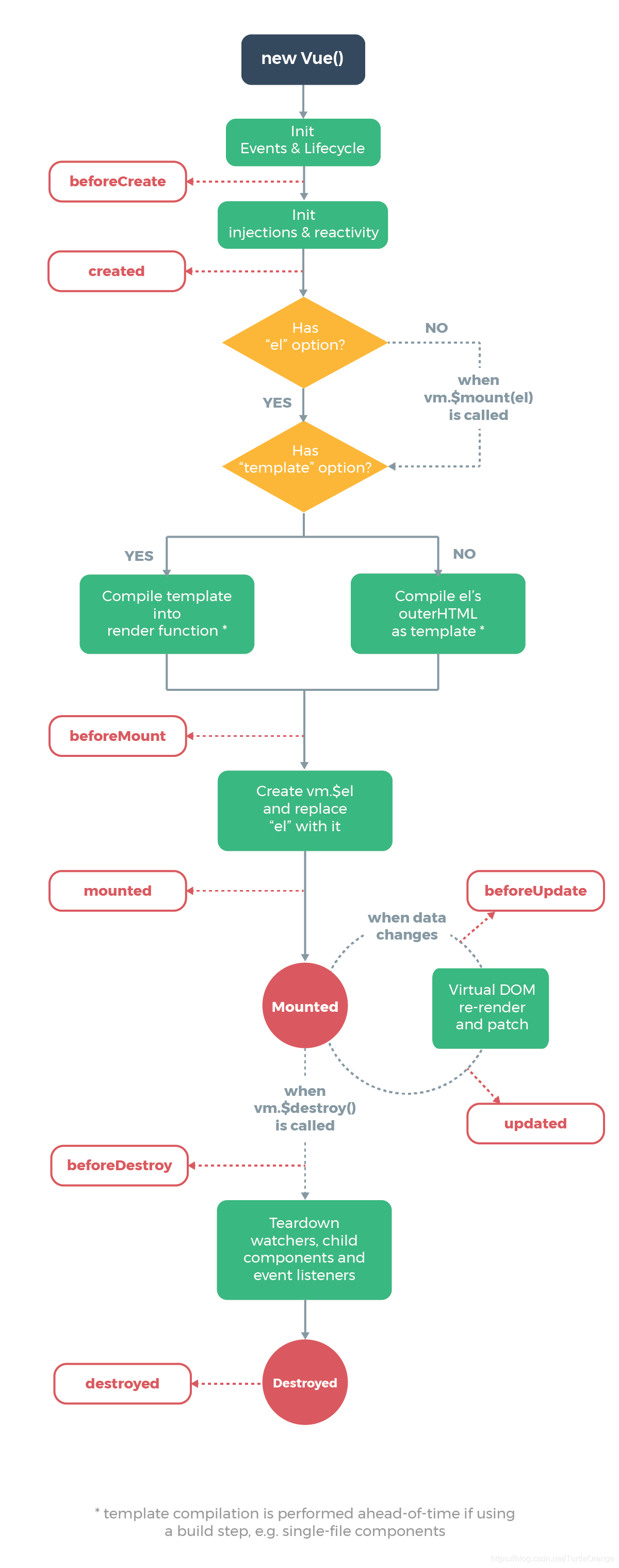
本文通过将产品的生命周期与Vue的生命周期进行类比,形象地解释了Vue生命周期的四个关键阶段:创建实例、实例挂载、数据更新及实例销毁。帮助读者更好地理解Vue生命周期中各个阶段的意义。
本文通过将产品的生命周期与Vue的生命周期进行类比,形象地解释了Vue生命周期的四个关键阶段:创建实例、实例挂载、数据更新及实例销毁。帮助读者更好地理解Vue生命周期中各个阶段的意义。
7014
6160

被折叠的 条评论
为什么被折叠?