DeFi具有降低信任成本、消除中间环节、无准入门槛等一系列优点,相比传统金融,DeFi打破了机构作为各个独立经营场所的边界,将金融产品变成一种混业经营的无处不在的服务。
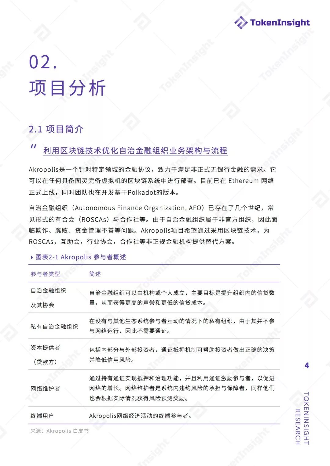
Akropolis 将 DeFi 的解决方案应用于非正式的经济领域,设计了一套完整的方案,为传统的自治金融组织提供了一个可信、透明、公平的平台。
目前Akropolis 已经与ChainX 团队达成深度合作,且更多的合作方正在洽谈当中。但 Akropolis 项目仍处在开发阶段,其协议的实际表现仍有待观察。
综合考虑,TokenInsight对 Akropolis 的评级为B,展望稳定。









微信小程序
Tokenin指数? Token白皮书? TIindex指数?
往日精选
公众平台及联系方式
官网:https://tokenin.cn
微博:@TokenInsight
电报中文:https://t.me/TokenInsightChinese
电报英文:https://t.me/TokenInsightOfficial
推特:https://twitter.com/TokenInsight
商务合作:bd@tokeninsight.com
查看项目报告请到官网
https://tokenin.cn/report




2336

被折叠的 条评论
为什么被折叠?



