BOSCore是一条EOS的侧链,目标是建立一条能更好地支持更多DApp、实现异构跨链的EOS生态链,做区块链世界的自由港。
BOSCore将共识机制从EOS的Pipelined BFT改为Batch PBFT,将新区块不可逆转时间由EOS的近三分钟缩短至平均三秒;并以中继器的方式实现了与EOS间的同构跨链,目前可以进行资产互转。
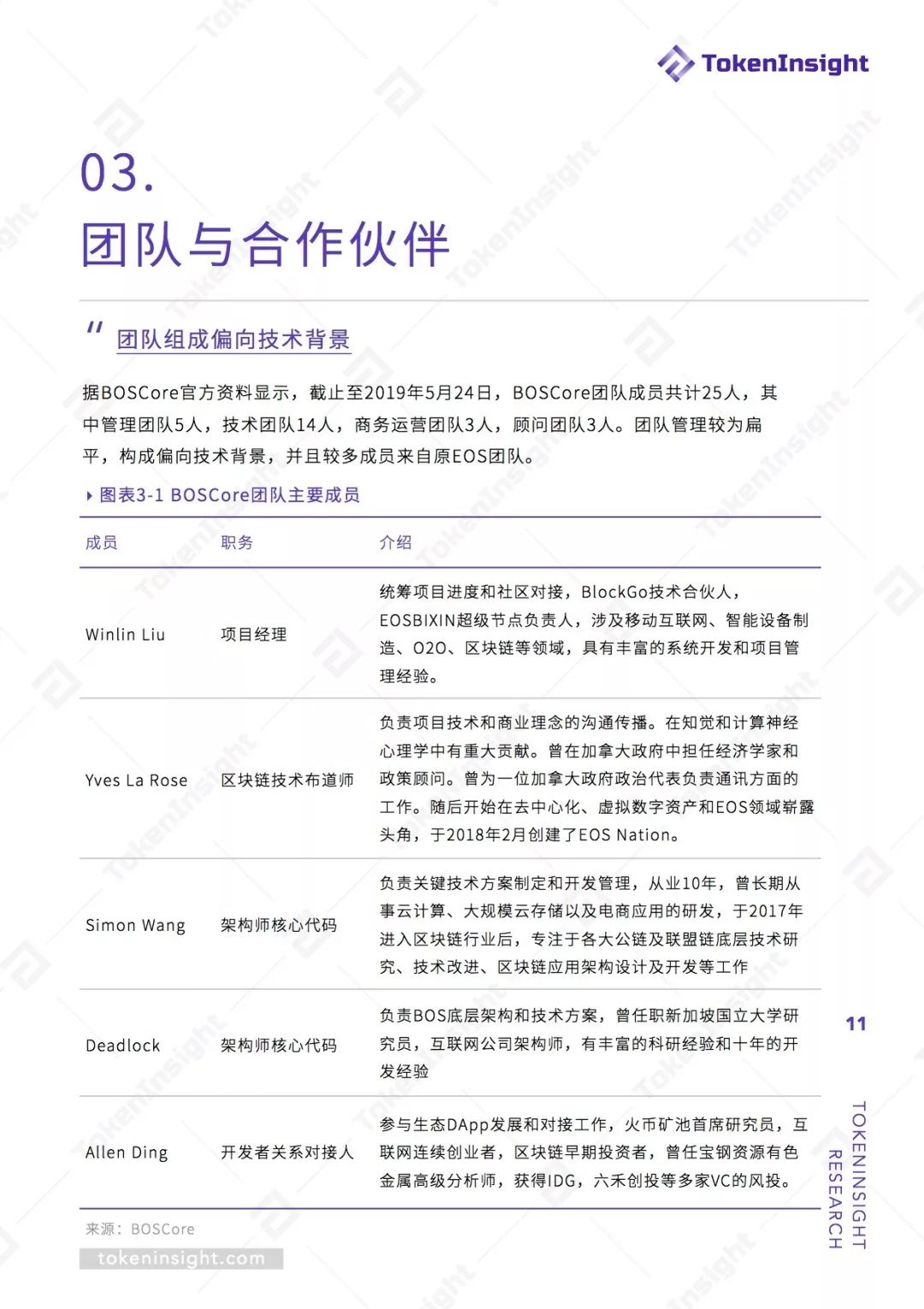
团队偏向技术背景,多位成员来自原EOS团队。与成都链安紧密合作推出IDE助力BOSCore开发环境;DAPP开发前景较好。但社群整体规模较小,热度较低,相关关键词相对社群热度较多。
综合考虑,TokenInsight对 BOSCore 的评级为BB,展望稳定。














微信小程序
Tokenin指数? Token白皮书? TIindex指数?
往日精选
数字钱包行业2019 Q1报告 | TokenInsight
底层公链行业2019 Q1报告 | TokenInsight
公众平台及联系方式
官网:https://www.tokeninsight.com
微博:@TokenInsight
电报中文:https://t.me/TokenInsightChinese
电报英文:https://t.me/TokenInsightOfficial
推特:https://twitter.com/TokenInsight
商务合作:bd@tokeninsight.com
查看项目报告请到官网
https://tokeninsight.com/report


BOSCore:EOS侧链的特性与评级

被折叠的 条评论
为什么被折叠?



