
○ ●
要点总结:
1. 现有法律体系存在高成本低效率的效用问题,且这一问题会随行业复杂化而日益严重。JUR生态体系致力于以区块链技术另辟蹊径,建立平行于法律体系的新型网络法务平台。
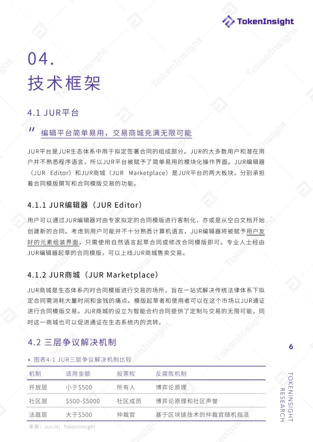
2. JUR生态体系包含合约版块和裁决版块。合约版块使用户能够高效低成本的起草并签署基于智能合约的法务合同;裁决版块根据争议涉及金额,布局了三层裁决体系,从机制上保障了较高的公平性。
3. JUR的裁决版块同样适用于传统纸质合同、电子合同和基于其他平台的智能合约合同,这种兼容性一定程度上衔接了现有法律体系和JUR生态系统。
4. JUR的潜在用户长期生活在法律体系内,思想上具有法治观念;如何吸引首批用户,是JUR目前面临的最大挑战。此外,吸引首批用户的战略战术也值得仔细研究,事关生态起步平稳于否。
5. JUR需要面对来自现有在线电子合同起草签署平台的竞争,后者已经存在并稳定运行多年,拥有一定的用户基础。JUR能否在面对这些平台时凸显自身优势,尚需时间考量。
6. JUR团队主要成员来自计算机和法律行业,团队能力良好。项目深度合作伙伴包括VeChain、San Marino Innovation和TeleSkill等,均实力较强声誉良好。
综合考虑,TokenInsight对JUR 的评级为BB,展望稳定。
因为热爱,所以不凡。
欢迎点击下图查看TokenInsight 招聘职位!
☟














END
⊙
微信小程序
往日精选
〓 底层公链2019 Q2研究报告 | TokenInsight
〓 交易所行业2019 Q1报告 | TokenInsight
公众平台及联系方式
⊙ 官 网 https://tokenin.cn
⊙ 微 博 @TokenInsight
⊙ 电报中文 https://t.me/TokenInsightChinese
⊙ 电报英文 https://t.meTokenInsightOfficial
⊙ 推 特 https://twitter.com/TokenInsight
⊙ 商务合作 bd@tokeninsight.com


JUR生态体系运用区块链技术,旨在解决现有法律体系的高成本低效率问题,通过智能合约和三层裁决体系提供高效、公平的网络法务平台。兼容多种合同形式,连接传统法律与新兴技术,吸引法治观念用户,面对在线电子合同平台竞争,展现其独特优势。

1229

被折叠的 条评论
为什么被折叠?



