48张帮助程序员梳理知识框架结构图谱

本文汇集整理了泛IT技术领域的学习技能图谱,包括云计算、大数据、前后端开发等,旨在帮助程序员构建全面的知识框架,并提供学习路径指导及精华资源,促进技术成长。

汇集整理泛 IT 技术领域(云计算,大数据,运维,安全,开发语言,智能硬件,前端,后端等等)学习技能图谱,帮助程序员梳理知识框架结构,并尝试提供路径指导和精华资源,方便技术人学习成长。 后续技能图谱内容将会持续更新

H5技能图谱1.0.png

 

Hadoop技能图谱.jpg
iOS技能图谱.jpg

 

Java List类图.jpg

 

Java Map类图.jpg

 

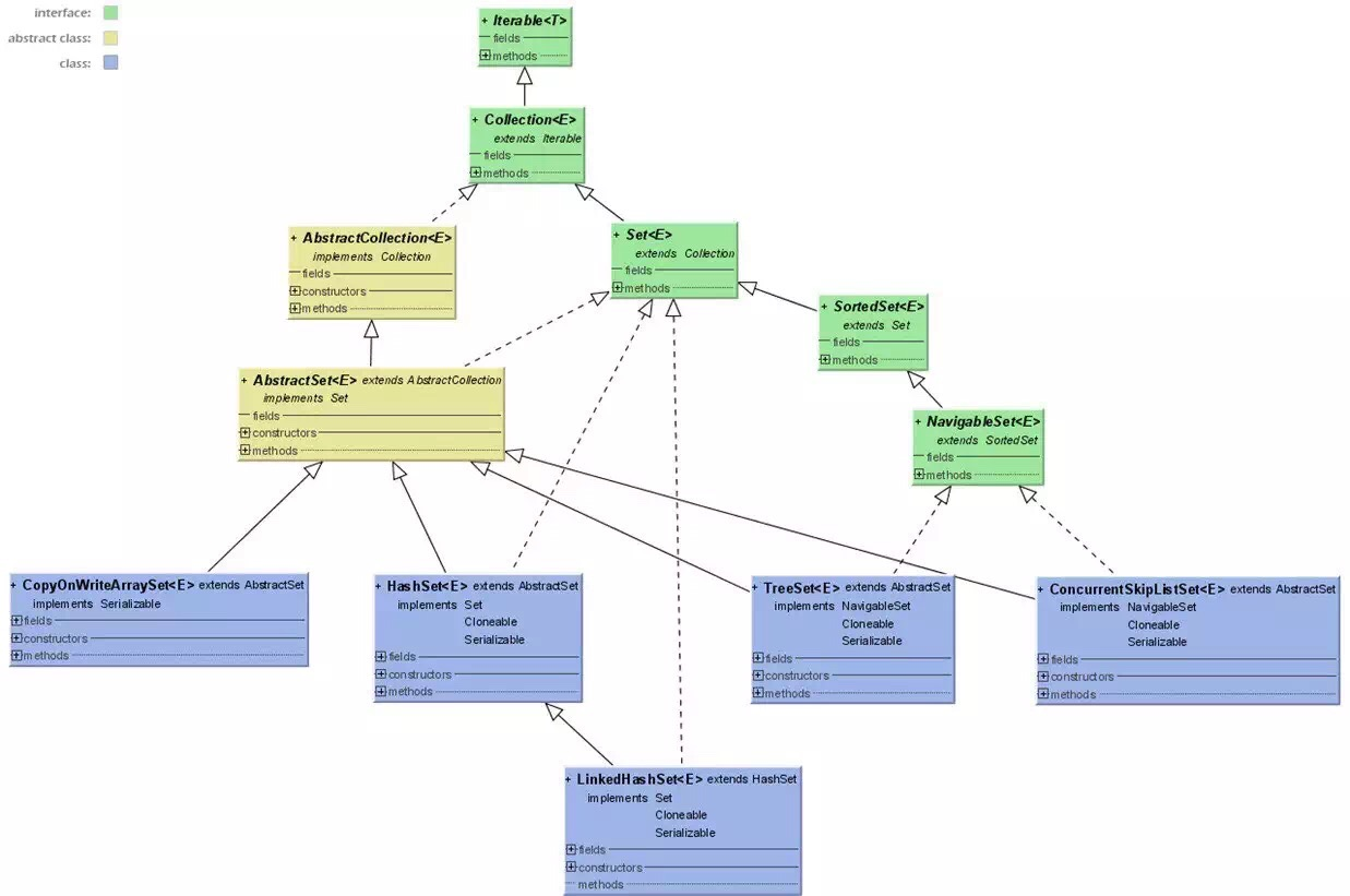
Java Set类图.jpg

 

Java TCP IP.png

 

Java并发图谱.jpg

 

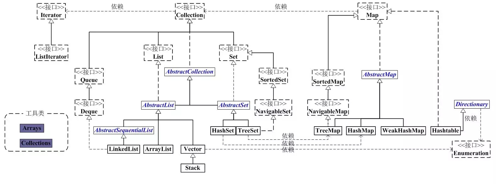
Java集合类图.jpg

 

Java集合图谱.jpg

 

Java架构师图谱.jpg

 

java知识结构图.jpg

 

JVM垃圾回图谱.png

 


liveplay知识结构图.jpg

 

OpenResty技能图谱.jpg

 

php知识结构图.jpg
阿里巴巴常用小框架.jpg

 

安全秘籍.jpg

 

大数据技能图谱.jpg
后端开发.jpg
互联网大流量的方法.jpg

 

技术管理CTO技能图.png

 

架构方法论图谱.jpg

 

架构师技能图谱1.0.png

 

架构师图谱.jpg
开发语言宝典.jpg

 

前端技能图谱.jpg
前端开发.jpg
嵌入式开发技能图谱.jpg

 

容器技能图谱.jpg

 

软件发布流程.jpeg
软件工程.jpeg

 

 

设计模式秘籍图谱.jpg

 

微服务架构技能图谱.png

 

微服务架构秘籍.jpg

 

现代前端技术解析_V2@高清.jpg

 

一致性图谱.jpg

 

移动端测试图谱.jpg

 

移动性能优化1.0.png
云计算技能图谱.jpg

 

云计算图谱.jpg

 

运维技能图谱.jpg

 


Android 架构师.png

 

Angular 2技能图谱.png

 

architecture知识结构图.jpg

 

DBA 技能图谱1.0.png

 

DevOps.jpg

 

dotnet知识结构图.jpg

全套48张高清下载:链接: https://pan.baidu.com/s/1kWbSbpP 密码: 5np8

 

 

评论
成就一亿技术人!
拼手气红包6.0元
还能输入1000个字符
 
红包 添加红包
表情包 插入表情
 条评论被折叠 查看
添加红包

请填写红包祝福语或标题

红包个数最小为10个

红包金额最低5元

当前余额3.43前往充值 >
需支付:10.00
成就一亿技术人!
领取后你会自动成为博主和红包主的粉丝 规则
hope_wisdom
发出的红包
实付
使用余额支付
点击重新获取
扫码支付
钱包余额 0

抵扣说明:

1.余额是钱包充值的虚拟货币,按照1:1的比例进行支付金额的抵扣。
2.余额无法直接购买下载,可以购买VIP、付费专栏及课程。

余额充值