一、什么是 vue 生命周期
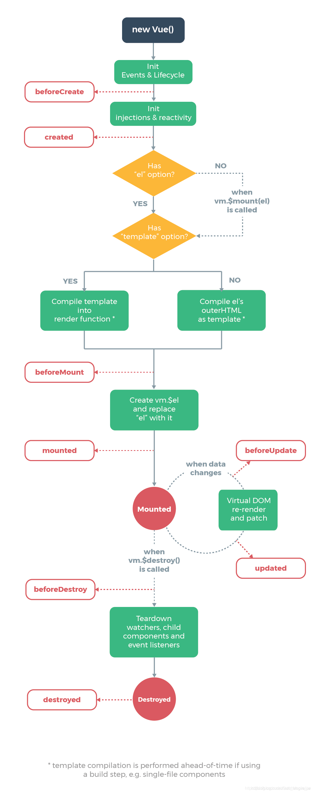
Vue 实例从创建到销毁的过程,就是生命周期。也就是从开始创建、初始化数据、编译模板、挂载Dom→渲染、更新→渲染、卸载等一系列过程,我们称这是 Vue 的生命周期。下面是官网中的生命周期照片
二、生命周期函数
Vue 的生命周期总共分为8个阶段:创建前/后,载入前/后,更新前/后,销毁前/后。
beforeCreate:vue实例的挂载元素el和数据对象data都是undefined,还没用初始化
created:vue实例的数据对象data有了,可以访问里面的数据和方法,未挂载到DOM,el还没有
beforeMount:vue实例的el和data都初始化了,但是挂载之前未虚拟DOM节点
mounted:vue实例挂载到真实DOM上,就可以通过DOM获取DOM节点
beforeupdated:响应式数据更新时调用,发生在虚拟DOM打补丁之前,适合在更新之前访问现有的DOM,比如手动一处已添加的事件监听器
updated:虚拟DOM重新渲染和打补丁之后调用,组成新的DOM已经更新,避免在这个钩子函数中操作数据,防止死循环
beforeDestroy:实例销毁前调用,实例还可以用,this能获取到实例,常用于销毁定时器,解绑事件
destroyed:实例销毁后调用,调用后所有事件监听器会被移除,所有的子实例都会被销毁

13万+

被折叠的 条评论
为什么被折叠?



