Sui流动性质押黑客松现正在火热报名中,随着活动的进行部分细节也进行了补充和完善,包括报名时间(调整)、奖池奖项(新增)、评选规则(新增)等,目前总奖池升至:2500万质押的$SUI,以及13.8万美元等值的Token奖励,参与者请务必参照以下最新信息。
时间安排(调整)

- 注册报名:8月16日-9月16日
- 现场报道和研讨会:9月15–16 日(Builder House新加坡站)
- 初赛选拔:9月17–21日
- Demo Day:9月28–29日
- 结果公布:10月2日
立即注册:https://web.miniextensions.com/HcXRRr8kdgokxIZ5xVcM
请注意报名截止时间为9月16日23:59(UTC)。在初赛选拔结束之前,团队可以选择参加Sui Builder House新加坡站线下活动(9月15–16日),与Sui基金会工作人员、评委和其他Sui DeFi项目团队会面。另外还有机会获得Sui基金会团队和评委的一对一指导和反馈,更具体的细节请参考此次黑客松的《参与手册》。
🌟 参与手册:https://suifoundation.notion.site/Sui-Liquid-Staking-Hackathon-Participant-Handbook-f74fa666a7a845aaa9a2628645e8d32a
奖池奖项
原奖项设置(不变)
流动质押协议(2500万枚质押的SUI)
- 2500万枚质押的SUI将平分并存入前三名获奖项目中
- 前三名获奖项目需要各接受两次安全审核
Sui基金会将从每个流动性质押协议中获得的流动性,分配给其他符合条件的生态系统协议,进一步支持Sui的DeFi生态系统。分配此类流动质押token的具体流程和接收资格将在未来公布。
LST DeFi和工具(10万美元SUI Token)
- 第一名:价值5万美元的SUI Token
- 第二名:价值3万美元的SUI Token
- 第三名:价值2万美元的SUI Token
荣誉奖(2.5万美元SUI Token)
- 价值25,000美元的SUI Token平均分配给未进入任一类别前三名的所有入围团队。
新增奖项设置(新增)
Cetus Bounty任务
奖励:5000美元等值的$CETUS
要符合Cetus Bounty任务的条件,项目团队必须构建一个专注于Cetus上的stSUI-SUI流动性池的LST DeFi金库。它应该符合以下条件:
- 允许用户轻松向金库添加流动性,并从金库中获得可交易的LP token,作为所有权证明
- 负责向Cetus上的相应池添加流动性,以及进一步的仓位管理
- 具备合理的仓位重新平衡机制,以维持高资本效率
- 提供一种智能合约方法,允许开发人员轻松获取LP token的基础资产数量,以鼓励可组合性
- 具备自动复利功能,可以帮助用户积累交易费用收入和挖矿奖励(可选)
NAVI Bounty任务
奖励:8000美元的等值的$NAVI
要符合NAVI Bounty任务的条件,项目团队必须将NAVI协议的功能无缝集成并利用到LST DeFi生态系统中。增强DeFi产品、简化用户体验并为金融活动创造新机会的解决方案更有优势,包括:
- 集成NAVI协议的借贷功能和智能合约
- 确保交易的安全性、效率和低延迟
- 具备用户友好的界面,使用诸如分步指南、常见问题解答和工具提示等概念
- 考虑领域,如闪电贷款、挖矿收益和质押
- 经历了严格的测试,包括但不限于安全审计、性能测试和用户验收测试
- 能够在测试网络上提供实时演示,然后再进行最终部署
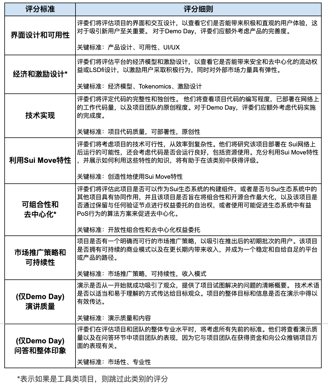
评审标准(新增)

关于 Sui Network
Sui是基于第一原理重新设计和构建而成的L1公有链,旨在为创作者和开发者提供能够承载Web3中下一个十亿用户的开发平台。Sui上的应用基于Move智能合约语言,并具有水平可扩展性,让开发者能够快速且低成本支持广泛的应用开发。获取更多信息:https://linktr.ee/sui_apac

860

被折叠的 条评论
为什么被折叠?



