一、背景
Apex以vscode插件为主要载体,接入SSO认证、打通CursorRules知识库、Webview远程UI、实现无感安装MCP、创建智能体、使用智能体等能力,帮助实现提示词撰写效率的提升,降低了使用过程的费力度。通过知识库、智能体等可实现在保障代码质量同时,进一步提升AI代码生成占比。
除了功能层面的能力,想必大家对Apex内部实现原理应该也很感兴趣,如何打通知识库、智能体使用时,MCP为什么自动安装了,下面将从技术实现角度,剖析Apex 如何将“AI 能力”工程化落地到 Cursor 开发流程中。了解Apex是如何激活装配、打通SSO认证,同步 Cursor Rules 知识库、通过远程dist包实现webview UI渲染,并提供智能体能力,实现无感更新,消息如何编排,如何识别大仓还是独立应用等。
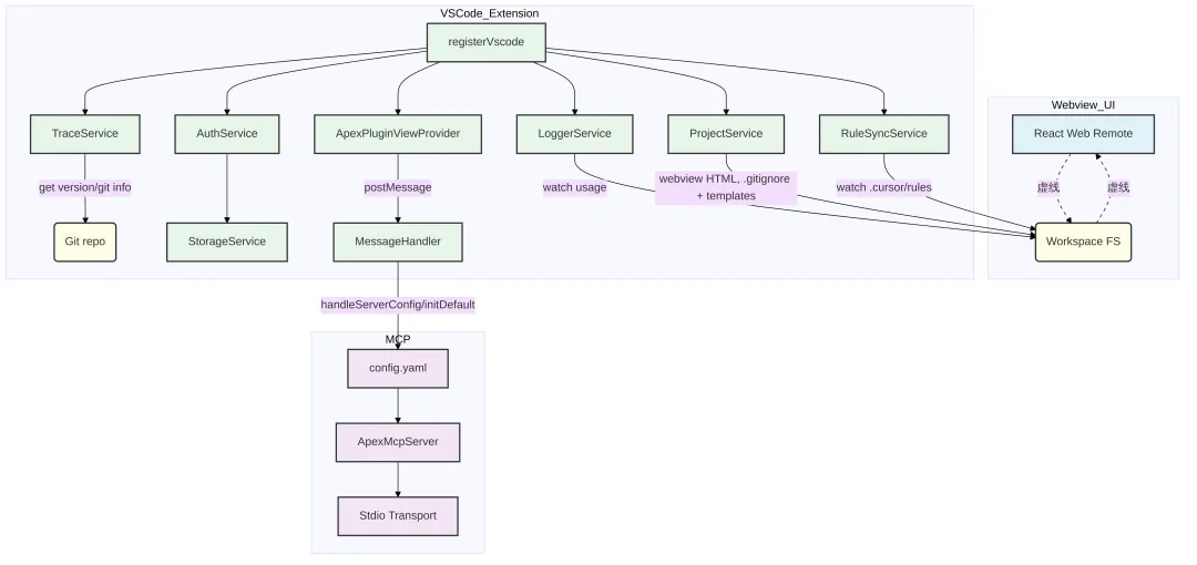
二、架构设计总览

Apex 以插件为主控,Webview 承载 UI 与业务交互,服务层聚合认证、工程上下文、CursorRules知识库、埋点等能力,MCP 以“配置即工具”的方式进行边界的扩展。实现三端(插件-前端-服务端)通过版本编排解耦vscode插件的迭代周期,在安全(鉴权)、可观测(日志与活跃情况)、工程落地(规则知识库与智能体模板)之间取得平衡。
三、功能设计&落地
3.1 激活与装配流程
为实现插件的稳定启动,在插件注册过程中,出现异常失败也不污染后续状态,通过事件注册按需加载,避免了冷启动插件带来的抖动问题。

要点流程介绍:
- 版本检查先行:防止低版本 Cursor 带来功能不兼容。
- 早期守卫 workspaceRoot,避免在无工作区时继续初始化产生隐式 NPE。
- 服务单例初始化顺序:ProjectService(工程上下文)→RuleSyncService(规则聚合/监听)→ StorageService(持久能力)→ AuthService.initialize()(异步认证获取 token 与 userInfo)。
- 鉴权失败直接中断,避免后续埋点与 webview 的脏状态。
- 命令注册分散在此处,MessageHandler负责Webview 指令编排。

// ...
VersionChecker.checkVersion();
const root = workspaceRoot();
if (!root) return; // 早期守卫
ProjectService.getInstance(); // 工程上下文
const auth = AuthService.getInstance();
const logger = LoggerService.getInstance(context);
const user = await auth.initialize();
if (!user) return; // 认证失败即止损
logger.watch(); // 可观测
// 注册 Webview/命令/规则监听 ...
3.2 认证与安全
(AuthService+Storage)
通过接入SSO实现可以单点登录闭环 + 本地仅存最少信息,降低泄漏面、失败可针对进行快速反馈。后期记录用户维度智能体的使用、记录用户的关键行为埋点,从而进一步实现及时私聊沟通解决告警出现的问题,另外,针对用户的使用习惯和使用情况可进行针对性的分析和需求收集。


令牌获取流程(嵌入端口监听 + 浏览器回调):
async initialize(){
const saved = await storage.getAuthToken();
const token = saved?.trim()? saved : await login();
return await validateToken(token) ?? await login();
}
令牌回调服务器(端口探测 + CORS + 路由校验):
import http from 'http';
import * as vscode from 'vscode';
const LOWCODE_PLATFORM_API = 'https://xxx.yyy.zzz/ddd';
const PORT = 9527;
const findAvailablePort = (startPort: number, endPort: number = startPort + 10): Promise<number> => {
// 端口监听逻辑
};
export const requestToken = async () => {
// 验证token有效性
}
- 数据结构与算法设计:
- 端口探测算法:线性递增(最多 10 次),失败上抛;简单可靠,代价可接受。
- CORS 与 OPTIONS 预检处理;路由严格校验zzz/ddd,仅取请求头 accesstoken。
- 超时控制(5 分钟)避免悬挂。
- 持久化:
// ... 省略若干
export class StorageService {
// ...
public async saveAuthToken(token: string): Promise<void> {
await this.secureStorage.saveSecret(
StorageService.CACHE_KEYS.AUTH_TOKEN,
token
);
}
public async getAuthToken(): Promise<string | undefined> {
return await this.secureStorage.getSecret(
StorageService.CACHE_KEYS.AUTH_TOKEN
);
}
public async deleteAuthToken(): Promise<void> {
await this.secureStorage.deleteSecret(
StorageService.CACHE_KEYS.AUTH_TOKEN
);
}
public async clearAll(): Promise<void> {
for (const key of Object.values(StorageService.CACHE_KEYS)) {
// 遍历清除key值
}
}
}
- 在 secrets 中存敏感数据,安全性较高;clearAll() 同时清理多个状态缓存值,防止残留。
3.3 规则知识库工程化
(RuleSyncService)
通过Gtlab维护远程知识库文档,实现知识库聚合,模板/规则“一键对齐”,多包仓不会出现杂乱和上下文丢失等情况。大仓模式下实现批量并发拉取,非大仓模式下实现兜底向上拉取能力。
知识库规则拉取至各应用逻辑

模板拉取过程:GitLab 分批并发,chunk 化
export async function fetchTemplateFiles(
projectId: number,
templatePath: string,
branch: string
): Promise<Array<{ path: string; content: string }>> {
// git接口获取文件并进行分发同步
}
- 数据结构:数组分块 + Promise.all 并发,有效权衡吞吐与限流风险(每批 5 个)。
- 模板写入(按类型路由到 .cursor/rules/basic.mdc、notepads 或工程根):
export async function writeTemplatesToDisk(files, templatePath, targetRoot, type?) {
for (const file of files) {
// 处理模板写入
}
return true;
}
- .gitignore 同步策略(追加不重复的规则):
export const syncGitIgnoreToPath = async (targetPath: string, ignoreRules: string[]) => {
// 追加ignore逻辑
};
子应用规则同步至逻辑

监听与同步策略:
public startWatcher() {
const pattern = new vscode.RelativePattern(this.workspaceRoot, '*/**/.cursor/rules/*.mdc');
this.watcher = vscode.workspace.createFileSystemWatcher(pattern);
this.watcher.onDidCreate(uri => {
// 同步变更mdc
});
this.watcher.onDidChange(uri => {
// 同步变更mdc
});
this.watcher.onDidDelete(uri => {
// 移除指定mdc
});
}
规则改写:
export function writeRelativePathToContent(content: string, relativePath: string) {
// 相对路径注入 + 目标文件聚合为 .sync.mdc
}
- 算法说明:
- 提取 mdc 头中的 globs,对不含路径分隔符的 glob 自动加 /**/,再拼接相对路径前缀,确保规则定位到子包内。
- 默认兜底 **/*.*,覆盖子目录所有文件,提升易用性。
- 目标文件命名:
private getTargetPath(fsPath: string) {
// 针对同步过来的所有mdc文件进行重命名
}
- 将子仓的规则扁平化同步到根目录 .cursor/rules/*.sync.mdc,避免分散规则导致的遗漏。
3.4 远程 webview 与版本编排
(Webview+VersionChecker+Trace)
由于Apex插件的更新需要手动通过dx vs更新,修复问题或有新功能无法实时进行更新,新版本有问题无法回滚及时止损。
Apex通过DNF接口获取当前远程版本webVersion、coreVersion,对比当前local加载版本,实现无感更新或回退。
- 重新加载方式:直接拉取最新版本。
- Tab重新点开,实时检测最新版本,点击更新按钮实现更新。

远程加载逻辑(支持本地调试、回退远端 CDN):
const v = await fetchWebVersion() || 'latest';
const local = useLocal() && await ping('http://localhost:9527/...');
const js = local ? mapToExternal(local) : cdn(`@apex-plugin/web@${v}`);
return htmlWith(js, csp());
- 关键要点:
- 从DNF后端接口获取webVersion,优先 USE_LOCAL且本地可访问则映射本地端口。
- 动态 CSP(当前较宽松,含'unsafe-eval'),满足构建产物运行,未来会按资源域名白名单收紧。
- 版本编排:Web UI 可独立灰度;插件端仅负责加载版本号对应的资源。
Cursor 版本下限拦截:
export class VersionChecker {
private static readonly MIN_VERSION = "0.46.0";
public static async checkVersion() {
const isCursor = vscode.env.appName.toLowerCase().includes("cursor");
if (!isCursor) {
return;
}
// ... 读取本机 Cursor 安装目录,比较版本,小于阈值弹升级引导
}
// compareVersions(v1, v2) 三段位点比较
}
版本注入的位置(可用于埋点/展示):TraceService.setPluginVersion(v)+ getPluginVersion() 默认读取core package.json。建议在宿主(packages/plugin)激活时注入真实发布版本,确保埋点准确。
3.5 项目服务(ProjectService):
Monorepo识别、模板拉取与写入
通过识别应用是否是大仓应用,便于后期进行不同类型应用的业务逻辑处理,如知识库同步在大仓下和单仓下的不同分支逻辑是不同的。大仓下子仓的规则会被自动聚合到顶层.cursor/rules下,实现规则命中率显著提升。
Monorepo 识别与项目列表收集方式:
public isMonorepo(): boolean {
try {
// 通过判断是否有`pnpm-workspace`判断是否是大仓
// 获取 package.json 中 workspaces 进行判断是否大仓
} catch (error) {
console.error('判断monorepo失败:', error);
return false;
}
}
3.6 埋点与活跃情况记录
(LoggerService+UsageRecorder)
通过组合心跳与焦点事件,确保用户离开窗口也能形成完整闭环记录,便于后期进行用户行为画像等分析。
事件监听与活跃态判定:
start() {
// 开启事件监听记录
this.eventList = [
// 多个事件记录绑定...
];
}
startInterval() {
if (!this.walkClocker) {
this.walkClocker = setInterval(() => { this.reportUsage(); }, this.walkInterval);
}
}
- walkInterval=30s 的心跳,配合窗口焦点事件强制上报一次,确保离开窗口时记录“单次活跃时长”。
埋点上报示例:
const reportTimenote = async () => {
// 记录用户活跃情况、包含分支、版本、仓库等等信息
}
性能与可靠性:
- 事件监听广泛但回调轻量(更新时间 + 定时器驱动),无重 IO。
- 远端上报失败未中断主流程,可再考虑指数退避与采样策略。
3.7 Webview 消息编排
(MessageHandler)
MessageHandler 作为 Webview 与服务层的协调者,不承载复杂业务逻辑,单一职责,实现路由 Webview 消息到服务层,支持失败统一回发,前后端协作清晰,便于后期扩展和灰度,有良好的可维护性。
- 获取插件/核心版本:handleGetPluginVersion(从 TraceService.getPluginVersion() + package.json.version)。
- 生成规则:handleGenerateRule→.gitignore 同步 + 模板拉取写入+ AI 角色写入 + README 打开。
- MCP 相关:handleHandleServerConfig、checkMcpList、fetchInstalledMcpList、initRuleMcpConfig。
- 导入提示词:handleImportPrompt写入 .cursor/notepads/note-*.private.md 并辅助插入到 Composer。
四、总结&展望
Apex通过 RuleSync 与 ProjectService 实现CursorRules规则模板一键同步,依托配置化 MCP 加速工具集成和能力提升,以安全令牌与白名单机制强化治理,并借助 UsageRecorder 与 TraceService 提供可观测性,全面支持高效、安全、可控的使用交付与版本去迭代化管理。
Apex 的核心在于“把 AI 真正落在工程实践之中”,以插件为载体打通认证、上下文、CursorRules规则和Cursor;以 MCP 为能力边界实现“配置即扩展”;以可观测为保障推动插件能力持续演进。通过“单例化、配置化、远程化、工程化”的设计原则,让团队在享受 AI 编码效率的同时,最大限度保持工程可控与可治理。
但是受限于智能体执行需要手动触发,开发者可能会存在遗忘执行的情况等,下一步计划智能体执行支持命令行触发,预期试行添加到 git hook中commit提交代码后自动执行,避免遗忘,提升Apex更多可玩性。
#Agent #MCP #智能体
往期回顾
1. 从 JSON 字符串到 Java 对象:Fastjson 1.2.83 全程解析|得物技术
2. 用好 TTL Agent 不踩雷:避开内存泄露与CPU 100%两大核心坑|得物技术
3. 线程池ThreadPoolExecutor源码深度解析|得物技术
4. 基于浏览器扩展 API Mock 工具开发探索|得物技术
5. 破解gh-ost变更导致MySQL表膨胀之谜|得物技术
文 /凯
关注得物技术,每周更新技术干货
要是觉得文章对你有帮助的话,欢迎评论转发点赞~
未经得物技术许可严禁转载,否则依法追究法律责任。
Apex AI编码助手架构解析
954

被折叠的 条评论
为什么被折叠?



