Apache ShardingSphere-On-Cloud 本周迎来了 0.1.2 版本发布!
💡「新亮点功能」
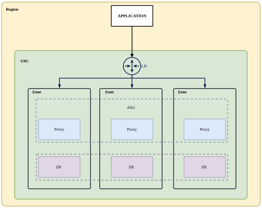
支持使用 Terraform 在华为云上创建多可用区高可用 ShardingSphere Proxy 集群
为了带来更好的用户体验,优化了 Operator 部署
增加了对 shardingsphere-operator 监控的 Grafana Dashboard 模板
新亮点一:
Terraform 部署 ShardingSphere-Proxy 高可用集群,增加对「华为云」的支持
为下一步实现 ShardingSphere-Proxy 和 GaussDB/openGauss 的统一编排提供基础,有关 ShardingSphere 和 openGauss 的合作:
🔗 案例参考:16 台服务器达成 1000 万 tpmC!挑战分布式数据库性能极限
新亮点二:
为了更好的用户体验,优化 Operator 部署
用户只需通过「apache-shardingsphere-operator-charts」就可以部署 operator & shardingsphere-proxy 集群,运行如下命令:
helm install ss apache-shardingsphere-operator-charts
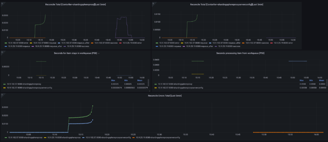
运行效果如下图所示:

新亮点三:
增加对 shardingsphere-operator 监控的 Grafana Dashboard 模板
🔗 https://raw.githubusercontent.com/apache/shardingsphere-on-cloud/main/grafana/ShardingSphere-Operator-Runtime-dashboard.json
操作指南:
-
复制框内 🔗
-
导入 Grafana ,即可完成运行。

其余优化部分
1. ShardingSphere Proxy 集群作为「数据基础设施」重要的一部分,集群自身的高可用性尤为重要。本次发布优化了上一版本中的集群架构,把每个可用区创建一个 Auto Scaling Group 更改为只创建一个。

2. AWS 上的 CloudFormation 和 Terraform 部署,支持使用 CloudWatch Agent 来采集 Shardingsphere Proxy 的运行日志。
3. ShardingSphere-Operator 支持shardingsphere_proxy_operator_runtime_is_leader 指标,以判断当前运行的 operator 副本中 leader 角色归属。
4. 优化了 ShardingSphere-Operator 内部的 reconcile 逻辑,为后续 CustomResourceDefinition 更新提供基础。
社区建设贡献者「荣誉榜」

此次 ShardingSphere-On-Cloud 0.1.2 版本的发布,共有 3 位 Contributor 提交了 15 个 PR,感谢社区伙伴们的大力支持!ShardingSphere 社区欢迎更多开发者参与到版本迭代中来。期待与你一起同享技术温度!

目前 Terraform 部署 ShardingSphere-Proxy 「集群模块」已发布。
欢迎复制「框内链接」查阅 / 点击「阅读原文」
欢迎大家上手尝鲜 !👍
🔗 https://registry.terraform.io/modules/SphereEx/shardingsphere/aws/latest
ApacheShardingSphere-On-Cloud的0.1.2版本新增了使用Terraform在华为云上创建多可用区高可用ShardingSphereProxy集群的功能,并优化了Operator部署,包括GrafanaDashboard模板。此外,更新还支持AWS上的CloudFormation和Terraform的日志采集,以及改进了Operator的内部逻辑。社区有3位贡献者提交了15个PR,促进了版本的发展。
2623

被折叠的 条评论
为什么被折叠?



