芯片数据手册阅读方法
芯片数据手册往往长达数百页,甚至上千页,而且全部是英文,从头到尾不加区分地阅读需要花费非 常长的时间,而且不一定能获取对设计设备驱动有帮助的信息。芯片数据手册的正确阅读方法是快速而准确地定位有用信息,重点阅读这些信息,忽略无关内容。下面以IMX6ULL的数据手册为例来分析阅读方 法,为了直观地反映阅读过程,本节的图都是直接从数据手册中抓屏而得的。
打开IMX6ULL的数据手册,发现页数为4127页,从头读到尾是不现实的。
IMX6ULL数据手册的第1章“Introduction ”(产品综述)是必读的,通过阅读这一部分可以 获知整个芯片的组成。这一章往往会给出一个芯片的整体结构图,并对芯片内的主要模块进行一个简洁的 描述。IMX6ULL的整体结构图如图
Figure 1-2. Simplified block diagram

第2~60章中的每一章都对应IMX6ULL整体结构图中的一个模块,图2.28为从Adobe Acrobat中直接抓 取的IMX6ULL数据手册的目录结构图。

图2.28 IMX6ULL数据手册的目录结构
第2章“MemoryMap”(内存映射)比较关键,对于定位存储器和外设所对应的基址有直接指导义, 这一部分应该细看。
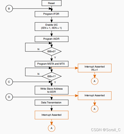
第3~60章对应于CPU内部集成的外设或总线控制器,当具体编写某接口的驱动时,应该详细阅读,主要是分析数据、控制、地址寄存器(数据手册中一般会以表格列出)的访问控制和具体设备的操作流程 (数据手册中会给出步骤,有的还会给出流程图)。譬如为了编写IMX6ULL的I2C控制器驱动,我们需要详细阅读类似图2.29的寄存器定义表格和图2.30的操作流程图。



本文深入探讨了如何有效阅读和理解IMX6ULL芯片的数据手册,着重于其在嵌入式硬件领域的应用。通过分析手册的目录结构,读者将掌握关键信息的查找路径,从而提升单片机开发能力。
980





