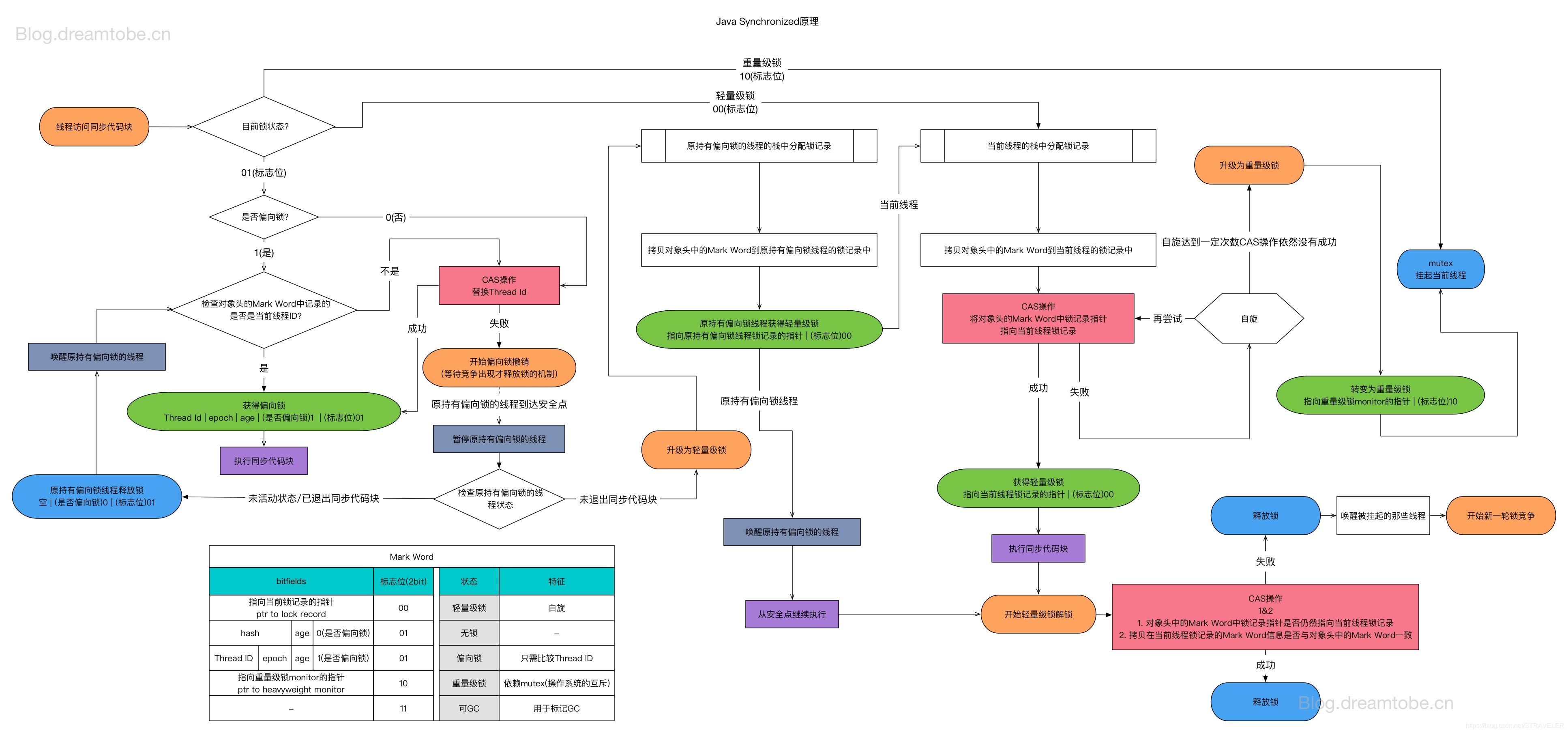
为了减少获得锁和释放锁所带来的的消耗,Java SE1.6引入了“偏向锁”和“轻量级锁”。锁一共有四种状态,级别从低到高依次是:无锁状态、偏向锁状态、轻量级锁状态和重量级锁状态,这几个状态会随着竞争情况逐渐升级。锁可以升级却不能降级,意味着偏向锁在升级为轻量级锁后不能降级为偏向锁。这种锁可以升级却不能降级的状态,是为了提高获得锁和释放锁的效率。
🦉偏向锁
大多数情况下,锁不仅不存在多线程竞争,而且总是由同一线程多次获得,为了让线程获得锁的代价更低而引入了偏向锁。当一个线程访问同步块并获取锁时,会在对象头和栈帧中的锁记录里存储偏向锁的线程ID,以后该线程在进入和退出同步块时不需要进行CAS操作来加锁和解锁,只需要简单的测试下对象头的Mark Word里是否存储着指向该线程的偏向锁。如果测试成功,表示线程已经获得了锁。如果测试失败,则需要测试一下Mark Word中偏向锁的标志是否设置成了1(表示当前为偏向锁):如果没有设置,则使用CAS竞争锁;如果设置了,则尝试使用CAS将对象头中的偏向锁指向当前线程。
(1)偏向锁的撤销
偏向锁使用了一种等到竞争才释放锁的机制,所以当其他线程尝试竞争偏向锁时,持有偏向锁的线程才会释放锁。偏向锁的撤销,需要等到全局安全点(在这个时间点上,没有正在执行的字节码)。它会首先暂停拥有偏向锁的线程,然后检查持有偏向锁的线程是否活着,如果线程不处于活动状态,则将对象头设置为无锁状态;如果线程仍然活着,拥有偏向锁的栈会被执行,遍历偏向对象的锁记录,栈中的锁记录和对象头的Mark Word要么重新偏向于其他线程,要么恢复到无锁状态或标记对象不适合作为偏向锁,最后唤醒暂停的线程。
(2)关闭偏向锁
关闭偏向锁的情况下程序会默认进入轻量级锁
🦉轻量级锁
(1)轻量级锁加锁
线程在执行同步块之前,JVM会在当前线程的栈帧中创建用于存储锁记录的空间,并将对象头中的Mark Word复制到锁记录中,官方称为Displaced Mark Word。然后线程尝试使用CAS将对象头中的Mark Word替换为指向锁记录的指针。如果成功,当前线程获得锁,如果失败,表示其他线程线程竞争锁,当前线程便尝试使用自选来获取锁。
(2)轻量级锁解锁
轻量级锁解锁时,会使用原子的CAS操作将Displaced Mark Word替换回对象头,如果成功,则表示没有竞争发生。如果失败,则表示当前锁存在竞争,锁就会膨胀为重量级锁。因为自旋会消耗CPU,为了避免无用的自旋,一旦锁升级为重量级锁,就不会恢复到轻量级锁状态。当锁处于这个状态下,其他线程试图获取锁时,都会被阻塞住,当持有锁的线程释放锁之后会唤醒这些线程,被唤醒的线程就会进行新一轮的夺锁之争。
偏向锁加锁和解锁不需要额外的消耗,和执行非同步方法相比仅存在纳秒级的差距,缺点在于如果存在锁竞争则会带来额外的锁撤销的消耗,适用于只有一个线程访问同步块场景。
轻量级锁,竞争的线程不会阻塞,提高了响应的速度,缺点在于如果始终得不到锁竞争的线程,使用自旋会消耗CPU,适用于追求响应时间,同步块执行速度非常快的场景。
重量级锁,通过互斥变量保持同步,线程竞争不使用自旋,不会消耗CPU,缺点在于会导致线程阻塞,响应时间缓慢,适用于追求吞吐量,同步块执行速度较长的场景。

本文深入探讨JavaSE1.6引入的锁机制升级路径,包括无锁、偏向锁、轻量级锁和重量级锁的状态转换,以及各种锁在不同场景下的优缺点,帮助理解线程同步的内部实现。
170万+

被折叠的 条评论
为什么被折叠?



