号主:老杨丨11年资深网络工程师,更多网工提升干货,请关注公众号:网络工程师俱乐部
下午好,我的网工朋友。
我们在分析TCP链接状态的时候,首先是用netstat或ss来查看。
在这之后才会根据TCP状态的情况进行抓包分析,进一步确认一些问题。
所以我们首先看到的会是TCP的状态,那么就需要很清楚的了解TCP的11种状态代表着什么。
如果你还不懂,看看这篇文章,3张图就给你说明白。
今日文章阅读福利:《 TCP协议详解及实战解析》
私信发送暗号“TCP”,即可获取此份独家资料。
01 TCP的11种状态
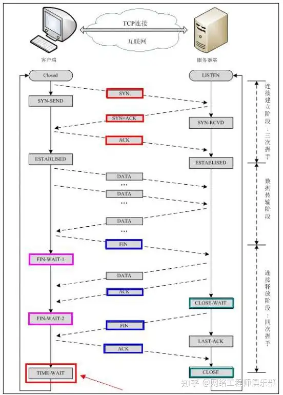
TCP的11种状态分别对应TCP三次握手过程的5种状态和TCP四次挥手断开过程中的6种状态。

02 三次握手
下面分开来详细看,首先是三次握手:

- 首先由client发出请求连接,即SYN=1 ACK=0,TCP规定SYN=1时不能携带数据,但要消耗一个seq,所以声明自己的seq=x
- 然后Server进行回复确认,即SYN=1 ACK=1 seq=y ack=x+1
- 最后Client再进行一次确认,但不用SYN了,即ACK=1 seq=x+1 ack=y+1
03 三次握手的TCP状态
CLOSED:初始状态,表示TCP连接是"关闭着的"或"未打开的"
LISTEN:表示服务器端的某个SOCKET处于监听状态,可以接受客户端的连接
SYN_RCVD:表示服务器接收到了来自客户端请求连接的SYN报文。这个状态是在服务端的,但是它是一个中间状态,很短暂,平常我们用netstat或ss的时候,不太容易看到这种状态,但是遇到SYN flood之类的SYN攻击时,会出现大量的这种状态,即收不到三次握手最后一个客户端发来的ACK,所以一直是这个状态,不会转换到ESTABLISHED
SYN_SENT:这个状态与SYN_RCVD状态相呼应,,它是TCP连接客户端的状态,当客户端SOCKET执行connect()进行连接时,它首先发送SYN报文,然后随机进入到SYN_SENT状态,并等待服务端的SYN和ACK,该状态表示客户端的SYN已发送
ESTABLISHED:表示TCP连接已经成功建立,开始传输数据
以上就是三次握手的五种TCP状态,单从客户端服务端角度来区分的话,CLOSED和ESTABLISHED会在客户端和服务端都出现,而LISTEN和SYN_RCVD通常是出现在服务端,SYN_SENT出现在客户端
但通常在服务器和客户端并不是绝对的,比如Nginx的服务器中,Nginx通常作为web代理服务器,它既是服务端,也是客户端,所以在查询统计TCP状态的时候,最好通过匹配端口来区分是客户端的还是服务端的,来更精确的定位问题
04 四次挥手

05 四次挥手的TCP状态
FIN_WAIT_1:这个状态在实际工作中很少能看到,当客户端想要主动关闭连接时,它会向服务端发送FIN报文,此时TCP状态就进入到FIN_WAIT_1的状态,而当服务端回复ACK,确认关闭后,则客户端进入到FIN_WAIT_2的状态,也就是只有在没有收到服务端ACK的情况下,FIN_WAIT_1状态才能看到,然后长时间收不到ACK,通常会在默认超时时间60s(由内核参数tcp_fin_timeout控制)后,直接进入CLOSED状态
FIN_WAIT_2:这个状态相比较常见,也是需要注意的一个状态,FIN_WAIT_1在接收到服务端ACK之后就进入到FIN_WAIT_2的状态,然后等待服务端发送FIN,所以在收到对端FIN之前,TCP都会处于FIN_WAIT_2的状态,也就是,在主动断开的一端发现大量的FIN_WAIT_2状态时,需要注意,可能时网络不稳定或程序中忘记调用连接关闭,FIN_WAIT_2也有超时时间,也是由内核参数tcp_fin_timeout控制,当FIN_WAIT_2状态超时后,连接直接销毁
CLOSE_WAIT:表示正在等待关闭,该状态只在被动端出现,即当主动断开的一端调用close()后发送FIN报文给被动端,被动段必然会回应一个ACK(这是由TCP协议层决定的),这个时候,TCP连接状态就进入到CLOSE_WAIT
LAST_ACK:当被动关闭的一方在发送FIN报文后,等待对方的ACK报文的时候,就处于LAST_ACK的状态,当收到对方的ACK之后,就进入到CLOSED状态了
TIME_WAIT:该状态是最常见的状态,主动方在收到对方FIN后,就由FIN_WAIT_2状态进入到TIME_WAIT状态
CLOSING:这个状态是一个比较特殊的状态,也比较少见,正常情况下不会出现,但是当双方同时都作为主动的一方,调用close()关闭连接的时候,两边都进入FIN_WAIT_1的状态,此时期望收到的是ACK包,进入FIN_WAIT_2的状态,但是却先收到了对方的FIN包,这个时候,就会进入到CLOSING的状态,然后给对方一个ACK,接收到ACK后直接进入到CLOSED状态
以上就是四次挥手的6种状态,了解了每个状态的详细含义,就可以在性能调优及故障排查中快速定位问题,调整相关参数
整理:老杨丨11年资深网络工程师,更多网工提升干货,请关注公众号:网络工程师俱乐部
资深网络工程师分享TCP协议的11种状态及其在三次握手和四次挥手过程中的表现,帮助理解网络连接的生命周期,提供资源《TCP协议详解及实战解析》。
8万+

被折叠的 条评论
为什么被折叠?



