一、引言:为什么调色“看似简单,实则复杂”
在大多数图像编辑软件中,调色功能往往以滑块形式呈现,用户只需拖动滑杆,就能快速调整曝光、色温、饱和度、对比度等参数。这似乎只是一些简单的数值微调,背后逻辑也无非是对像素值做加减乘除。然而,真正开发一个高质量的调色模块,却远非表面那样轻松。
在实际应用中,调色模块需要同时满足以下几个严苛的目标:
输出图像质量高,不引入瑕疵(如色带、噪声放大);
调色行为可预测,用户操作后应有“直觉的一致性”反馈;
性能高效,适用于大图、RAW 图、批量处理等使用场景。
这些目标往往互相制约。例如,为了避免颜色断层(banding),可能需要引入 LUT 插值或 gamma 空间调整,而这些操作又会增加计算开销,或引发不同色域下的数值偏差。
我在做图像编辑器 Monica(https://github.com/fengzhizi715/Monica) 时,早期的调色模块仅实现了 HSV 调整和简单的对比度控制,虽然逻辑清晰,但在高分辨率图像和连续处理操作中,逐渐暴露出性能瓶颈,且难以精确控制局部区域。仅靠 naive 的像素遍历方式,难以支撑专业用户对质量与效率的双重要求。
二、初始方案回顾:C++ 从 forEach 到并行 + LUT
在 Monica 的调色模块开发初期,使用了最直接的方式实现图像调整逻辑 —— OpenCV 的 Mat::forEach 方法。每一个像素的调色操作(如色温调整、饱和度增强、高光阴影处理等)都以函数形式在 forEach 中完成。这种写法直观易懂,代码结构清晰,尤其适合快速验证算法的正确性。然而,在实际使用中,forEach 带来的性能瓶颈逐渐暴露出来:在面对超分辨率的大图时,即便只是简单的色温微调,依然会带来明显的延迟感。尤其是在桌面端同步预览调色效果时,用户对交互性能的要求远高于移动端,传统逐像素计算方式已无法满足流畅性的基本要求。
为此,我开始对调色流程进行重构:
预计算 LUT 表
使用
cv::LUT替代 forEach 操作引入
cv::parallel_for_加速非线性模块
具体的方案可以看我之前的文章(OpenCV 图像调色优化实录:从 forEach 到并行 + LUT 提速之路)。
三、图像金字塔:高性能调色的关键结构
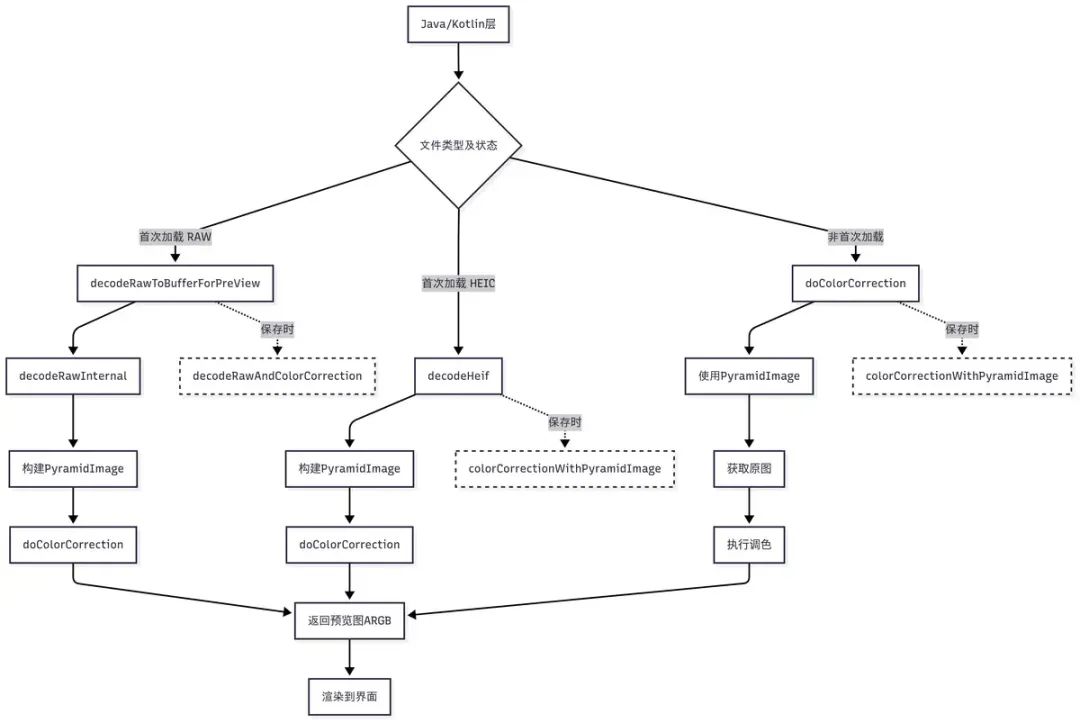
在调色模块开发中,性能与精度始终是一对难以调和的矛盾。特别是当开始支持大尺寸 RAW 与 HEIC 文件时,这个问题更加突出。一个典型的 RAW 文件往往高达 20MB 以上,解码后的分辨率轻松达到 6000×4000 或更高,直接在原始分辨率上做任何图像处理,性能瓶颈随即显现。
3.1 为什么需要图像金字塔?
在实际用户交互中,调色是一种“即时反馈”的过程。用户拖动滑块,希望看到颜色立刻发生变化。在这个过程中,真正要求“精度”的操作只有最终保存输出,而非每一次预览调整。为此,我们引入了图像金字塔(Image Pyramid)机制,将原始大图处理与预览小图展示逻辑有效分离,达到了如下几方面优化目标:
加速预览处理速度 用户拖动滑块调整参数时,只对金字塔中第一级(通常是原图尺寸的 1/2)进行调色与渲染。图像尺寸缩小至原来的 1/2,计算量减少近 4 倍,极大提升了预览响应速度。
保证最终图像精度 当用户点击“保存”时,我们再将调色参数应用到原始图像(图像金字塔中的底层),完成真正意义上的精细调色处理与输出,兼顾交互体验与结果质量。
统一图像处理入口 金字塔结构本质上是对一张图像在不同分辨率下的封装。无论是预览、最终保存,还是导出缩略图,都可以基于 PyramidImage 对象统一处理逻辑,降低模块耦合度。
3.2 图像金字塔结构与实现方式
图像金字塔由若干级别的图像组成,每一级都是上一级的 1/2 尺寸(通过高斯降采样等方式生成)。在 Monica 的实现中,我设计了如下 PyramidImage 类:
#pragma once
#include <opencv2/opencv.hpp>
#include <vector>
#include <memory>
#include <mutex>
#include <future>
#include <atomic>
class PyramidImage {
public:
// 从解码后的图像构造(可用原图或预览图)
explicit PyramidImage(const cv::Mat& image, int levels = 4);
void waitForPyramid() const;
bool isPyramidReady() const;
// 更新原图(如解码完成后替换预览)
void updateImage(const cv::Mat& newImage);
// 获取原图
cv::Mat getOriginal() const;
// 获取指定层级(0 表示原图,levels-1 为最小图)
cv::Mat getLevel(int level) const;
// 获取预览图(默认返回第一层,非最后一层)
cv::Mat getPreview() const;
// 获取 pyramid 层级总数
int getLevelCount() const;
private:
void buildPyramidAsync();
int computeValidLevels(const cv::Mat& image, int maxLevel) const;
cv::Mat downsample(const cv::Mat& input);
cv::Mat originalImage;
std::vector<cv::Mat> pyramid;
int numLevels;
mutablestd::mutex pyramidMutex;
mutablestd::shared_future<void> pyramidReadyFuture;
mutablestd::shared_ptr<std::promise<void>> pyramidReadyPromise;
std::atomic<bool> isBuilding{false};
};
#include "../../include/pyramid/PyramidImage.h"
#include <thread>
#include <algorithm>
#include <iostream> // 可用于调试日志
PyramidImage::PyramidImage(const cv::Mat& image, int levels)
: originalImage(image.clone()), numLevels(std::max(1, levels)) {
buildPyramidAsync();
}
void PyramidImage::updateImage(const cv::Mat& newImage) {
{
std::lock_guard<std::mutex> lock(pyramidMutex);
originalImage = newImage.clone();
}
buildPyramidAsync();
}
void PyramidImage::waitForPyramid() const {
if (pyramidReadyFuture.valid()) {
pyramidReadyFuture.wait();
}
}
bool PyramidImage::isPyramidReady() const {
return pyramidReadyFuture.valid() &&
pyramidReadyFuture.wait_for(std::chrono::seconds(0)) == std::future_status::ready;
}
cv::Mat PyramidImage::getOriginal() const {
std::lock_guard<std::mutex> lock(pyramidMutex);
return originalImage.clone();
}
cv::Mat PyramidImage::getLevel(int level) const {
waitForPyramid();

最低0.47元/天 解锁文章
9万+

被折叠的 条评论
为什么被折叠?



