
一、读完本文,您可获得:
1.精准的CGH40010F内部漏极输出寄生网络
2.基于CGH40010F的PA Class F性能分析
二、背景
CGH40010F是MACOM(原Wolfspeed)公司生产的一款高性能氮化镓高电子迁移率晶体管GaN HEMT,专为射频和微波功率放大应用设计。目前CGH40010F在工业界和学术界被广泛应用于各种类型、架构的功率放大器设计。
精准的GaN HEMT功率管的内部漏极输出寄生网络在宽带功放设计、开关类(E/F/F-1/J/Continuous)极其重要。在功率放大器设计过程中通过去嵌掉该网络,工程师可以深入到GaN HEMT intrinsic current source本征电流源平面来精准进行各种功放类别和架构的设计。

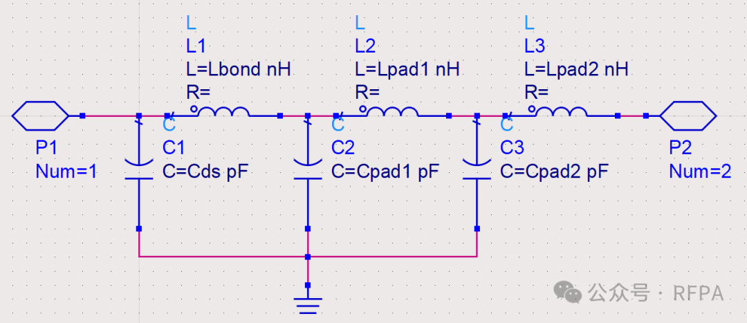
1.目前通用寄生网络模型
学术界和网络上流传的一般使用的是一个通用的网络,见下图,其中Cds=1.22pF,Lbond=0.55nH,Lpad1=0.1nH,Lpad2=0.1nH,Cpad1=0.25pF,Cpad1=0.25pF。我们首先使用传统网络对CGH40010F进行去嵌,将管子节点去嵌回本征电流源平面,再进行Loadpull测试来验证该去嵌网络的准确性。


让PA工作在3.5GHz, CLass F模式, 根据理论,本征电流源处的电压应该是方波,电流是正弦波,此外最佳功率、效率对应的基波阻抗应该位于实轴。
通过上图可以看出,
a.电压波形(不带直流分量)。当功放开始出现非线性时,电压波形并不呈现出比较好的方波形态
b.最佳功率、效率对应的基波阻抗也就是功率等高圆和效率等高圆的圆心应该落在实轴。但是使用该网络得到的圆心略偏一些,在实轴以下偏容性。
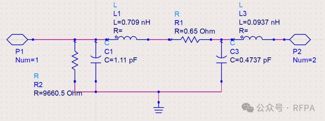
2.本文提出的精准漏极寄生网络
如下图所示,同样这里我们使用下图网络对CGH40010F进行去嵌,将管子节点去嵌回本征电流源平面,再进行Loadpull测试来验证该去嵌网络的准确性。

同样让PA工作在3.5GHz,CLass F模式, 得到的结果如下图所示,对比结果很明显,使用本文推荐的网络在本征电流源处得到的结果如下图:
a.电压(不带直流分量)方波的波形更标准
b.最大功率和效率圆的圆心均均匀处于实轴上
这样验证了本文提出的漏极寄生网络的准确性。

三、CGH40010F Class F性能总结
Max Pout: 42dBm@3dB Compression
Max PAE: 65%@3dB Compression
Small Signal Gain:~16dB
以上数值比较接近CGH40010F 官方Datasheet给出的参数,不过官方给的性能一般是未调谐谐波的典型值,在实际设计时,能够得到的单频点性能肯定要优于官方DataSheet提供的值。
如果读者对该寄生网络建模过程感兴趣,后面会考虑单独出一篇文章。

262

被折叠的 条评论
为什么被折叠?



