导读
东南亚作为全球经济快速发展的区域之一,人工智能行业也展现出蓬勃的发展势头。东南亚各国在政治、文化、法律制度等方面具有鲜明的区域特性,因此,在生成式人工智能的应用和发展过程中,合规问题显得尤为重要。不同国家的法律框架、AI合规相关的法规、伦理标准以及政府监管政策等方面都需要特别关注和遵守,以确保技术创新与法律规范的有机结合。
东南亚地区经济快速发展,各国在科技创新方面也展现出巨大的潜力。然而,由于各国在政治、经济和文化上的差异,生成式AI 的法律监管和合规要求也各不相同。这使得东南亚的AI行业在合规方面面临独特的挑战和要求。
本文是继美洲合规系列,针对出海东南亚的六个热门国家——新加坡、越南、泰国、马来西亚、印度尼西亚以及菲律宾,围绕内容合规重点以及相关监管政策进行介绍与解读,为企业出海东南亚时提供必要的合规参考。
据统计,东南亚6.75亿人口的互联网渗透率已达75%。《2024年东南亚数字经济报告》预测,到2030年,东南亚地区数字经济规模将攀升至2万亿美元,其中AI市场规模有望突破5800亿美元。与此同时,东南亚国家积极向外资企业释放政策红利,在税收减免、财政补贴、投资准入及数据治理便利化等领域提供有力支持。
报告同时显示,2020至2024年,东南亚人工智能相关搜索量增长11倍。其中新加坡、菲律宾、马来西亚更跻身全球AI搜索量前十国家,这一数据进一步印证东南亚在人工智能领域的领先地位,使其成为企业出海的优选市场。

来源:《2024年东南亚数字经济报告》
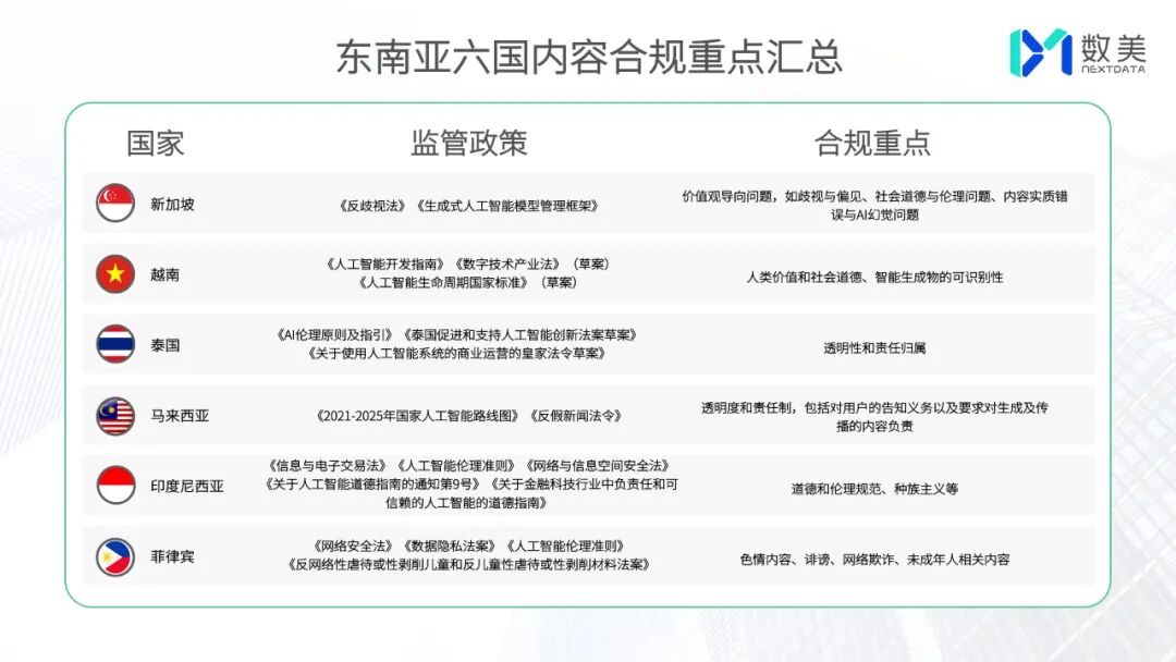
文化多元复杂的东南亚地区,在内容审查上有哪些重点关注的领域?企业出海东南亚又有哪些必须注意的内容红线?以下将针对新加坡、越南、泰国、马来西亚、印度尼西亚以及菲律宾六国内容合规要点进行解读。

新加坡
1. AI发展及相关监管政策
新加坡在其国家人工智能战略(NAIS)中宣布了一个宏伟的目标 ,就是要走在开发和部署具有可扩展性和影响力的人工智能解决方案的前沿,成为全球人工智能解决方案的开发、测试、部署和扩展的中心。该战略提出了五个“生态系统促进因素”,旨在推动人工智能的应用,其中一个就是为人工智能创造一个“进步和可信”的环境,即在创新和社会风险之间找到平衡点的环境。为了建立这样一个“进步和可信”的环境,新加坡目前对人工智能的监管采用了一种较为宽松和自主的方式。
2019年1月,新加坡个人数据保护委员会发布了亚洲首个《人工智能治理模型框架》,并于2020年对其进行了更新,框架奠定了“透明性”“以人为中心”两项基本治理原则,形成了新加坡人工智能治理框架的雏形。面对生成式人工智能放大传统风险和激发新兴风险的问题,新加坡政府认为有必要更新早期的模型治理框架,以全面解决新出现的问题。因此,2023年6月,新加坡通讯与信息部下的资讯通信媒体发展管理局(IMDA)与多家全球领先科技企业发起建立“AI Verify”基金会,专门推进AI治理研究与工具开发工作。2024年1月,基金会在讨论文件《生成式人工智能:对信任和治理的影响》的基础上,整合多方反馈意见,发布《生成式人工智能治理的模型框架草案》,并于5月正式发布《生成式人工智能治理模型框架》,细化9个治理维度内容,以期打造更可信的人工智能环境,为全球人工智能治理提供参考。

图源:新加坡《生成式人工智能治理模型框架》
①企业自我监管
依据《生成式人工智能模型管理框架》,企业在开发和应用生成式人工智能技术时,需建立全面的内容管理和审核体系。
②政府监管与执法
新加坡政府相关部门依据《人工智能治理模型框架》和《组织实施和自我评估指南》等文件,积极履行监管职责,建立起全方位、多层次的监管体系。政府部门制定了详细的生成式人工智能产品和服务的审核标准与流程,要求企业在产品上市前提交内容审核报告、风险评估报告和合规承诺书等材料。同时,政府定期组织专业人员对市场上的生成式人工智能应用进行抽查和评估,重点检查内容的合法性、公正性、道德性以及准确性,及时发现并处理存在内容实质错误与AI幻觉问题的产品和服务。
2. 其他互联网监管政策
新加坡的互联网立法体系建制起步较早,是世界上较早通过立法规范互联网使用的国家之一。在AI监管体系之前,新加坡已经制定了相当完善的互联网监管法规体系,并取得了良好的执行效果。现行的适用于管制互联网内容的法规包括:《互联网操作规则》、《防止网络假信息和网络操纵法案》、《维护宗教融合法》、《行业内容操作准则》等。
(1)《互联网运行准则》
《互联网运行准则》是新加坡管制互联网内容最主要的法律,其规定网络上禁止出现与公共利益、公共道德、公共秩序、公共安全、国家和谐相违背以及任何违反现行新加坡法律的内容。
除了以上绝对禁止的内容以外,如果含有某些因素,该内容也有可能被判定为违规内容:
1)以故意挑逗的方式展示裸体或性器官;
2)性暴力或强迫/非自愿性行为、16岁以下未成年性行为;
3)鼓励同性恋,描绘或鼓励乱伦、恋童癖、恋兽癖、恋尸癖等;
4)大肆渲染极端暴力、残酷暴行;
5)在种族和宗教之间制造仇恨。
值得注意的是,为了减轻互联网内容提供商的内容审核负担,《准则》也规定了一些豁免情况:
1)对基于网络服务而建立的私人讨论区(如聊天室),只要保证不设定“禁止内容”范围内的话题,即可免责;
2)对基于网络服务而建立的公共展示区(如BBS系统),只要在日常编辑、检查的过程中关闭了含有“禁止内容”的链接,即可免责;
3)网络内容提供商必须按照MDA的要求,关闭含有“禁止内容”的网页。
(2)《防止网络虚假信息和网络操纵法案》
新加坡在2019年通过了《防止网络虚假信息和网络操纵法案》,其核心目的在于“防止虚假谎言在新加坡的传播与交流,禁止资助、推广和支持虚假谎言的在线传播渠道,监测、控制和防止虚假账户和自动程序的滥用,监管具有政治目的的付费内容,突出可靠的信息来源。”
该法案也延续了新加坡政府一向的监管思路,重点管控两类特殊内容,一类是可能影响选举、有特殊政治目的的内容,另一类则是危害国家安全、种族宗教和谐的内容。
(2)《维护宗教融合法》
新加坡是一个多种族、多宗教信仰的国家,种族宗教和谐对新加坡的社会稳定而言至关重要。1990年制定并实施至今的《维护宗教融合法》是新加坡最主要的宗教管理法律,它明确了新加坡的多元宗教政策,通过立法维持宗教和谐。
《维护宗教融合法》规定,禁止个人煽动不同宗教团体之间的敌意、仇恨,不得侮辱宗教或伤害他人的宗教情感。2019年,新加坡政府还推出了修正案,将网络空间也纳入宗教言论的管理范围。
(3)《刑法》——“种族和谐”
新加坡是一个多种族的国家,华人占74%左右,其余为马来人、印度人和其他种族。新加坡独立至今共发生两次大规模种族暴动,对于种族冲突、歧视问题尤其敏感,1997年开始更是将7月21日定为“种族和谐日”。
新加坡将维护宗教和谐写入了刑法,严厉打击煽动种族仇恨的行为。刑法规定,禁止故意伤害他人的种族情感、煽动种族仇恨、破坏种族和谐和社会安宁。
4.《远程赌博法》
随着网络赌博逐渐兴起,为防止网络赌博成为非法活动的资金渠道,新加坡开始对网络赌博进行管控。2014年,新加坡颁布了《远程赌博法》,其第8条规定,“禁止任何形式的以互联网、无线电、电话或者可以与之通信的电子设备所进行的在线赌博,如果违反此法律,将面临被判入狱6个月或罚款5000美元。”

越南
1. AI发展及相关监管政策
越南于2021年1月发布《越南至2030年人工智能研究、发展与应用国家战略》,提出到2030年将越南打造为东盟领先的人工智能创新中心,并推出了《数字技术产业法(草案)》《个人数据保护法(草案)》《关于加强半导体芯片、人工智能和云计算领域高素质人力资源培训政府令》等一揽子政策,为AI发展明确了路径。
2024年7月2日,越南发布了《数字技术产业法》(征求意见稿), 越南国会于2025年6月14日通过了《数字技术产业法》,将于2026年1月1日正式生效。该法涵盖了数字技术产业活动、数字技术产品和服务在内的数字技术产业。《数字技术产业法》(征求意见稿)中,越南第一次在法律法规中 以专章方式明确了人工智能发展的合规框架。 而数字技术产品和服务包括信息技术产品和新技术产品, 但不限于人工智能、大数据、 云计算、 物联网、区块链、虚拟现实/增强现实, 以数字化现实、收集 、存储、传 输 、处理信息和数字数据。
越南虽然目前尚未发现具体的监管案例,但从上述法律法规和指导方针中可以看出越南政府对于人工智能产品内容安全的高度关注。越南政府希望通过建立相应的监管框架来确保人工智能技术的健康发展,并平衡商业利益与消费者权益。
2. 其他互联网监管政策
近年来,从行政法令到法律再到行为守则,越南的互联网内容监管法律法规不断完善,但就违规内容来说并没有太大的变化,反政府内容一直是越南内容审查的重中之重。
(1) 刑法“反国家宣传罪”
在越南,批评政府及领导人的言论是被严令禁止的。
越南刑法第117条规定,禁止“制作、储存、散发、宣传含有煽动宣传反对越南社会主义共和国内容的信息和资料”,这一条也被称为“反国家宣传罪”。违者将面临5至20年的有期徒刑,实施未遂也会被处以1至5年的监禁处罚。
越南刑法第331条规定,禁止“滥用民主自由权侵犯国家利益和组织、个人的合法权益”。
这两条法律经常被用于起诉在社交媒体上发表反政府言论的个人。2020年6月,河内市公安局对涉嫌煽动反对国家罪的两名被告人进行起诉。据越通社报道,两名被告在社交网络上直播,造谣、诽谤政府和越南共产党。此外,他们还两次焚毁国旗,焚毁党旗,并使用剪刀剪裁并焚烧胡志明主席的图片等。
(2) 72号法令
2013年起施行的72号法令是越南监管互联网服务的主要立法文件,对从事社交网络与网络游戏的企业来说尤为重要,监管机构多引用72号令要求平台配合删除违规内容。72号令规定禁止以下行为:
任何利用互联网信息、互联网使用权和网上信息等进行破坏越南政府,危害越南国家安全、社会秩序,破坏民族大团结,鼓励发动战争与恐怖主义行动,煽动民族仇恨、引发民族或宗教矛盾,宣传激发暴力行为,散布淫秽、色情、犯罪、社会丑恶现象,传播迷信、破坏社会美德,泄露国家机密,散布谣言,损害组织信誉及个人荣誉与品德,广告宣传违法商品,散布被禁止的文学艺术作品,冒充组织或个人散布谎言信息,侵害组织和个人合法权益等行为。
除了规定禁止内容,72号令还将网络用户在社交网站、微博以及博客页面上能够发布的内容限定在“个人信息”上,并且要求在越南营运的外国互联网公司将服务器部署在越南境内。
2021年,72号令进行了新一轮修订,对网络游戏、直播等事项进行了更新。截至目前,修正案尚在审议中。
(3)《网络安全法》
2018年6月,越南在十四届国会第五次会议上以86%的高票通过《网络安全法》,并于2019年1月1日起正式实施。该法以国家安全与网络安全为出发点,加强了政府对互联网服务提供商多项运营环节的控制。
首先,《网络安全法》对网络上的违规内容作出详细规定,禁止以下行为:
-
使用网络空间从事煽动颠覆国家政权、欺骗、煽动分裂越南社会主义共和国。
-
歪曲历史、否认革命成就、破坏国家统一、宗教歧视、种族歧视、区别对待。
-
编造、传播虚假信息扰乱经济秩序和社会秩序。
-
卖淫、社会弊端、贩卖人口;淫秽色情信息等。
-
促使他人去实施犯罪活动。
-
从事网络攻击、网络恐怖袭击、网络间谍、网络犯罪活动等。
-
利用保护网络安全活动以侵犯国家主权、利益、扰乱国家安全和社会治安秩序,侵害组织和个人的合法权益或以获得利益。
根据该法,互联网服务提供商有义务配合监管部门调查请求,应在收到通知24小时内撤下平台上的违禁内容。
其次,《网络安全法》也赋予越南政府对企业及用户数据更大的管辖权,其规定在越南境内提供互联网相关服务的国内外企业,需将用户信息数据存储库设在越南境内,相关外国企业需在越南设立办事处。在越南境内提供互联网相关服务的国内外企业需验证用户注册信息,并应公安部门调查要求提供相关信息。
《网络安全法》还对国家关键信息系统、网络攻击、儿童保护等议题进行了细致规定。
(4)《社交媒体行为守则》
2021年6月,越南信息和通信部发布《社交媒体行为守则》,鼓励个人和组织分享官方或有可靠来源的信息;弘扬符合越南民族道德、文化和传统价值观的行为。
《社交网络行为规范》要求组织和个人不使用煽动仇恨、鼓吹暴力、性别或宗教歧视的言论;不发布违法内容、侵犯他人名誉和人格尊严的信息;不使用违反优良风俗习惯的语言或散布虚假信息、歪曲事实的新闻;不发布影响社会治安秩序的违法广告和经营等。
但目前尚不清楚这套社媒行为守则具有多大的法律约束力或将如何具体执行。
(5) 《个人数据保护法》
2024年2月,越南公共安全部(MPS)启动《个人数据保护法》(PDP法)制定工作,旨在强化国内数据隐私监管,并推动数字化转型。2025年6月26日,越南国会正式通过该法,取代此前作为临时依据的第13/2023/ND-CP号法令。新法适用于在越南境内处理个人数据的实体,以及处理越南居民数据的境外机构,无论数据处理行为发生地是否在越南。

泰国
1. AI发展及相关监管政策
泰国政府于2025年成立国家人工智能委员会,计划两年内投资154亿美元用于人工智能基础设施建设,并设立9个人工智能卓越中心。数字经济与社会部数据显示,泰国已投入超60亿泰铢用于人工智能专项人才培养,并建立ThaiLLM(泰语开源人工智能基础设施)等国家级项目
泰国目前暂无AI和机器学习专项法律,但有意进行监管,据泰国媒体报道泰国近期公布该国首部人工智能法案并公开征求公众意见,目标是建立更清晰透明的法律框架应对高风险人工智能应用程序。
泰国政府在制定相关法律法规和指导方针时,特别强调了生成式人工智能产品的内容安全问题。具体来说:
《AI伦理原则及指引》将透明性和责任作为AI伦理原则之一 ,要求人工智能的研究、设计、开发、服务和应用应该保持透明,能够解释和预测,包括可以追溯各种活动 。《关于使用人工智能系统的商业运营的皇家法令草案》提出,高风险的人工智能系统服务的服务开发者除履行登 记要求外 ,还有责任确保其系统在整个服务期间内具备且遵守适当的风险管理措施,并向公众发布相关信息 。《泰国促进和支持人工智能创新法案草案》 以及两项子法规草案征求公众意见, 旨在通过提供人工智能监管沙箱 、要求部分最低限度的内容需要向公众披露 ,以确保透明度并防止不公平的歧视性合同条款 ,促进人工智能的发展。
2. 其他互联网监管政策
立法与行政法令是泰国政府最主要的两种互联网监管手段。立法虽然时有更新,但相对来说较为固定,在执法中最常援引的当属刑法“冒犯君主罪”、《计算机犯罪法》以及赌博法。行政法令则是监管部门在日常执法中针对某一突出网络现象、问题而制定的应急解决方案,较多针对社交平台、网站上的社会、政治、历史、文化话题。行政法令的出台往往有着较大的不确定性,往往随着某一社会特点话题而来,以平台撤下内容而终。下面我们将主要介绍泰国的互联网监管立法。
(1)泰国刑法112条“冒犯君主罪”
在泰国,冒犯王室是一项严重的罪行。泰国刑法第112条规定,任何人诽谤、侮辱或威胁国王、王后、王储或摄政王,最高可被判处15年徒刑。
除了逮捕发表冒犯君主言论的人,社交媒体平台也因其强大的传播能力成为泰国监管机构的重点关注对象。
-
2020年,泰国政府向Facebook发出警告,扬言要对其采取法律行动,原因是Facebook没有撤下被认为是诽谤君主制的内容。
-
因传播侮辱国王的视频,泰国曾多次关闭视频网站YouTube。

NBTC要求Facebook删除皇室不雅视频
来源:Now News
(2)《计算机犯罪法》
2006年,泰国军方趁总理他信出国访问之际发起政变,全面接管国家政权。此后,他信的支持者及反军政府势力频繁借助互联网和广播发表批评言论、开展宣传以及组织示威活动。为巩固政权,军政府在2007年快速通过了《计算机犯罪法》以管控网络反动言论。
自法案实施以来,泰国当局已频繁援引相关条款开展逮捕行动、封禁违法网页。据路透社报道,在2007至2009年间,泰国当局屏蔽了将近2万个被认为有辱国王尊严的网页。其中引用最多的为第14、15以及16条。
-
《计算机犯罪法》第14条规定,在网络上传播歪曲或虚假信息损害公共利益,传播虚假信息损害国家安全、公众安全、经济安全、公共基础设施,传播淫秽、危害国家安全、暴恐内容,均为违法行为,最高可判处五年有期徒刑,或最高10万铢罚款,或两者并罚。
-
第15条规定,供应商如被发现故意为这类违法行为提供支持,也将面临同样的刑事处罚。
-
第16条规定,在网络上传播、修改、编辑他人肖像并对他人造成损失的,最高可面临三年有期徒刑或20万铢罚款。
(3) 《1935赌博法》
泰国是一个全面禁赌的国家,禁止赌博的力度堪称位居全球前列。泰国《1935赌博法》规定,除国家发行的彩票和赛马以外,禁止其他一切形式的赌博活动,就连在公共场所玩扑克牌都可能被警察抓起来。
近年来泰国也开始倡导赌博合法化,但前总理佩通坦宣布赌博合法化仅仅过去半年时间,新任总理阿努廷立刻就给推翻了。
(4) 数据安全与隐私保护立法
泰国的数据安全与隐私保护立法还处于初始阶段。2019年,泰国通过了《个人数据保护法》,这也是泰国国内管辖数据保护的统一法案。虽然《个人数据保护法》早已通过,但由于多方原因,法案要到2022年6月才会被全面执行。就个人数据保护而言,《个人数据保护法》提出了多项原则,但具体措施则有待进一步规定。
2019年泰国政府还通过了《网络安全法》以预防应对网络威胁。

马来西亚
1. AI发展及相关监管政策
2024年12月,马来西亚成立国家人工智能政策法规办公室,负责制定人工智能相关的法律法规,并评估技术安全性和可靠性。该办公室还承担教育发展计划制定,以培养人工智能领域专业人才。
同时,马来西亚政府高度重视生成式人工智能产品的内容安全问题,并通过一系列法律法规来确保内容的安全性和合规性。目前,虽然马来西亚尚未出台专门针对人工智能治理的立法,但已有的数据保护法律和其他相关政策为人工智能的内容安全提供了基础框架。
《2021-2025年国家人工智能路线图》明确了负责任AI的七项原则,其中包括透明性、公平性、可靠性和控制、隐私和安全等,这些都是内容安全的重要组成部分。路线图强调了人工智能系统必须遵守数据收集、使用和存储的隐私法律,以确保个人数据得到妥善保护。这有助于确保生成式人工智能产品在内容生成过程中遵守隐私保护的要求。科技创新部(MOSTI) 正在制定的人工智能法案预计将解决与人工智能相关的透明度和问责制等问题,进一步加强对内容安全的监管。
2018年通过的《反假新闻法令》规定,制造、发布或传播虚假新闻是违法行为。生成式人工智能产品在内容生成和传播过程中,应避免制造和传播虚假信息,以免触犯该法。马来西亚政府在制定相关法律法规时,强调了透明度和责任制,要求生成式人工智能产品开发者和运营者必须公开其系统的运作和数据处理机制,并对其生成的内容负责。
包括:
①告知义务
人工智能系统在与用户互动时,必须明确告知用户他们正在与人工智能系统互动,确保用户知情权。当使用人工智能系统生成或修改图像、声音或视频时,可能导致误认为是真实或原物的,开发者有义务向公众披露这些内容是人工合成或被修改过的。
② 内容责任
生成式人工智能产品开发者需对其生成和传播的内容负责,确保内容不包含虚假信息、不侵犯他人隐私、不具煽动性或威胁性。
2. 其他互联网监管政策
目前,马来西亚已有多部法律法规将互联网监管纳入其中。
(1)《1998通信与多媒体法令》
《1998通信与多媒体法令》CMC是马来西亚最重要的互联网内容监管法律,它整合了原有的《1950年电讯法令》、《1985年电讯服务法令》及《1988年广播法令》,被誉为马来西亚在信息技术立法工作方面最全面的一部,从经济、技术、社会三方面对网络设备、网络服务、应用程序服务和内容应用程序服务提供商的活动作了调整。
具体到互联网内容监管上,CMA主要通过设立执照门槛以及内容限制两种手段来对互联网内容进行限制。
在执照发放方面,《1998年通讯与多媒体法令》第126条款规定,任何人未取得执照,皆不得从事、拥有或提供网络设备、提供网络服务、或提供应用服务等行为。假使获得执照,业者必须遵守执照上订明之条件 (第127条款)。
CMA禁止未取得执照提供内容应用服务,网络设备服务提供者、网络服务者或应用服务者、内容应用服务提供者若取得之执照为类别执照,须先向MCMC注册即可营业。
在内容监管上,CMA最著名的211条款规定,“禁止令人反感的内容”,内容应用服务提供者及其他使用内容应用服务的人不能提供有伤风化的、猥亵的、不正确的、危险的内容,或是具有攻击性意图造成使任何人困扰、咒骂、威胁或骚扰等。触犯上述条款的最高刑罚为罚款五万令吉或监禁一年,或两者兼施;若在定罪后还继续犯行,可以每日一千令吉的罚款处罚之。
另一用来检举网民的条款是第233条款的“不当使用网络设备或网络服务”,规定禁止使用网络设备或网络服务来传播不良内容。第233(3)条款阐明,触犯此罪行者,最高刑罚为罚款五万令吉或监禁一年,或两者兼施;若在定罪后还继续犯行,可以每日一千令吉的罚款处罚之。
除了CMA这部专门针对互联网领域的法律,任何马来西亚线下被视为违法的行为,在线上仍然适用。
(2)《1948年煽动叛乱法》
《1948年煽动叛乱法》将针对政府、王室、宗教、种族具有“煽动性倾向”的言论定为犯罪,包括“煽动仇恨或蔑视或激起对政府的不满或引起”不同种族之间的恶意和敌对情绪”的言论。被裁定犯有煽动罪的人可能会判刑入狱三年,或五千令吉罚款,或两者并罚。自2013年以来,至少有14人因“煽动叛乱罪”被起诉,其中多为政治家、活动人士、记者。
由于《1948年煽动叛乱法》对于“煽动叛乱”的定义过于宽泛,会随执政当局的标准而变化,政府可轻易滥用该法来打压异议人士,因此近年来也受到马来西亚国内外的抵制。
(3)《1953住家公开赌博法》
伊斯兰教为马来西亚的联邦官方宗教,全国有超过60%的人口信奉伊斯兰教。根据《马来西亚联邦宪法》规定,马来西亚法律制度实行双司法系统制度,即适用于全国范围的英美法系(普通法)和仅适用于穆斯林生活事务的伊斯兰教法并行。在这两种法律体系中,赌博都是被严格禁止的。

来源:网络
《1953住家公开赌博法》(Common Gaming Houses Act 1953,CGHA)是政府打击赌博犯罪的主要依据。
马来西亚皇家警察是负责打击赌博犯罪的主要执法力量。为遏制赌博犯罪蔓延,马来西亚皇家警察会与MCMC合作查处赌博网站。警方将疑似涉赌网站名单提交至MCMC,MCMC在对有关网站进行审核后,对确属违法的涉赌网站域名进行封锁。
(4)《刑法》禁止同性恋
作为一个以穆斯林居多的国家,受伊斯兰教的影响,马来西亚的联邦法律与宗教法律均不认可同性恋权利。
《马来西亚刑法》第377A条文中禁止违反自然性行为,第377B条文则列明男性违反者将会被处以二至二十年徒刑和鞭刑。伊斯兰教法由各州伊斯兰宗教局负责执法,马来西亚13个州的伊斯兰教法全都禁止穆斯林“男性”扮成“女性”。因此,涉及LGBT+话题的网站也是MCMC的封禁目标之一。
(5)《2010个人数据保护法案》
马来西亚在2010年颁布了《个人数据保护法》,该部法律主要规制在商业行为中个人数据的收集和使用行为,并确立了个人数据保护的一般原则。
为了应对数据泄露和网络攻击频发的现状,2024年马来西亚实施了《2024年个人数据保护(修订)法案》。该法案引入了一系列重大变革,对马来西亚的企业提出了更为严格的合规要求。其中一项显著的改变是要求企业任命数据保护官(DPO),以监督数据保护策略并确保法规的遵守。此外,数据处理者的责任得以明确,跨境数据传输规则也进行了修订,增加了强制性的数据泄露通知制度,而对于违规行为的惩罚也加重了。
对于出海企业来说,PDPA的数据跨境传输规定需要注意。PDPA第129条规定,禁止将马来西亚境内存储的个人数据传输至境外。不过,在特定情况下,企业仍可将数据传输至海外,如征得用户同意、取得政府部门批准等。

印度尼西亚
1. AI发展及相关监管政策
印尼政府对人工智能的顶层设计呈现出鲜明的"国家能力主导"特征。2025年8月发布的《国家人工智能战略》(STRANAS KA)并非简单的技术路线图,而是与"2045黄金印尼"国家愿景深度绑定的发展纲领。该战略将AI定位为实现经济跨越式发展的核心杠杆,设定了三阶段发展路径:2020-2024年建立制度基础,2025-2035年推动广泛应用,2035-2045年实现全面集成。这种长周期、分阶段的规划思路,反映出印尼政府避免技术冒进、注重实效的务实态度。
政策架构的四大支柱构成了印尼AI生态的基石。在伦理治理方面,通信与信息技术部(KOMINFO)发布的《AI伦理通函》(9/2023)确立了九大原则,强调包容性、人本性和透明度,要求高风险AI模型必须提供印尼语可解释性文档。
不过目前,印尼仍然缺乏针对公共和私营部门开发和使用人工智能的明确监管框架。印尼仍然依赖现有立法来解决与新兴人工智能模型的开发和使用相关的问题。
2. 其他互联网监管政策
(1)《反色情法》
2008年,印尼通过了《反色情法》(Anti-Pornography Law),这一法案一直以来受到较大争议,但获得很多伊斯兰教徒的支持。《反色情法》禁止公民生产、制作、复制、分发、广播、进口、出口、提供、买卖、租借色情内容。生产、制作、复制、分发、广播淫秽内容的最高可判处12年有期徒刑,最高可处罚款66万美元;下载淫秽作品的最高会被判处4年有期徒刑,22万美元罚金。

来源:Reuters
《反色情法》将含有性行为、性暴力、性器官、裸体的敏感内容都归为“pornography”,但对尺度的把握并没有明确定义。考虑到印尼将近87%的人口为穆斯林,印尼政府对色情内容的管控可能会更为严格。
(2)《部颁条例5》
2020年11月,印度尼西亚开始施行《部颁条例5》,进一步加强政府对网络内容与用户数据的控制。
MR5的监管对象涵盖很广,包括社交媒体及其他类型的内容分享平台、网络购物、搜索引擎、金融服务、数据处理服务、即时讯息、视频、游戏等。
MR5要求私人电子系统运营商应向有关部门提交注册信息,取得牌照后方能在印尼开展业务,并要求企业在印尼当地派驻主管人员。运营商还应向监管机构提供系统数据接口,以供监管机构可以开展监控等执法行动。如果企业拒绝提供接口,将会面临警告、暂时封禁、完全封禁、撤销牌照等处罚。
MR5第13条要求运营商撤销其平台上的违禁信息或违禁文件。此处的违禁信息泛指违反印度尼西亚法律法规的任何规定,或会带来“社区焦虑”、“扰乱公共秩序”的信息或内容。运营商应确保他们的平台、服务、网站不会被用于助长违法信息的传播。这一条款要求运营商开展审核工作,对平台内容进行过滤。
(3)《个人数据保护法》
2022年10月17日,《印度尼西亚个人数据保护法》(以下简称《个人数据保护法》)正式生效,该法关于个人数据跨境传输的规定与印度尼西亚其他相关法律共同构成了印度尼西亚个人数据跨境传输规则。
根据PDP法的规定,个人数据被定义为通过电子或非电子手段,直接或间接与特定个人相关的信息。印尼法律明确界定了个人数据的定义,并为数据主体赋予了多项权利,如知情权、更正权、访问权等。这还包括反对基于完全自动化的决策和数据可移植的权利。

菲律宾
1. AI发展及相关监管政策
菲律宾已经认识到人工智能的潜力及其在推动经济增长和创新方面的重要性,政府 、私营部门和学术机构正在努力推动人工智能的研究、开发 和应用。 根据Statista的预测,菲律宾的AI市场在2025年将达到10.25亿美元,预计到2030年将达到34.87亿美元,年均增长率约28%。
菲律宾目前还没有人工智能的强制性标准或国家标准,也没有专门针对人工智能的法律法规。菲律宾正在寻求通过立法,成立“ 人工智能发展 管理局 ”,负责制定国家AI战略和框架, 指导企业在菲律宾开发和部署 AI技术 。
2021 年发布《国家 AI 战略路线图》(NAISR),2024 年更新纳入生成式 AI 创新,但缺乏配套法律支撑。《菲律宾发展计划(2023-2028)》将 AI 列为核心增长引擎,强调人才培训与基础设施投入。
2. 其他互联网监管政策
菲律宾在互联网内容监管上还处于早期阶段,相关法律法规仍不完善。任何刑法所规定的线下违法行为,在网络上仍然受法律监管。
(1) 《反儿童色情法》
在联合国儿童基金会及其他组织的呼吁下,2009年菲律宾政府通过了《反儿童色情法》,儿童性虐待在菲律宾第一次被定为违法犯罪行为。《反儿童色情法》规定,任何形式的网络儿童性剥削均为违法行为。ISP以及互联网内容平台应在发现儿童性剥削材料的七天内通知菲律宾国家警察及国家调查局,且有义务积极配合相关监管部门的调查请求。ISP还应配有相应的技术手段,以确保可对儿童性剥削内容进行封禁或过滤,违反可面临200-300万比索罚款。
(2)《网络犯罪预防法》
2012年通过的《网络犯罪预防法》是菲律宾最主要的互联网内容监管法律,其第4(c)节规定,网络性行为、儿童色情、违规商业传媒、诽谤均为违法行为,违者将面临监禁或最高25万比索罚款。 《网络犯罪预防法》规范的是个人层面上的网络违法行为,平台责任尚未被纳入管辖。
(3)《反恐怖主义法》
菲律宾深受恐怖主义侵害。2020年,杜特尔特总统签署颁布《反恐怖主义法》,以强化打击恐怖主义力度。相比之前的《人类安全法》,新反恐法拓宽了“恐怖主义”的定义边界,处罚措施也更为严厉。 该法规定,除实施恐怖主义行为属违法之外,任何提议、煽动、密谋及参与恐怖主义计划、训练、准备和宣传工作,以及向恐怖分子提供物质支持或协助招募恐怖组织成员也属违法行为。 《反恐怖主义法》并未将平台的审核义务纳入其中,但也有消息显示,菲军方在未来有可能将社交媒体纳入反恐范围。
AI监管要点提炼:

本文政策解读仅供参考,所有信息均来自公开信息。
以下为参考信息部分示例:
https://sxszzy.shanxify.gov.cn/article/detail/2024/06/id/7995459.shtml
https://baijiahao.baidu.com/s?id=1818201828898628225&wfr=spider&for=pc
垦丁律师事务所《生成式人工智能海外合规白皮书-东南亚篇》
https://th.mofcom.gov.cn/zcfg/qtfg/art/2025/art_b54d92ecfb3640399454a0d7083cd034.html
http://www.cac.gov.cn/2019-11/22/c_1575956633135146.htm;
https://www.reuters.com/article/us-thailand-fakenews-idUSKBN1XB48O
"Royal Thai Police", Thailand: Nation, Religion, King, https://www.nationreligionking.com/
Model-AI-Governance-Framework-for-Generative-AI-May-2024-1-1.pdf
https://vietanlaw.com/decree-13-2023-nd-cp-on-protection-of-personal-data/
……
529

被折叠的 条评论
为什么被折叠?



