

task5
Info.hpp
#include<iostream>
#include<string>
using namespace std;
class Info{
public:
Info(string name = "",string con = "",string ci = "",int nu = 0):nickname{name},contact{con},city{ci},n{nu}{}
~Info() = default;
void print()
{
cout << "称呼: "<< nickname << endl;
cout << "联系方式:" << contact << endl;
cout << "所在城市:" << city << endl;
cout << "预订人数:" << n << endl;
}
private:
string nickname;
string contact;
string city;
int n;
};
task5.cpp
#include"Info.hpp"
#include<iostream>
#include<string>
#include<vector>
using namespace std;
int main()
{
const int capacity = 100;
int Number = 100,count = 0;
vector<Info> audience_info_list;
cout << "录入信息" << endl;
cout << endl;
cout << "称呼/昵称,联系方式(邮箱/手机号),所在城市,预定参加人数" << endl;
string s1,s2,s3,s4;
int n1;
while(cin >> s1)
{
cin >> s2 >> s3 >> n1;
audience_info_list.push_back(Info(s1,s2,s3,n1));
if(Number - n1 < 0)
{
cout << "对不起,只剩下" << Number << "个位置" << endl;
cout << "1.输入u,更新(updata)预定信息" << endl;
cout << "2.输入q,退出预定" << endl;
char a;
cin >> a;
if(a == 'q')
{
cout << "你的选择:q" << endl;
break;
}
if(a == 'u')
{
audience_info_list.pop_back();
continue;
}
}
Number -= n1;
}
cout << "截至目前,一共有" << Number << "位听众参加预定。预定听众信息如下:" << endl;
for(auto it=audience_info_list.begin();it!=audience_info_list.end();++it)
it->print();
return 0;
}
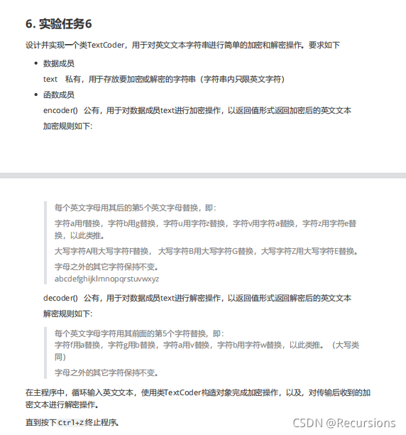
task 6
textcoder.hpp
#include<iostream>
#include<string>
using namespace std;
class TextCoder{
public:
TextCoder(string s = ""):text(s){}
~TextCoder() = default;
string encoder()
{
for(int i = 0;i < text.size();i++)
{
if(text[i] >= 'a'&&text[i] <= 'u'||text[i] >= 'A'&&text[i] <= 'U')
text[i] = text[i] + 5;
else if(text[i] > 'u'&&text[i] <= 'z'||text[i] >'U'&&text[i] <= 'Z')
text[i] = text[i] - 26 + 5;
}
return text;
}
string decoder()
{
for(int i = 0;i < text.size();i++)
{
if(text[i] >= 'f'&&text[i] <= 'z'||text[i] >= 'F'&&text[i] <= 'Z')
text[i] = text[i] - 5;
else if(text[i] >= 'a'&&text[i] < 'f'||text[i] >='A'&&text[i] < 'F')
text[i] = text[i] + 26 - 5;
}
return text;
}
private:
string text;
};
task6.cpp
使用C++实现信息管理和文本编码解码
该博客展示了两个C++实现的类:Info用于管理个人信息,包括昵称、联系方式、城市和预定人数;TextCoder则实现了简单的字母编码和解码功能,通过将字母向前偏移5位进行加密。在Info类中,用户可以输入信息并检查预定位置的可用性。TextCoder类提供了文本的加密和解密方法,适用于简单的信息安全需求。
2776

被折叠的 条评论
为什么被折叠?



