通常小体积封装的MCU有着成本较低的优势,被广泛用于BLDC电机的六步方波控制中,此类应用对MCU的各类资源要求较低,小体积封装的MCU往往能够胜任。而基于FOC的PMSM电机开发中,对MCU的运算能力和ADC速度等各类资源有着较高的要求,大部分现有的小体积封装MCU无法满足此类需求。
CH32V203F8和CH32V203G8两款小封装V203芯片的推出,能够满足上述需求。以TSSOP20封装的CH32V203F8为例,系统主频最高可达144MHz,支持单周期乘法和硬件整数除法,硬件整数除法在9个指令周期内完成,有着远强于普通MCU的处理能力,完全能够快速处理FOC控制的复杂运算;内置64KB Flash和20KB RAM,完全能够满足绝大部分FOC控制所需的存储资源;内置2个独立12位ADC,有着9路可配置采样通道,采样速度最高可达1M/S,能够完成FOC控制的高速采样要求;集成1路高级定时器接口,可用着电机控制输出;内置2组18路通用DMA,可用着定时器和ADC协同工作,特别是用于单电阻方案中电流采样控制;内置2个OPA,可用着电流放大和短路保护;可选配置1路USB或SWD或IIC或UART接口,用于配合虚拟示波器进行波形观测、代码仿真或下载、外部数据交换等。
以CH32V203F8为控制MCU的单电阻无感方案硬件原理图如下:

图1 主控MCU

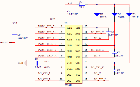
图2 预驱电路

本文介绍了如何使用CH32V203F8这款小封装MCU进行PMSM电机的FOC控制。尽管尺寸小巧,但其高性能的运算能力、高速ADC采样和丰富的外设使其能胜任复杂的FOC运算,包括电机控制输出、电流采样、母线电压检测等。硬件原理图展示了MCU在单电阻无感方案中的应用,表明其在低成本电机控制领域的潜力。
最低0.47元/天 解锁文章
2737

被折叠的 条评论
为什么被折叠?



