鱼羊 金磊 发自 凹非寺
量子位 报道 | 公众号 QbitAI
看来这一次,免疫学教科书得改版了。
事情是这样的。
顶级期刊 Science 发表了一篇关于免疫学方面的重磅文章(共同一作还是一位华人学者),核心要点是:
巨噬细胞和单核细胞等先天性髓样免疫细胞,也可以产生抗原特异性的免疫记忆。

这一发现究竟有多厉害?
刷新目前对先天免疫反应的认知,也就是说,和免疫相关的问题,可能都要“重新来过”。
有望一举解决困扰器官移植60多年的免疫排斥问题。
在癌症和自身免疫疾病问题上,可能会产生新的见解。
网友也对此附议,还表示这项研究会改变教科书。

不一样的免疫系统
我们都知道免疫系统分为2个部分:
一个是先天性免疫 ,包括巨噬细胞和单核细胞等髓样细胞,以及NK细胞等先天性淋巴细胞;
另一个是适应性免疫,例如我们熟知的T细胞和B细胞等。
当面对外来“入侵者”时,这两个小家伙各司其职。
先天性免疫细胞像个哨兵,是第一波检测体内外来生物的细胞,若是它们发现了异常,就会回头跟适应性免疫细胞说:“兄弟,该你上了。”

△工作细胞:巨噬细胞vs金黄色葡萄球菌
适应性免疫细胞被激活后,就会激发强烈的免疫反应。
而适应性免疫细胞有用一个独门绝技——免疫记忆,见过一次入侵者,就会记住它的样子。
若下次还敢入侵,适应性免疫细胞就会快速识别出来,并发动更加猛烈的攻击。
这就是我们以往对免疫系统的认知。

那么,免疫记忆,这个绝招真的只有适应性免疫细胞才会吗?
这就是,此次美国匹兹堡大学和康奈尔大学研究人员所要解决的问题,他们发现:
巨噬细胞和单核细胞,这两个先天性免疫细胞,也具有同样的功能。

也就是说,以往我们认为它们只是“哨兵”,万万没想到,它们也会“免疫记忆”这项绝技。
更意想不到的是,战斗力简直爆表,在“宿主防御”任务中,也起到了非常关键的作用。
简直颠覆认知!
而目前在器官移植问题上,失败的主要原因就是免疫记忆,所以这一发现,从根本上为解决器官移植问题的思路提供了新的见解。
也正如论文一作之一的Martin H. Oberbarnscheidt博士所说:
有望一举解决困扰器官移植60余年的免疫排斥问题。
那么,如此突破性的实验是如何做到的呢?
实验结果刷新认知
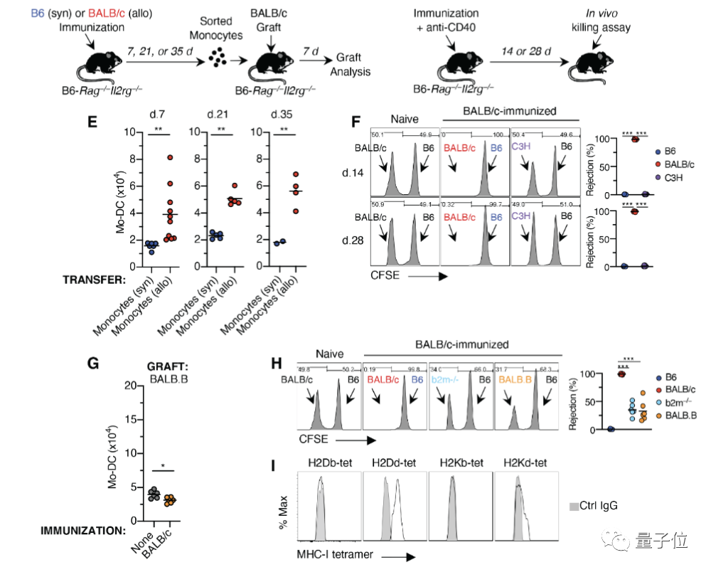
首先,研究人员安排了缺少B细胞、T细胞、NK细胞和其他先天淋巴细胞的小鼠,并给它们移植了经过射线照射处理的同种异体脾细胞。
然后,在7天、28天、49天之后,用与上述免疫脾细胞同源、或第三方同种异体脾细胞进行再移植。

结果显示,在7天或28天的时候,与未免疫小鼠和移植了第三方脾细胞的小鼠相比,移植了同源脾细胞的小鼠体内,表现出了更加明显、强烈的免疫反应。
主导这种免疫反应的,是单核细胞衍生的树突状细胞(Mo-DCs)和巨噬细胞。
这种增强反应在49天后消失。
之后,研究人员又在另一种免疫缺陷模式的小鼠身上进行了同样的实验(上图B),结果同样如此。

并且,研究人员也排除了这样一种可能性:增强反应源自抗原的持久性。
因为在宿主的循环系统或脾脏中均未检测到供体脾细胞,或完整的供体MHCI分子。
这也就表明,小鼠的巨噬细胞和单核细胞很可能获得了对抗原的特异性记忆。
另外,小鼠和人的免疫细胞对抗原的特异性识别依赖于MHC(主要组织相容性复合体)。为了进一步探明真相,研究人员在17个小鼠基因组数据库中搜索,测试单核细胞/巨噬细胞的记忆是否依赖于对非自身MHC分子的检测。
于是,他们发现多个能在髓样细胞表面表达,且能与MHC-I结合的蛋白分子。
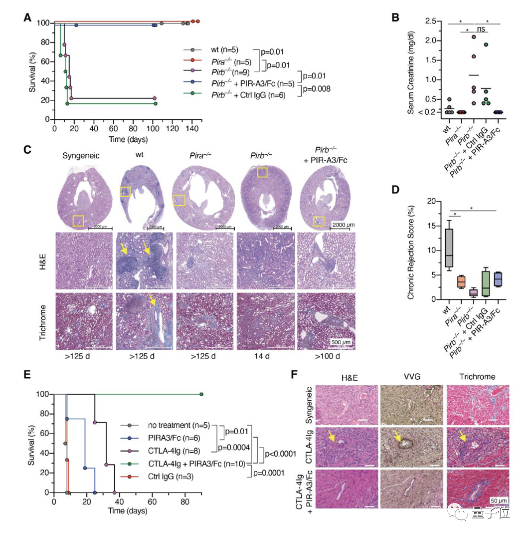
其中,配对免疫球蛋白样受体-A(PIR-A)被证实,正是巨噬细胞和单核细胞记忆反应所需的MHC-I受体。与之相对应的人体受体是LILRs。
在进一步的实验中,研究人员分别尝试用抗体阻断PIR-A 、敲除PIR-A点位基因,发现没有了PIR-1,小鼠的单核细胞和巨噬细胞就不对抗原产生特异性免疫记忆了。
也就是说,单核细胞和巨噬细胞的免疫记忆是由PIR-A介导的。

于是,研究人员同样通过实验证明:在肾脏和心脏异体移植中,敲除受体编码PIR-A的基因,或者阻断PIR-A与供体MHC-I分子的结合,可以阻断免疫记忆,减弱异体移植排斥。

这也就意味着,这项新研究成果将经典免疫记忆研究领域扩展到先天性骨髓细胞,并可能提高异体器官移植的存活率。
研究团队介绍

本文通讯作者为Fadi G. Lakkis,匹兹堡大学移植生物学讲座教授,外科、免疫学、医学特聘教授。
研究主攻实体器官移植中急性和慢性排斥反应的基本机制,研究领域包括启动和维持同种免疫反应的先天机制,以及记忆T细胞在同种异体移植排斥反应中的作用。
论文共同一作为华人学者,Dai Hehua,匹兹堡大学、南昌大学江西医学院博士,江西医学院第二附属医院外科医生。
研究重点是提高移植器官长期存活的有效措施,包括操纵免疫抑制调节T细胞群,提高宿主对移植器官的耐受性,并通过改变免疫系统中重要的细胞因子、趋化因子、共刺激和酶来抑制记忆T细胞介导的移植排斥反应。
他们这项新研究的出炉,也让不少网友觉得:不好好跟进新研究,以后初高中生物题都不会做了。
论文地址:
https://science.sciencemag.org/content/early/2020/05/06/science.aax4040?rss=1
作者系网易新闻·网易号“各有态度”签约作者
— 完 —
免费NLP直播课
图卷神经网络、BERT、对话生成、知识图谱
京东智联云&贪心学院联合举办,两周NLP系列直播,讲透图卷积神经网络、BERT、对话生成、知识图谱、词嵌入
第一场《基于知识图谱和图卷积神经网络的应用和开发》杨栋
第二场《深入浅出词嵌入技术》李文哲
第三场《BERT模型精讲》徐路
第四场《对话系统的中的生成问题》郑银河
扫码添加助教,进入直播交流群~


量子位 QbitAI · 头条号签约作者
վ'ᴗ' ի 追踪AI技术和产品新动态
喜欢就点「在看」吧 !
顶级期刊Science发布免疫学重大发现,巨噬细胞和单核细胞也能产生免疫记忆,有望解决器官移植免疫排斥问题。
43

被折叠的 条评论
为什么被折叠?



