相信玩AI的都知道智能体这玩意吧,Coze(扣子)基本是国内最大的智能体搭建平台了,但我最近刷自媒体总会听到有博主说Coze和智能体就不搭边,纯粹就是人为搭建起来的工作流。
但在我看来,目前AI的发展想要实现智能体的能力,只有通过人为去构建工作流,只要能把目的达到,管他是智能体还是工作流对吧?
有可能以后AI agent可以自己去搭建工作流,但至少目前为止还需要人为去搭建。
所以这才有了扣子、N8N、Dify等工作流平台大力发展的机会。
而现在,Coze智能体开源了!

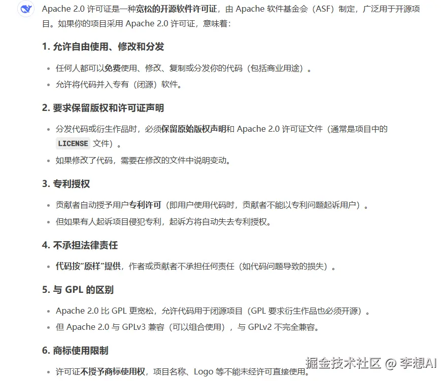
项目遵循Apache2.0开源协议,要是不了解我们协议什么意思可以问问DeepSeek 
今天就手把手带你们本地部署Coze!
1.环境要求
项目要求运行在Docker里,简单来说:Docker 是一个开源平台,用于 自动化部署、运行和管理应用程序 ,它将应用程序及其所有依赖项打包在一个独立的、可移植的容器中。

网址:docs.docker.com/desktop/set…
博主的操作系统是Windows,全文就以Windows为例,
来到网址后点击红框下载doker,然后安装到电脑上就ok了。

2.克隆项目
来到项目地址。

如果你有git,可以通过git命令把项目复制到本地,如果没有

你可以通过下载 ZIP压缩包,然后解压到本地,不管是通过git还是下载压缩包,都可以得到如图的文件。

3.配置模型
Coze Studio 是基于大语言模型的 AI 应用开发平台,首次部署并启动 Coze Studio 开源版之前,我我们需要先在 Coze Studio 项目里配置模型服务,否则创建智能体或者工作流时,无法正常选择模型。 本文档以火山方舟模型为例,演示如何为 Coze Studio 配置模型服务。如果你准备使用 OpenAI 等其他在线模型服务,应参考模型配置文档正确填写配置文件。
说得简单一点我们就是需要先配置一下大模型,不然没法工作。
3.1复制大模型配置文件
\coze-studio\backend\conf\model\template,
我们来到这个目录,可以看到coze帮我们内置了很多大模型的模板配置,像豆包、deepseek、chatgpt等等都可以,为了演示,我们这里选择doubao1.6模型。
复制红框文件,然后粘贴到上级目录


利用编辑器打开这个文件,如果你没有代码编辑器,你可以用记事本打开这个文件。
设置 id、meta.conn_config.api_key、meta.conn_config.model 字段,并保存文件

id:Coze Studio 中的模型 ID,由开发者自行定义,必须是非 0 的整数,且全局唯一。
api_key:在线模型服务的 API Key,在本示例中为火山方舟的 API Key。
model:在线模型服务的 model ID,在本示例中为火山方舟 doubao-seed-1.6 模型接入点的 Endpoint ID。
3.2api_key获取方法:
地址:console.volcengine.com/auth/login
首先我们需要登录火山平台

登录后点击右上角控制台

然后点击左边方框进入火山方舟

进入后点击API key 管理

然后创建 APIkey


得到API key后复制粘贴到刚才文件api的位置。


3.3Endpoint ID获取方法:
也是在火山方舟这,点击在线推理、自定义推理接入点、创建推理接入点

然后填上相关信息,

在选模型的时候需要实名认证,按照指引认证就行了,模型就选择第一个就好。

最后点击开通模型并接入。

再回到我们这个页面

红框里就是我们的Endpoint ID了,复制后粘贴到model ID这里就行了!

4.部署启动
4.1创建环境文件
我们来到如图这个目录,\coze-studio\docker,先右键复制.env.example

然后粘贴

把文件重命名为.env

要注意是.env

点击是,文件就创建好了

4.2部署启动
在当前文件输入cmd启动命令台

在命令台输入:docker compose --profile "*" up -d

这里记得一定要把我们刚下载的docker打开

实测你把魔法打开,部署下载要顺利一点。

第一次部署需要等待一段时间下载完毕后启动服务后,通过浏览器访问 http://localhost:8888/ 即可打开 Coze Studio。

4.3报错解决
博主的系统是Windows,在启动过程中发现了错误,出现service "elasticsearch-setup" didn't complete successfully: exit 127

通过Deepseek排查,发现是windows特有的问题

解决办法:来到这个目录,coze-studio\docker\volumes\elasticsearch,用vscode(我用的Curosr)打开红框中setup_es.sh文档。

打开后看到右下角,显示的是CRLF,换成LF就解决了!

在实际的使用中发现目前的开源版本阉割了许多东西,但是不管怎么样,如果你有能力,就可以在这个版本上开发你想要东西,才开源,我相信有很多的技术大神能把coze玩出花来!
并且目前Coze一天才500积分,根本就不够玩,本地的Coez很适合新手去用来练手了!
零基础入门AI大模型
今天贴心为大家准备好了一系列AI大模型资源,包括AI大模型入门学习思维导图、精品AI大模型学习书籍手册、视频教程、实战学习等录播视频免费分享出来。
1.学习路线图

第一阶段: 从大模型系统设计入手,讲解大模型的主要方法;
第二阶段: 在通过大模型提示词工程从Prompts角度入手更好发挥模型的作用;
第三阶段: 大模型平台应用开发借助阿里云PAI平台构建电商领域虚拟试衣系统;
第四阶段: 大模型知识库应用开发以LangChain框架为例,构建物流行业咨询智能问答系统;
第五阶段: 大模型微调开发借助以大健康、新零售、新媒体领域构建适合当前领域大模型;
第六阶段: 以SD多模态大模型为主,搭建了文生图小程序案例;
第七阶段: 以大模型平台应用与开发为主,通过星火大模型,文心大模型等成熟大模型构建大模型行业应用。
2.视频教程
网上虽然也有很多的学习资源,但基本上都残缺不全的,这是我自己整理的大模型视频教程,上面路线图的每一个知识点,我都有配套的视频讲解。


(都打包成一块的了,不能一一展开,总共300多集)
3.技术文档和电子书
这里主要整理了大模型相关PDF书籍、行业报告、文档,有几百本,都是目前行业最新的。
4.LLM面试题和面经合集
这里主要整理了行业目前最新的大模型面试题和各种大厂offer面经合集。

👉学会后的收获:👈
• 基于大模型全栈工程实现(前端、后端、产品经理、设计、数据分析等),通过这门课可获得不同能力;
• 能够利用大模型解决相关实际项目需求: 大数据时代,越来越多的企业和机构需要处理海量数据,利用大模型技术可以更好地处理这些数据,提高数据分析和决策的准确性。因此,掌握大模型应用开发技能,可以让程序员更好地应对实际项目需求;
• 基于大模型和企业数据AI应用开发,实现大模型理论、掌握GPU算力、硬件、LangChain开发框架和项目实战技能, 学会Fine-tuning垂直训练大模型(数据准备、数据蒸馏、大模型部署)一站式掌握;
• 能够完成时下热门大模型垂直领域模型训练能力,提高程序员的编码能力: 大模型应用开发需要掌握机器学习算法、深度学习框架等技术,这些技术的掌握可以提高程序员的编码能力和分析能力,让程序员更加熟练地编写高质量的代码。
1.AI大模型学习路线图
2.100套AI大模型商业化落地方案
3.100集大模型视频教程
4.200本大模型PDF书籍
5.LLM面试题合集
6.AI产品经理资源合集
5.免费获取(扫下方二v码即可100%领取)
2万+





