1、删除已安装的 Windows 更新
如果你最近安装了 Windows 更新后,你的电脑性能不佳,请卸载该更新以尝试解决问题。
选择开始按钮 ,然后依次选择设置 > 更新和安全 > Windows 更新>查看更新历史记录 > 卸载更新。查看“更新历史记录”设置,右键单击要删除的更新,然后选择“卸载”。
2、初始化电脑
你的电脑’无法正常工作,并且你安装了应用或更改了系统设置已经有一段时间了,如果已加密设备,则需要 BitLocker 密钥才能重置电脑。在重置过程中,屏幕可能会长时间变黑, (有时) 超过 15 分钟,并且在此期间,你的设备可能会尝试自行重启。在此过程中,手动尝试自行重启设备可能会导致重置失败。请耐心等待!
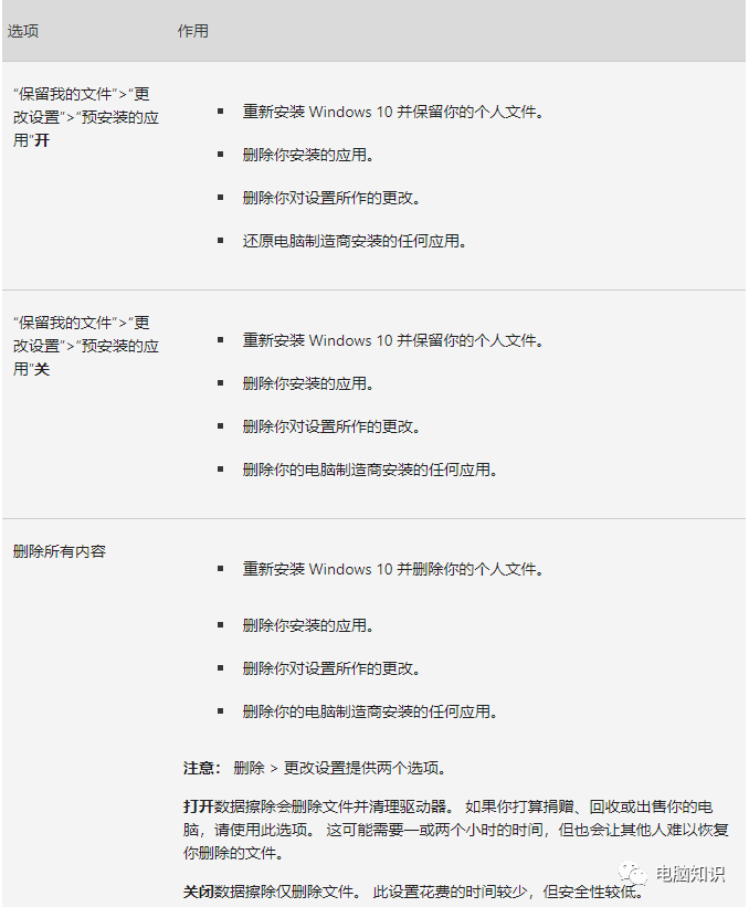
重置将重新安装 Windows 10,但允许你选择是保留文件还是删除文件,然后重新安装 Windows。 你可以从设置中、登录屏幕或者使用恢复驱动器或安装介质来初始化电脑。
选择“开始”按钮 ,然后选择“设置” >“更新和安全” >“恢复,在“初始化此电脑”下,选择“开始”,然后从下表中的选项和/或设置中进行选择。

如果无法打开“设置”,可以从登录屏幕重置电脑。方法如下:按 Windows 徽标键 + L 以转到登录屏幕,然后按住 Shift 键,同时依次选择屏幕右下角的“电源”按钮 >“重启”来重启电脑。在 Windows 恢复环境 (WinRE) 环境中,你的电脑将重启。在“选择一个选项”屏幕上,依次选择“疑难解答”>“初始化此电脑”,然后在前面的表格中选择其中一个选项。

3、使用启动修复功能
如果你的电脑无法启动或仍在加载可以使用启动修复功能,启动修复可帮助您修复可能阻止 Windows 启动的常见问题。
首先,需要进入 Windows 恢复环境(winRE)。若要执行此操作,你需要关闭和打开设备若干次:
-
按住电源按钮 10 秒钟以关闭你的设备。
-
再次按电源按钮以打开设备。
-
看到 Windows 启动(例如,某些设备在重启时显示制造商的徽标)后,立即按住电源按钮 10 秒钟以关闭你的设备。
-
再次按电源按钮以打开设备。
-
Windows 重启时,按住电源按钮 10 秒钟以关闭你的设备。
-
再次按电源按钮以打开设备。
-
这一次,允许设备完全启动。
-
选择“高级选项”。
-
现在你已在 winRE 中,在“选择选项”屏幕上,选择“疑难解答”> “高级选项”>“启动修复”>“重新启动”。
4、使用安装介质还原电脑
如果你的电脑无法启动,并且你未创建恢复驱动器,请下载安装介质,并使用它从系统还原点还原或初始化电脑。
-
在工作电脑上,转到 Microsoft 软件下载网站。
-
下载 Windows 10 介质创建工具,然后运行它。
-
选择“为另一台电脑创建安装介质”。
-
选择语言、版本和体系结构(64 位或 32 位)。
-
按照这些步骤创建安装介质,然后选择“完成”。
-
将你创建的安装介质连接到你的不能正常工作的电脑,然后将其打开。
-
在初始设置屏幕上,输入语言和其他首选项,然后选择“下一步”。如果你未看到设置屏幕,你的电脑可能未设置为从驱动器启动。有关如何更改电脑的启动顺序的信息,请查看你的电脑制造商的网站,然后重试。
-
选择“修复计算机”。
-
在“选择一个选项”屏幕上,选择“疑难解答”。在此处,你可以:
通过依次选择“高级选项”>“系统还原”从系统还原点还原。这将删除最近安装的应用、驱动程序和更新,它们可能会导致你的电脑出现问题。从还原点还原不会影响你的个人文件。
5、使用恢复驱动器还原或恢复电脑
如果你的电脑无法启动,可以使用恢复驱动器从系统还原点恢复或初始化电脑
使用恢复驱动器还原或恢复:
-
连接恢复驱动器并打开你的电脑。
-
按 Windows 徽标键 + L 以转到登录屏幕,然后按住 Shift 键,同时依次选择屏幕右下角的“电源”按钮 >“重启”来重启电脑。
-
在 Windows 恢复环境 (WinRE) 环境中,你的电脑将重启。
-
在“选择选项”屏幕上,选择“疑难解答”,然后选择以下两个选项之一。(如果未提供“选择选项”屏幕,你的电脑可能无法设置为从驱动器启动。有关如何更改电脑的启动顺序的信息,请查看你的电脑制造商的网站。)
若要从系统还原点还原,请依次选择“高级选项”>“系统还原”。这不会影响你的个人文件,但将删除最近安装的应用、驱动程序和更新,它们可能会导致你的电脑出现问题。
若要重新安装 Windows 10,请依次选择”高级选项“ > “从驱动器恢复”。这将删除你安装的个人文件、应用和驱动程序以及你对设置所做的更改。
6、纯净启动Windows
-
以管理员身份登录到计算机。如果没有管理员帐户,可以创建一个
-
在任务栏上的“搜索”框中,键入 msconfig ,并从结果列表中选择 “系统配置 ”。重要: 如果计算机已连接到网络,则网络策略设置可能会阻止你执行这些步骤。仅使用系统配置实用工具在 Microsoft 支持工程师的指导下更改计算机上的高级启动选项。 使用系统配置实用工具可能会使计算机不可用。
-
在“系统配置的服务 ”选项卡 上,选择 “隐藏所有 Microsoft 服务”,然后选择 “全部禁用”。选择“应用”。
-
在“系统配置的 启动 ”选项卡上,选择 “打开任务管理器”。
-
在任务管理器的 “启动”选项卡上,对于每个 启用 的启动项,选择该项目,然后选择 “禁用”。(跟踪已 禁用的项目。稍后需要知道这一点。)
关闭“任务管理器”。
-
在“系统配置的 启动 ”选项卡上,选择 “确定”。重启计算机时,计算机处于干净的启动环境中
如果在计算机处于干净的启动环境中时未发生问题,则可以通过系统地打开或关闭启动计算机并重新启动计算机来确定导致问题的启动应用程序或服务。 虽然每次打开单个服务或启动项并重启最终会找到有问题的服务或应用程序,但最有效的方法是在每次重启计算机时一次测试其中的一半,从而排除一半项目作为导致问题的潜在原因。 然后,可以重复此过程,直到找出问题为止。
这两年,IT行业面临经济周期波动与AI产业结构调整的双重压力,确实有很多运维与网络工程师因企业缩编或技术迭代而暂时失业。
很多人都在提运维网工失业后就只能去跑滴滴送外卖了,但我想分享的是,对于运维人员来说,即便失业以后仍然有很多副业可以尝试。
运维副业方向
运维,千万不要再错过这些副业机会!
第一个是知识付费类副业:输出经验打造个人IP
在线教育平台讲师
操作路径:在慕课网、极客时间等平台开设《CCNA实战》《Linux运维从入门到精通》等课程,或与培训机构合作录制专题课。
收益模式:课程销售分成、企业内训。
技术博客与公众号运营
操作路径:撰写网络协议解析、故障排查案例、设备评测等深度文章,通过公众号广告、付费专栏及企业合作变现。
收益关键:每周更新2-3篇原创,结合SEO优化与社群运营。
第二个是技术类副业:深耕专业领域变现
企业网络设备配置与优化服务
操作路径:为中小型企业提供路由器、交换机、防火墙等设备的配置调试、性能优化及故障排查服务。可通过本地IT服务公司合作或自建线上接单平台获客。
收益模式:按项目收费或签订年度维护合同。
远程IT基础设施代维
操作路径:通过承接服务器监控、日志分析、备份恢复等远程代维任务。适合熟悉Zabbix、ELK等技术栈的工程师。
收益模式:按工时计费或包月服务。
网络安全顾问与渗透测试
操作路径:利用OWASP Top 10漏洞分析、Nmap/BurpSuite等工具,为企业提供漏洞扫描、渗透测试及安全加固方案。需考取CISP等认证提升资质。
收益模式:单次渗透测试报告收费;长期安全顾问年费。
比如不久前跟我一起聊天的一个粉丝,他自己之前是大四实习的时候做的运维,发现运维7*24小时待命受不了,就准备转网安,学了差不多2个月,然后开始挖漏洞,光是补天的漏洞奖励也有个四五千,他说自己每个月的房租和饭钱就够了。

为什么我会推荐你网安是运维人员的绝佳副业&转型方向?
1.你的经验是巨大优势: 你比任何人都懂系统、网络和架构。漏洞挖掘、内网渗透、应急响应,这些核心安全能力本质上是“攻击视角下的运维”。你的运维背景不是从零开始,而是降维打击。
2.越老越吃香,规避年龄危机: 安全行业极度依赖经验。你的排查思路、风险意识和对复杂系统的理解能力,会随着项目积累而愈发珍贵,真正做到“姜还是老的辣”。
3.职业选择极其灵活: 你可以加入企业成为安全专家,可以兼职“挖洞“获取丰厚奖金,甚至可以成为自由顾问。这种多样性为你提供了前所未有的抗风险能力。
4.市场需求爆发,前景广阔: 在国家级政策的推动下,从一线城市到二三线地区,安全人才缺口正在急剧扩大。现在布局,正是抢占未来先机的黄金时刻。

运维转行学习路线

(一)第一阶段:网络安全筑基
1. 阶段目标
你已经有运维经验了,所以操作系统、网络协议这些你不是零基础。但要学安全,得重新过一遍——只不过这次我们是带着“安全视角”去学。
2. 学习内容
**操作系统强化:**你需要重点学习 Windows、Linux 操作系统安全配置,对比运维工作中常规配置与安全配置的差异,深化系统安全认知(比如说日志审计配置,为应急响应日志分析打基础)。
**网络协议深化:**结合过往网络协议应用经验,聚焦 TCP/IP 协议簇中的安全漏洞及防护机制,如 ARP 欺骗、TCP 三次握手漏洞等(为 SRC 漏扫中协议层漏洞识别铺垫)。
**Web 与数据库基础:**补充 Web 架构、HTTP 协议及 MySQL、SQL Server 等数据库安全相关知识,了解 Web 应用与数据库在网安中的作用。
**编程语言入门:**学习 Python 基础语法,掌握简单脚本编写,为后续 SRC 漏扫自动化脚本开发及应急响应工具使用打基础。
**工具实战:**集中训练抓包工具(Wireshark)、渗透测试工具(Nmap)、漏洞扫描工具(Nessus 基础版)的使用,结合模拟场景练习工具应用(掌握基础扫描逻辑,为 SRC 漏扫工具进阶做准备)。
(二)第二阶段:漏洞挖掘与 SRC 漏扫实战
1. 阶段目标
这阶段是真正开始“动手”了。信息收集、漏洞分析、工具联动,一样不能少。
熟练运用漏洞挖掘及 SRC 漏扫工具,具备独立挖掘常见漏洞及 SRC 平台漏扫实战能力,尝试通过 SRC 挖洞搞钱,不管是低危漏洞还是高危漏洞,先挖到一个。
2. 学习内容
信息收集实战:结合运维中对网络拓扑、设备信息的了解,强化基本信息收集、网络空间搜索引擎(Shodan、ZoomEye)、域名及端口信息收集技巧,针对企业级网络场景开展信息收集练习(为 SRC 漏扫目标筛选提供支撑)。
漏洞原理与分析:深入学习 SQL 注入、CSRF、文件上传等常见漏洞的原理、危害及利用方法,结合运维工作中遇到的类似问题进行关联分析(明确 SRC 漏扫重点漏洞类型)。
工具进阶与 SRC 漏扫应用:
-
系统学习 SQLMap、BurpSuite、AWVS 等工具的高级功能,开展工具联用实战训练;
-
专项学习 SRC 漏扫流程:包括 SRC 平台规则解读(如漏洞提交规范、奖励机制)、漏扫目标范围界定、漏扫策略制定(全量扫描 vs 定向扫描)、漏扫结果验证与复现;
-
实战训练:使用 AWVS+BurpSuite 组合开展 SRC 平台目标漏扫,练习 “扫描 - 验证 - 漏洞报告撰写 - 平台提交” 全流程。
SRC 实战演练:选择合适的 SRC 平台(如补天、CNVD)进行漏洞挖掘与漏扫实战,积累实战经验,尝试获取挖洞收益。
恭喜你,如果学到这里,你基本可以下班搞搞副业创收了,并且具备渗透测试工程师必备的「渗透技巧」、「溯源能力」,让你在黑客盛行的年代别背锅,工作实现升职加薪的同时也能开创副业创收!
如果你想要入坑黑客&网络安全,笔者给大家准备了一份:全网最全的网络安全资料包需要保存下方图片,微信扫码即可前往获取!
因篇幅有限,仅展示部分资料,需要点击下方链接即可前往获取
