IT网络设备及系统的运维是弱电人的难点,同时也是各类项目的重中之中,很多弱电人对这块的运维不是很熟,不清楚涉及到哪些内容。
本期我们通过一个方案详解这块。
本运维方案主要解决这四个问题:
1、网络运维服务内容
2、各网络设备、系统运维服务流程
3、运维涉及到的各种统计及巡检表格
4、运维应急与时间
一起来看下。
专题:IT网络设备及系统运维方案
一、运维服务目标
运行维护服务包括,信息系统相关的主机及网络设备、操作系统、数据库和存储设备及其他信息系统的运行维护与安全防范服务,保证用户现有的信息系统的正常运行,降低整体管理成本,提高网络信息系统的整体服务水平。同时根据日常维护的数据和记录,提供用户信息系统的整体建设规划和建议,更好的为用户的信息化发展提供有力的保障。
用户信息系统的组成主要可分为两类:硬件设备和软件系统。硬件设备包括网络设备、安全设备、主机设备、存储设备等;软件设备可分为操作系统软件、典型应用软件(如:数据库软件、中间件软件等)、业务应用软件等。
通过运行维护服务的有效管理来提升用户信息系统的服务效率,协调各业务应用系统的内部运作,改善网络信息系统部门与业务部门的沟通,提高服务质量。结合用户现有的环境、组织结构、IT资源和管理流程的特点,从流程、人员和技术三方面来规划用户的网络信息系统的结构。将用户的运行目标、业务需求与IT服务的相协调一致。
信息系统服务的目标是,对用户现有的信息系统基础资源进行监控和管理,及时掌握网络信息系统资源现状和配置信息,反映信息系统资源的可用性情况和健康状况,创建一个可知可控的IT环境,从而保证用户信息系统的各类业务应用系统的可靠、高效、持续、安全运行。
服务项目范围覆盖的信息系统资源以下方面的关键状态及参数指标:
运行状态、故障情况
二、信息资产统计
此项服务为基本服务,帮助我们对用户现有的信息资产情况进行了解,更好的提供系统的运行维护服务。
服务内容包括:
硬件设备型号、数量、版本等信息统计记录
软件产品型号、版本和补丁等信息统计记录
网络结构、网络路由、网络IP地址统计记录
综合布线系统结构图的绘制
其它附属设备的统计记录
硬件设备清单统计
三、网络、安全系统运维服务
从网络的连通性、网络的性能、网络的监控管理三个方面实现对网络系统的运维管理。网络、安全系统基本服务内容:


(1)用户现场技术人员值守
根据用户的需求提供长期的用户现场技术人员值守服务,保证网络的实时连通和可用,保障接入交换机、汇聚交换机和核心交换机的正常运转。
现场值守的技术人员每天记录网络交换机的端口是否可以正常使用,网络的转发和路由是否正常进行,交换机的性能检测,进行整体网络性能评估,针对网络的利用率进行优化并提出网络扩容和优化的建议。
现场值守人员还进行安全设备的日常运行状态的监控,对各种安全设备的日志检查,对重点事件进行记录,对安全事件的产生原因进行判断和解决,及时发现问题,防患于未然。
同时能够对设备的运行数据进行记录,形成报表进行统计分析,便于进行网络系统的分析和故障的提前预知。具体记录的数据包括:
配置数据
性能数据
故障数据


(2)现场巡检服务
现场巡检服务是对客户的设备及网络进行全面检查的服务项目,通过该服务可使客户获得设备运行的第一手资料,最大可能地发现存在的隐患,保障设备稳定运行。
同时,将有针对性地提出预警及解决建议,使客户能够提早预防,最大限度降低运营风险。
巡检包括的内容如下:

(3)网络运行分析与管理服务
网络运行分析与管理服务是指工程师通过对网络运行状况、网络问题进行周期性检查、分析后,为客户提出指导性建议的一种综合性高级服务,其内容包括:

四、主机、存储系统运维服务
主机、存储系统的运维服务包括:主机、存储设备的日常监控,设备的运行状态监控,故障处理,操作系统维护,补丁升级等内容。
主机存储系统基本服务内容:

现场值守人员可进行监控管理的内容包括:
CPU 性能管理;
内存使用情况管理;
硬盘利用情况管理;
系统进程管理;
主机性能管理;
实时监控主机电源、风扇的使用情况及主机机箱内部温度;
监控主机硬盘运行状态;
监控主机网卡、阵列卡等硬件状态;
监控主机HA运行状况;
主机系统文件系统管理;
监控存储交换机设备状态、端口状态、传输速度;
监控备份服务进程、备份情况(起止时间、是否成功、出错告警);
监控记录磁盘阵列、磁带库等存储硬件故障提示和告警,并及时解决故障问题;
对存储的性能(如高速缓存、光纤通道等)进行监控。


五、数据库系统运维服务
数据库运行维护服务是包括主动数据库性能管理,数据库的主动性能管理对系统运维非常重要。通过主动式性能管理可了解数据库的日常运行状态,识别数据库的性能问题发生在什么地方,有针对性地进行性能优化。同时,密切注意数据库系统的变化,主动地预防可能发生的问题。
数据库运行维
护服务还包括快速发现、诊断和解决性能问题,在出现问题时,及时找出性能瓶颈,解决数据库性能问题,维护高效的应用系统。
数据库运行维护服务,主要工作是使用技术手段
来达到管理的目标,以系统最终的运行维护为目标,提高用户的工作效率。
具体数据库运行维护监控的基本服务内容包括:

六、运维服务流程
建议用户采用的服务方式为两种:一种为技术人员现场值守,另一种是定期巡检结合故障现场服务。
技术人员现场值守运行维护服务的基本操作流程如下图所示:

定期巡检结合故障现场运行维护服务的基本操作流程如下图所示:

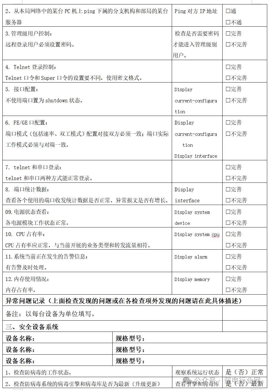
七、系统设施维护检查表

八、突发事件应急策略
系统运维应急方案是对中断或严重影响业务的故障,如宕机、数据丢失、业务中断等,进行快速响应和处理,在最短时间内恢复业务系统,将损失降到最低。在系统维护过程中,突发事件的出现将是很难完全避免的,针对这种情况,我们公司设计了完善的突发事件应急策略。
突发事件应急策略服务流程图如下:

七 、服务时间
(1)接收服务请求和咨询:在5*8 小时工作时间内设置由专人职守的热线电话,接听内部的服务请求,并记录服务台事件处理结果。
(2)在非工作时间设置有专人7*24 小时接听的移动电话热线,用于解决内部的技术问题以及接听7*24 小时机房监控人员的机房突发情况汇报。
(3)服务响应时间:

技术支持人员在解决故障时,会最大限度保护好数据,做好故障恢复的文档,力争恢复到故障点前的业务状态。
对于“系统瘫痪,业务系统不能运转”的故障级别,如果不能于12小时内解决故障,将在16小时内提出应急方案,确保业务系统的运行。故障解决后24小时内,提交故障处理报告。说明故障种类、故障原因、故障解决中使用的方法及故障损失等情况。
这两年,IT行业面临经济周期波动与AI产业结构调整的双重压力,确实有很多运维与网络工程师因企业缩编或技术迭代而暂时失业。
很多人都在提运维网工失业后就只能去跑滴滴送外卖了,但我想分享的是,对于运维人员来说,即便失业以后仍然有很多副业可以尝试。
运维副业方向
运维,千万不要再错过这些副业机会!
第一个是知识付费类副业:输出经验打造个人IP
在线教育平台讲师
操作路径:在慕课网、极客时间等平台开设《CCNA实战》《Linux运维从入门到精通》等课程,或与培训机构合作录制专题课。
收益模式:课程销售分成、企业内训。
技术博客与公众号运营
操作路径:撰写网络协议解析、故障排查案例、设备评测等深度文章,通过公众号广告、付费专栏及企业合作变现。
收益关键:每周更新2-3篇原创,结合SEO优化与社群运营。
第二个是技术类副业:深耕专业领域变现
企业网络设备配置与优化服务
操作路径:为中小型企业提供路由器、交换机、防火墙等设备的配置调试、性能优化及故障排查服务。可通过本地IT服务公司合作或自建线上接单平台获客。
收益模式:按项目收费或签订年度维护合同。
远程IT基础设施代维
操作路径:通过承接服务器监控、日志分析、备份恢复等远程代维任务。适合熟悉Zabbix、ELK等技术栈的工程师。
收益模式:按工时计费或包月服务。
网络安全顾问与渗透测试
操作路径:利用OWASP Top 10漏洞分析、Nmap/BurpSuite等工具,为企业提供漏洞扫描、渗透测试及安全加固方案。需考取CISP等认证提升资质。
收益模式:单次渗透测试报告收费;长期安全顾问年费。
比如不久前跟我一起聊天的一个粉丝,他自己之前是大四实习的时候做的运维,发现运维7*24小时待命受不了,就准备转网安,学了差不多2个月,然后开始挖漏洞,光是补天的漏洞奖励也有个四五千,他说自己每个月的房租和饭钱就够了。

为什么我会推荐你网安是运维人员的绝佳副业&转型方向?
1.你的经验是巨大优势: 你比任何人都懂系统、网络和架构。漏洞挖掘、内网渗透、应急响应,这些核心安全能力本质上是“攻击视角下的运维”。你的运维背景不是从零开始,而是降维打击。
2.越老越吃香,规避年龄危机: 安全行业极度依赖经验。你的排查思路、风险意识和对复杂系统的理解能力,会随着项目积累而愈发珍贵,真正做到“姜还是老的辣”。
3.职业选择极其灵活: 你可以加入企业成为安全专家,可以兼职“挖洞“获取丰厚奖金,甚至可以成为自由顾问。这种多样性为你提供了前所未有的抗风险能力。
4.市场需求爆发,前景广阔: 在国家级政策的推动下,从一线城市到二三线地区,安全人才缺口正在急剧扩大。现在布局,正是抢占未来先机的黄金时刻。

运维转行学习路线

(一)第一阶段:网络安全筑基
1. 阶段目标
你已经有运维经验了,所以操作系统、网络协议这些你不是零基础。但要学安全,得重新过一遍——只不过这次我们是带着“安全视角”去学。
2. 学习内容
**操作系统强化:**你需要重点学习 Windows、Linux 操作系统安全配置,对比运维工作中常规配置与安全配置的差异,深化系统安全认知(比如说日志审计配置,为应急响应日志分析打基础)。
**网络协议深化:**结合过往网络协议应用经验,聚焦 TCP/IP 协议簇中的安全漏洞及防护机制,如 ARP 欺骗、TCP 三次握手漏洞等(为 SRC 漏扫中协议层漏洞识别铺垫)。
**Web 与数据库基础:**补充 Web 架构、HTTP 协议及 MySQL、SQL Server 等数据库安全相关知识,了解 Web 应用与数据库在网安中的作用。
**编程语言入门:**学习 Python 基础语法,掌握简单脚本编写,为后续 SRC 漏扫自动化脚本开发及应急响应工具使用打基础。
**工具实战:**集中训练抓包工具(Wireshark)、渗透测试工具(Nmap)、漏洞扫描工具(Nessus 基础版)的使用,结合模拟场景练习工具应用(掌握基础扫描逻辑,为 SRC 漏扫工具进阶做准备)。
(二)第二阶段:漏洞挖掘与 SRC 漏扫实战
1. 阶段目标
这阶段是真正开始“动手”了。信息收集、漏洞分析、工具联动,一样不能少。
熟练运用漏洞挖掘及 SRC 漏扫工具,具备独立挖掘常见漏洞及 SRC 平台漏扫实战能力,尝试通过 SRC 挖洞搞钱,不管是低危漏洞还是高危漏洞,先挖到一个。
2. 学习内容
信息收集实战:结合运维中对网络拓扑、设备信息的了解,强化基本信息收集、网络空间搜索引擎(Shodan、ZoomEye)、域名及端口信息收集技巧,针对企业级网络场景开展信息收集练习(为 SRC 漏扫目标筛选提供支撑)。
漏洞原理与分析:深入学习 SQL 注入、CSRF、文件上传等常见漏洞的原理、危害及利用方法,结合运维工作中遇到的类似问题进行关联分析(明确 SRC 漏扫重点漏洞类型)。
工具进阶与 SRC 漏扫应用:
-
系统学习 SQLMap、BurpSuite、AWVS 等工具的高级功能,开展工具联用实战训练;
-
专项学习 SRC 漏扫流程:包括 SRC 平台规则解读(如漏洞提交规范、奖励机制)、漏扫目标范围界定、漏扫策略制定(全量扫描 vs 定向扫描)、漏扫结果验证与复现;
-
实战训练:使用 AWVS+BurpSuite 组合开展 SRC 平台目标漏扫,练习 “扫描 - 验证 - 漏洞报告撰写 - 平台提交” 全流程。
SRC 实战演练:选择合适的 SRC 平台(如补天、CNVD)进行漏洞挖掘与漏扫实战,积累实战经验,尝试获取挖洞收益。
恭喜你,如果学到这里,你基本可以下班搞搞副业创收了,并且具备渗透测试工程师必备的「渗透技巧」、「溯源能力」,让你在黑客盛行的年代别背锅,工作实现升职加薪的同时也能开创副业创收!
如果你想要入坑黑客&网络安全,笔者给大家准备了一份:全网最全的网络安全资料包需要保存下方图片,微信扫码即可前往获取!
因篇幅有限,仅展示部分资料,需要点击下方链接即可前往获取
