前言
计算机网络基础是研发/运维工程师都需掌握的知识,但往往会被忽略。
今天,我将献上一份详细 & 清晰的计算机网络基础学习指南,涵盖 TCP / UDP协议、Http协议、Socket等,希望你们会喜欢。

1. 计算机网络体系结构
1.1 简介
-
定义
计算机网络的各层 + 其协议的集合。 -
作用
定义该计算机网络的所能完成的功能。
1.2 结构介绍
计算机网络体系结构分为3种:OSI体系结构、TCP / IP体系结构、五层体系结构。
-
OSI 体系结构:概念清楚 & 理念完整,但复杂 & 不实用;
-
TCP / IP 体系结构:含了一系列构成互联网基础的网络协议,是Internet的核心协议 & 被广泛应用于局域网和广域网;
-
五层体系结构:融合了OSI 与 TCP / IP的体系结构,目的是为了学习 & 讲解计算机原理。

低三层为通信子网,负责数据传输;
高三层为资源子网,相当于计算机系统,完成数据处理;
传输层承上启下。
- TCP / IP的体系结构详细介绍
由于 TCP / IP体系结构较为广泛,故主要讲解。


- 点击图片可查看大图 -
- OSI的体系结构详细介绍


- 点击图片可查看大图 -
2. TCP协议
Transmission Control Protocol,即传输控制协议
-
属于传输层通信协议
-
基于TCP的应用层协议有HTTP、SMTP、FTP、Telnet 和 POP3。
关于TCP的其他知识:如三次握手、四次挥手、无差错控制原理等,具体请看文章:计算机网络:这是一份全面 & 详细 的TCP协议攻略
3. UDP协议
3.1 定义
User Datagram Protocol,即用户数据报协议
-
属于传输层通信协议
-
基于UDP的应用层协议有 TFTP、SNMP 与 DNS
3.2 特点
无连接的、不可靠的、面向报文、无拥塞控制,具体介绍如下:

3.3 优缺点
-
优点:速度快
-
缺点:消息易丢失(特别是 网络较差时)
3.4 应用场景(对应应用层协议)
要求通信速度高
如:
域名转换:DNS协议
文件传输:FTP协议
网络管理:SNMP协议
远程文件服务器:NFS协议
3.5 报文段格式
UDP的报文段共有2个字段:数据字段 & 首部字段
下面主要介绍首部(8字节、4个字段)


3.6 TCP、UDP协议的区别

4. HTTP协议
- 简介

5. Socket
5.1 简介
即套接字,是应用层 与 TCP/IP 协议族通信的中间软件抽象层,表现为一个封装了 TCP / IP协议族 的编程接口(API)

-
Socket不是一种协议,而是一个编程调用接口(API),属于传输层(主要解决数据如何在网络中传输)
-
即:通过Socket,我们才能在Andorid平台上通过 TCP/IP协议进行开发
-
对用户来说,只需调用Socket去组织数据,以符合指定的协议,即可通信。
- 成对出现,一对套接字:
Socket ={(IP地址1:PORT端口号),(IP地址2:PORT端口号)}
- 一个 Socket 实例 唯一代表一个主机上的一个应用程序的通信链路
6. 其他知识
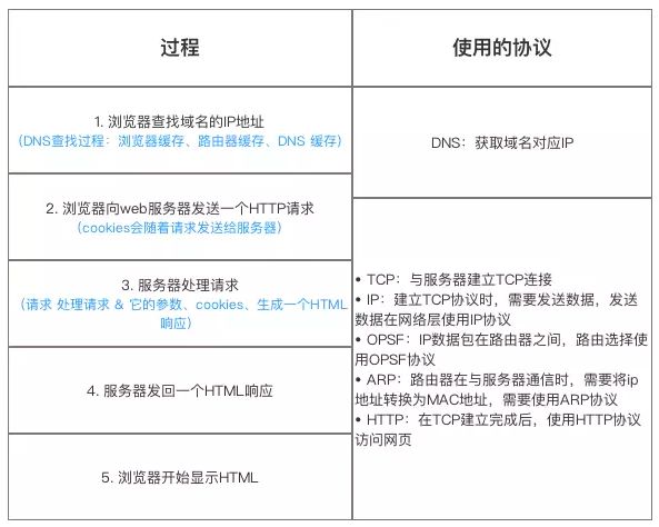
6.1 在浏览器中输入url地址 ->> 显示主页的过程
打开一个网页,整个过程会使用哪些协议

6.2 IP地址(IPv4地址)
-
定义
连接在Internet中的每一台主机(或 路由器)的全球唯一的标识符 -
组成
IP地址 = 32位 = 网络号 + 主机号;即IP地址::={<网络号>,<主机号>}
其中:
网络号:标志主机(或路由器)所连接到的网络。一个网络号在整个因特网范围内必须是唯一的。
主机号:标志该主机(或路由器)。一个主机号在它面前的网络号所指明的网络范围必须是唯一的。
不同类型的IP地址,其主机号 & 网络号所占字节数不同;故:一个IP地址在整个网络范围内是唯一的。
- 分类
传统的IP地址是分类的地址,分为A,B,C,D,E五类
区别在于网络号 & 主机号占的字节数不同

- 特别注意:在各类IP地址中,有一些IP地址用于特殊用途,不能用于做主机IP地址

6.3 ICMP协议
- 定义
Internet Control Message Protocol,即 网际控制报文协议
-
属于IP层协议
-
注:ICMP报文不是高层协议,而是作为IP层数据报的数据,加上数据报首部,组成IP数据报发出去
- 作用
更有效地转发IP数据包 & 提高交付成功的机会
同时允许主机 / 路由器报告差错 & 异常情况
-
分类
ICMP差错报告报文 & ICMP询问报文 -
主要应用
PING(分组网间探测)、Traceroute(跟踪1个分组从源点到终点的路径,原理 = 从源主机向目的主机发送一连串的IP数据报)
下面,将主要介绍Ping的过程。
6.4 Ping的过程
- 定义
Packet InterNet Groper,即分组网间探测
-
是 ICMP报文的1个重要应用:使用了IPCM回送请求 & 回送回答报文
-
是应用层直接使用网络层ICMP的1个例子,无经过传输层的TCP、UDP
-
作用
测试2个主机的连通性 -
原理
-
向目的主机发送多个ICMP回送请求报文
-
根据 目的主机返回的ICMP回送回答报文中的时间戳,从而计算出往返时间
-
最终显示的结果:发送到目的主机的IP地址、发送 & 收到 & 丢失的分组数、往返时间的最小、最大 & 平均值
- 过程
假设有两台主机:
(目的主机)PC1:IP = 192.168.1.1
(源主机)PC2:IP = 192.168.1.2

6.5 路由器与交换机的区别

6.6 Cookie 与 Session
- 简介

- 区别 & 对比

6.7 Cookie 与 Token
- 简介

- 基于Cookie的身份验证 & 验证流程


- 基于Token的身份验证 & 验证流程


网络安全学习资源分享:
给大家分享一份全套的网络安全学习资料,给那些想学习 网络安全的小伙伴们一点帮助!
对于从来没有接触过网络安全的同学,我们帮你准备了详细的学习成长路线图。可以说是最科学最系统的学习路线,大家跟着这个大的方向学习准没问题。
因篇幅有限,仅展示部分资料,朋友们如果有需要全套《网络安全入门+进阶学习资源包》,需要点击下方链接即可前往获取
读者福利 | 优快云大礼包:《网络安全入门&进阶学习资源包》免费分享 (安全链接,放心点击)
👉1.成长路线图&学习规划👈
要学习一门新的技术,作为新手一定要先学习成长路线图,方向不对,努力白费。
对于从来没有接触过网络安全的同学,我们帮你准备了详细的学习成长路线图&学习规划。可以说是最科学最系统的学习路线,大家跟着这个大的方向学习准没问题。


👉2.网安入门到进阶视频教程👈
很多朋友都不喜欢晦涩的文字,我也为大家准备了视频教程,其中一共有21个章节,每个章节都是当前板块的精华浓缩。(全套教程文末领取哈)


👉3.SRC&黑客文档👈
大家最喜欢也是最关心的SRC技术文籍&黑客技术也有收录
SRC技术文籍:

黑客资料由于是敏感资源,这里不能直接展示哦!(全套教程文末领取哈)
👉4.护网行动资料👈
其中关于HW护网行动,也准备了对应的资料,这些内容可相当于比赛的金手指!

👉5.黑客必读书单👈

👉6.网络安全岗面试题合集👈
当你自学到这里,你就要开始思考找工作的事情了,而工作绕不开的就是真题和面试题。

所有资料共282G,朋友们如果有需要全套《网络安全入门+进阶学习资源包》,可以扫描下方二维码或链接免费领取~
读者福利 | 优快云大礼包:《网络安全入门&进阶学习资源包》免费分享 (安全链接,放心点击)
计算机网络基础学习指南及网安资源分享
16万+

被折叠的 条评论
为什么被折叠?



