进入疫情后时代,各行各业都在力争新的发展!财会行业亦是如此,浏览各大招聘网站,不难发现财会相关岗位的招聘要求越来越“卷”,那求职者如何才能让自己获得面试邀请呢?
答案就是:一份亮眼且具有竞争力的简历!
今天小编就从简历的“竞争力”出发,和同学们讲讲让自己能脱颖而出的关键所在!
三份简历对比,谁更容易能脱颖而出?
从用人单位的角度出发,企业最看重的更是个人能力,你能为公司带来什么?你与其他面试者的不同所在?你的核心竞争力是什么?
接下来,和小编一起看看投递同一岗位的三份简历,找找看他们的“核心竞争力”是啥?



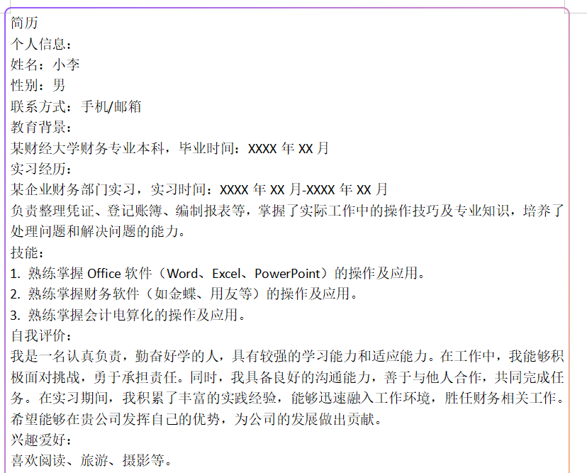
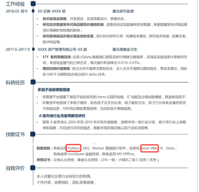
查看以上三份简历,不难发现三份简历都有财务相关经验,但是现实就是,后两份简历比第一份简历更具有竞争力,更容易被选中。
同学们都知道财务日常工作中与数字、数据打交道的时间较多,后两位面试者比第一位面试者掌握的工作技能更多,能为公司带来的价值更大,就更容易获得面试的机会,甚至入职的机会。
写着“熟练掌握工作技能”的简历
更容易脱颖而出
回到三位同学的简历内容上,后面两份简历上都明确写着“熟练使用python”,换言之,同学们想在竞争激烈中脱颖而出,那是否掌握一门与工作相关的技能是关键。
那python是什么呢? Python其实是一种易于学习、易于阅读的编程语言,它具有强大的库和工具,可以帮助你快速处理大量数据,进行统计分析和预测。
如果同学未来想从事财会工作,那可以提前学会Python中的以下技能,不仅能让你在众多面试者中具有竞争力,在后续的实际工作中也能帮你提高工作效率:
1️⃣数据处理和分析
Python具有强大的数据处理和分析能力,可以让你快速处理大量数据,并进行统计分析和预测。
在财务工作中,数据处理和分析是一项非常重要的任务,Python可以帮助你更高效地完成这项任务。
2️⃣量化分析
Python具有许多用于量化分析的库和工具,如NumPy、Pandas、SciPy等。这些库和工具可以帮助你进行数值计算、统计分析、机器学习等任务。
在财务领域中,量化分析可以帮助你更准确地预测市场趋势,从而帮助你做出更好的投资决策。
3️⃣编程技能
掌握Python编程技能可以帮助你更好地理解金融领域中的各种概念和模型,并能够更好地实现和应用它们,同时,Python也可以帮助你更好地理解和应用各种金融工具和交易策略。
4️⃣自动化和智能化
Python可以帮助你自动化一些繁琐的任务和流程,如数据清洗、报告生成等。同时,Python还可以帮助你实现一些智能化的功能,如自动交易、风险管理等。
以上便是小编对今天的分享!
同学们要是想继续提升自己,让自己在如今竞争激烈的财会就业环境中获得一席之地,那么,学习并掌握Python是最好的选择之一。
关于Python学习指南
学好 Python 不论是就业还是做副业赚钱都不错,但要学会 Python 还是要有一个学习规划。最后给大家分享一份全套的 Python 学习资料,给那些想学习 Python 的小伙伴们一点帮助!
包括:Python激活码+安装包、Python web开发,Python爬虫,Python数据分析,人工智能、自动化办公等学习教程。带你从零基础系统性的学好Python!
👉Python所有方向的学习路线👈
Python所有方向路线就是把Python常用的技术点做整理,形成各个领域的知识点汇总,它的用处就在于,你可以按照上面的知识点去找对应的学习资源,保证自己学得较为全面。(全套教程文末领取)

👉Python学习视频600合集👈
观看零基础学习视频,看视频学习是最快捷也是最有效果的方式,跟着视频中老师的思路,从基础到深入,还是很容易入门的。

温馨提示:篇幅有限,已打包文件夹,获取方式在:文末
👉Python70个实战练手案例&源码👈
光学理论是没用的,要学会跟着一起敲,要动手实操,才能将自己的所学运用到实际当中去,这时候可以搞点实战案例来学习。

👉Python大厂面试资料👈
我们学习Python必然是为了找到高薪的工作,下面这些面试题是来自阿里、腾讯、字节等一线互联网大厂最新的面试资料,并且有阿里大佬给出了权威的解答,刷完这一套面试资料相信大家都能找到满意的工作。


👉Python副业兼职路线&方法👈
学好 Python 不论是就业还是做副业赚钱都不错,但要学会兼职接单还是要有一个学习规划。

👉 这份完整版的Python全套学习资料已经上传,朋友们如果需要可以扫描下方优快云官方认证二维码或者点击链接免费领取【保证100%免费】
点击免费领取《优快云大礼包》:Python入门到进阶资料 & 实战源码 & 兼职接单方法 安全链接免费领取
文章讲述了在财会行业竞争中,具备Python技能的求职者能通过数据处理、量化分析和自动化优势脱颖而出。建议学习Python以增强在财务领域的核心竞争力和工作效率。
3万+

被折叠的 条评论
为什么被折叠?



