Python语言在学术上非常受欢迎,不是计算机专业的人,很多都在学习Python。因为这个语言的前景是不可限量的,而且他的语法非常的简单易懂,这就让很多一些提及编程就恐慌的人减去了担心,现在已经是一人应该掌握一门编程语言的时代,很多不是程序员的人们,利用自己写的简单的小程序,让自己生活变得精彩起来,不管是因为兴趣,还是其他,生活好像变得美好起来,有了一些追求。
一:Linux运维
Linux运维是必须而且一定要掌握Python语言,Python是一门非常NB的编程语言,它可以满足Linux运维工程师的工作需求提升效率,总而提升自己的能力,运维工程师需要自己独立开发一个完整的自动化系统时,这个时候才是真正价值的体现,才能证明自身的能力,让老板重视。
Linux运维学习方向技能图图

二:Python Web网站工程师
我们都知道Web一直都是不可忽视的存在,我们离不开网络,离不开Web,利用Python的框架可以做网站,而且都是一些精美的前端界面,还有我们需要掌握一些数据的应用。
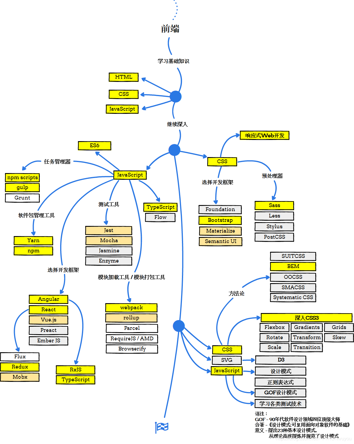
web网站工程师学习方向技能图(这里补充一下有两个方向,前端和后端)图表中包含其他编程语言如果主攻Python的话就看Python方向的就行!当然不管怎么选择后端开发是一定要会一些前端知识的!


三:Python自动化测试大家都知道,就是Python语言对测试的帮助是非常大的,自动化测试中Python语言的用途很广,可以说Python太强大,掌

Python因其简洁易懂的语法深受喜爱,广泛应用于Linux运维、Web开发、自动化测试、数据分析和人工智能等领域。在运维中提升工作效率,Web开发创造精美界面,自动化测试中实现流程自动化,数据分析助力决策,人工智能预示未来发展方向。博主专注自动化测试,提供相关学习资源。
最低0.47元/天 解锁文章
1111

被折叠的 条评论
为什么被折叠?



