以下文章来自英特尔物联网,作者武卓
作者:
武卓 博士

在《AI 作画,OpenVINO™ 助你在英特尔 GPU 上随心创作》中,我们介绍了OpenVINO™ Notebook 运行环境搭建,并利用OpenVINO™ 优化和加速Stable Diffusion 模型的推理,在英特尔® 独立显卡上能够根据我们输入的指令(prompt),快速生成我们喜爱的 AI 画作。

今天,我们对这一应用场景再次升级,除了能够作画,利用 OpenVINO™ 对Stable Diffusion v2 (复制到浏览器打开:https://github.com/Stability-AI/stablediffusion)模型的支持及优化,我们还能够在在英特尔® 独立显卡上快速生成带有无限缩放效果的视频,使得 AI 作画的效果更具动感,其效果也更加震撼。话不多说,接下来还是让我们来划划重点,看看具体是怎么实现的吧。

英特尔锐炫™ 显卡基于 Xe-HPG 微架构,Xe HPG GPU 中的每个 Xe 内核都配置了一组 256 位矢量引擎,旨在加速传统图形和计算工作负载,以及新的 1024 位矩阵引擎或 Xe 矩阵扩展,旨在加速人工智能工作负载。

本次无限缩放Stable Diffusion v2 视频生成的全部代码请戳这里:
https://github.com/openvinotoolkit/openvino_notebooks/blob/main/notebooks/236-stable-diffusion-v2/236-stable-diffusion-v2-infinite-zoom.ipynb 。
OpenVINO™ Notebooks运行环境的安装请您参考我们的上一篇《AI作画竟如此简单!蝰蛇峡谷OpenVINO™开发者实战》
此次我们应用的深度学习模型是Stable Diffusion v2模型,相比它的上一代v1模型,它具有一系列新特性,包括配备了一个新的鲁棒编码器OpenCLIP ,由LAION 创建,并得到了Stability AI(复制到浏览器打开:https://stability.ai/) 的帮助,与v1版本相比,此版本显著增强了生成的照片。另外,v2模型在之前的模型基础上增加了一个更新的修复模块(inpainting)。这种文本引导的修复使切换图像中的部分比以前更容易。也正是基于这一新特性,我们可以利用stabilityai/stable-diffusion-2-inpainting 模型,生成带有无限缩放效果的视频。
在图像编辑中,Inpainting 是一个恢复图片缺失部分的过程。最常用于重建旧的退化图像,从照片中去除裂纹、划痕、灰尘斑点或红眼。但凭借AI和Stable Diffusion 模型的力量,Inpainting 可以实现更多的功能。例如,它可以用来在现有图片的任何部分渲染全新的东西,而不仅仅是恢复图像中缺失的部分。只要发挥你的想象力,你可以做出更多炫酷效果的作品来。
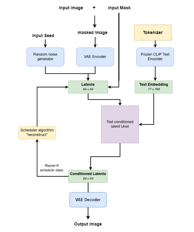
下面的工作流程图解释了用于Inpainting的Stable Diffusion inpainting 流水线是如何工作的:

在此次的代码示例中,我们将完成以下几个步骤:
1. 将PyTorch 模型转换为ONNX 格式。
2. 利用Model Optimizer 工具,将ONNX 模型转换为OpenVINO IR 格式。
3. 运行Stable Diffusion v2 inpainting 流水线,生成无限缩放效果视频。


现在,让我们来重点来看看如何配置推理流水线的代码。
这里主要分以下三个步骤:
1.在推理的硬件设备上加载模型Load models on device
2.配置分词器和调度器Configure tokenizer and scheduler
3.创建OvStableDiffusionInpainting
Pipeline 类的示例
我们在配备英特尔锐炫™ 独立显卡A770m的蝰蛇峡谷上加载模型并运行推理,因此推理设备我们选择“GPU” 。默认情况下,它使用“ AUTO” ,并会自动切换至检测到的 GPU 。代码如下:
from openvino.runtime import Core
core = Core()
tokenizer = CLIPTokenizer.from_pretrained('openai/clip-vit-large-patch14')
text_enc_inpaint = core.compile_model(TEXT_ENCODER_OV_PATH_INPAINT, "GPU")
unet_model_inpaint = core.compile_model(UNET_OV_PATH_INPAINT, " GPU ")
vae_decoder_inpaint = core.compile_model(VAE_DECODER_OV_PATH_INPAINT, "GPU")
vae_encoder_inpaint = core.compile_model(VAE_ENCODER_OV_PATH_INPAINT, "GPU")
ov_pipe_inpaint = OVStableDiffusionInpaintingPipeline(
tokenizer=tokenizer,
text_encoder=text_enc_inpaint,
unet=unet_model_inpaint,
vae_encoder=vae_encoder_inpaint,
vae_decoder=vae_decoder_inpaint,
scheduler=scheduler_inpaint,
)
向右滑动查看完整代码

接下来,我们输入文本提示,运行视频生成的代码吧。
import ipywidgets as widgets
zoom_prompt = widgets.Textarea(value="valley in the Alps at sunset, epic vista, beautiful landscape, 4k, 8k", description='positive prompt', layout=widgets.Layout(width="auto"))
zoom_negative_prompt = widgets.Textarea(value="lurry, bad art, blurred, text, watermark", description='negative prompt', layout=widgets.Layout(width="auto"))
zoom_num_steps = widgets.IntSlider(min=1, max=50, value=20, description='steps:')
zoom_num_frames = widgets.IntSlider(min=1, max=50, value=3, description='frames:')
mask_width = widgets.IntSlider(min=32, max=256, value=128, description='edge size:')
zoom_seed = widgets.IntSlider(min=0, max=10000000, description='seed: ', value=9999)
zoom_in = widgets.Checkbox(
value=False,
description='zoom in',
disabled=False
)
widgets.VBox([zoom_prompt, zoom_negative_prompt, zoom_seed, zoom_num_steps, zoom_num_frames, mask_width, zoom_in])
向右滑动查看完整代码

在这一步中,我把步骤设置为20。理想情况下,我将使用50,以提供最好看的结果。另外,这里还可以自行设置生成的图画数量,所有生成的图画将组合起来构成最后的无限缩放效果视频。
当然,我们同样还生成了 GIF 文件,以便大家多种形式可视化展示生成结果。
最终结果。



当下,如果您想了解“Stable Diffusion” 的工作原理,以及英特尔硬件的加速方式,OpenVINO™ Notebooks 无疑是首选。如果您有任何疑问或想要展示您的一些最佳成果,请在这里或通过我们的 GitHub 讨论板发表评论! 祝您编码快乐。
https://github.com/openvinotoolkit/openvino_notebooks/discussions#iamintel

--END--
你也许想了解(点击蓝字查看)⬇️➡️ 以AI作画,祝她节日快乐;简单三步,OpenVINO™ 助你轻松体验AIGC
➡️ 还不知道如何用OpenVINO™作画?点击了解教程。➡️ 如何给开源项目做贡献? | 开发者节日福利➡️ 几行代码轻松实现对于PaddleOCR的实时推理,快来get!➡️ 使用OpenVINO 在“端—边—云”快速实现高性能人工智能推理➡️ 图片提取文字很神奇?试试三步实现OCR!➡️【Notebook系列第六期】基于Pytorch预训练模型,实现语义分割任务➡️使用OpenVINO™ 预处理API进一步提升YOLOv5推理性能
扫描下方二维码立即体验
OpenVINO™ 工具套件 2022.3
点击 阅读原文 立即体验OpenVINO 2022.3

文章这么精彩,你有没有“在看”?
本文介绍了如何利用OpenVINO工具包在英特尔独立显卡上优化StableDiffusionv2模型,生成带有无限缩放效果的视频。通过OpenVINO的加速,用户可以在GPU上快速创建动态的AI艺术作品,该过程涉及到模型转换、Inpainting技术以及代码示例。

被折叠的 条评论
为什么被折叠?



