状态迁移法主要关注在测试状态转移的正确性上面。对于一个有限状态机,通过测试验证其在给定的条件内是否能够产生需要的状态变化,有没有不可达的状态和非法的状态,是否可能产生非法的状态转移等。通过构造能导致状态迁移的事件,来测试状态之间的转换。
1、 应用范围
状态迁移法的思想是提供将多个状态的转换串起来进行测试的思路。该方法适合功能的状态比较多的情况下,需测试各种状态的转换,且这些状态转换的测试在实际工作中容易被遗漏。比如播放器、遥控按键等。
2、状态迁移法的步骤
-
分析需求,整理所有状态;
-
画出状态迁移图;
-
列出状态-事件表;
-
得到状态转换树(测试路径);
-
根据状态转换树得到测试用例
3、案例:
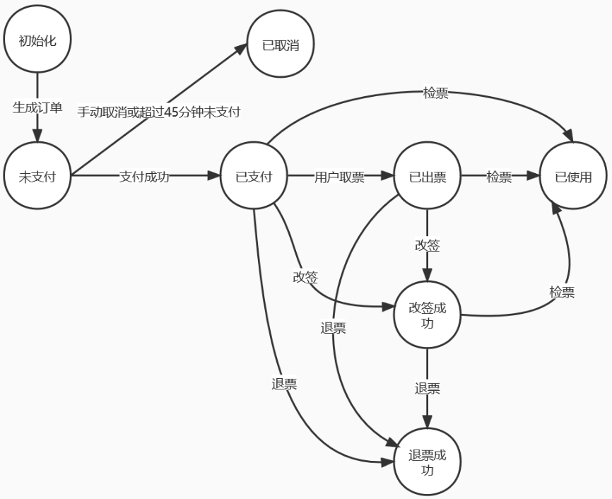
需求:通过某购票系统,顾客可以提前购买火车票,去到某地。
-
用户登录购票系统,选择出发地、目的地、出发日期,选择某趟车次点击”预订“,且填好订票人信息,点击提交订单;当前订单状态为”未支付“;
用户手动取消订单,车票状态更新为“已取消”;
45 分钟内未支付,订单自动取消,车票状态为“已取消”;
-
用户支付车票,车票状态变为“已支付”;
-
用户到达车站通过自动取票机或售票窗口取票,车票状态为“已出票”;
-
在开车半小时前,可进行改签,改签成功,车票状态为“改签成功”;
-
已出票/已改签的车票检票登上火车后,车票状态变为“已使用”;
-
在开车半小时前,可进行退票,退票成功,车票状态为“退票成功”。
a、整理车票订单的所有状态:
未支付、已取消、已支付、已出票、退票成功、改签成功、已使用
b、画出状态迁移图:

c、列出状态-事件表:
此项不是必须项,可依据实际情况跳过该步骤,直接得到状态转换树;

d、得到状态转换树(测试路径):

通过以上得到测试路径:
-
未支付--> 已取消
-
未支付--> 已支付--> 已出票--> 改签成功--> 退票成功
-
未支付--> 已支付--> 已出票--> 改签成功--> 已使用
-
未支付--> 已支付--> 已出票--> 退票成功
-
未支付--> 已支付--> 已出票--> 已使用
-
未支付--> 已支付--> 改签成功--> 退票成功
-
未支付--> 已支付--> 改签成功--> 已使用
-
未支付--> 已支付--> 退票成功
-
未支付--> 已支付--> 已使用
e、根据状态转换树得到测试用例
以上每条测试路径则为 1 条测试用例,把每条路径进行覆盖测试即可。对于状态转换有存在多个事件触发,覆盖多个事件的操作,比如“未支付--> 已取消”这条测试路径,需要测试 2 种情况:1)用户手动取消车票订单 2)超过 45 分钟用户未支付,自动取消车票订单
4、总结
实际工作中,对于业务流程复杂的产品,不能很好地通过场景覆盖的方法进行用例设计时,可应用状态迁移法的思路,从业务的各种状态出发,并通过这些状态之间的切换条件串联起来进行测试覆盖,以此保证用例的高覆盖率。
感谢每一个认真阅读我文章的人,礼尚往来总是要有的,虽然不是什么很值钱的东西,如果你用得到的话可以直接拿走:

这些资料,对于【软件测试】的朋友来说应该是最全面最完整的备战仓库,这个仓库也陪伴上万个测试工程师们走过最艰难的路程,希望也能帮助到你!有需要的小伙伴可以点击下方小卡片领取

本文介绍了状态迁移法,该方法关注测试状态转移的正确性,适用于功能状态多的情况。阐述了其步骤,包括分析需求整理状态、画迁移图等。并以购票系统为例展示如何应用该方法得到测试用例,强调在业务流程复杂时用此方法可保证用例高覆盖率。
1753

被折叠的 条评论
为什么被折叠?



