当项目需求对视觉性能提出更高要求,DVP AirCAMERA _1020摄像头小板成为开发者手中的利器。这个配件板突破传统尺寸限制,实现超清成像与实时数据处理,同时提供丰富的开发接口与文档支持,让复杂视觉应用的开发变得简单高效,技术突破引领创新实践!
AirCAMERA_1020——DVP接口的DVP摄像头小板+100万像素DVP摄像头的配件板。搭配Air8101核心板,可实现100万像素拍照+HTTP上传照片+电脑浏览器查看照片等功能。
原理图与PCB、示例源码、摄像头电路参考设计等文件已全部开放,可按需下载最新资料。
最新资料下载:https://docs.openluat.com/accessory/AirCAMERA_1020/

一、硬件接线方式
AirCAMERA_1020配件板设计成排母的形式,可以参考下图直接插到Air8101核心板的排针上。


Air8101核心板通过Type-C USB口供电(核心板背面的功耗测试开关,拨到OFF一端)。此种供电方式下,VBAT引脚为3.3V,可以直接给AirCAMERA_1020配件板供电。


为了演示方便,Air8101核心板上电后直接通过VBAT引脚给AirCAMERA_1020配件板提供了3.3V的供电。
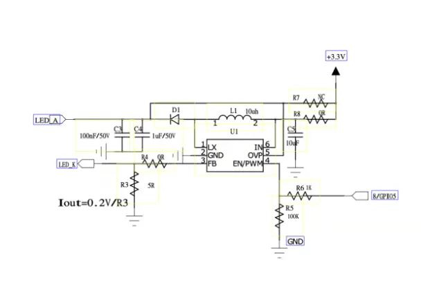
在设计实际项目时:一般来说,需要通过一个GPIO来控制LDO给配件板供电,这样可以灵活地控制配件板的供电,使项目的整体功耗降到最低。
二、软件demo下载
https://gitee.com/openLuat/LuatOS/tree/master/module/Air8101/project/core_accessory_board/AirCAMERA_1020
本demo的核心功能为:
Air8101核心板+AirCAMERA_1020配件板,实现DVP摄像头100万像素拍照+HTTP上传照片+电脑浏览器查看照片的功能。
部分示例代码如下,详见源码仓库最新文件:





更多开发资料详见:www.air8101.cn
今天的内容就分享到这里了~
6001

被折叠的 条评论
为什么被折叠?



