都2022年了 还没用过微服务吗?
面试的时候高并发回答的总是不能让面试官满意?
一个互联网项目究竟有多少细节?
网上搜了一堆秒杀系统方案,究竟真实的线上电商该怎么做?

你缺乏这两个字
实战
消除痛点
解决面试
积累实战经验

但是这个过程,具体应该怎么做?现有的条件下到底要不要做微服务?服务拆分成什么粒度才是合适的?有哪些坑需要我们注意?系统怎么在分布式服务下实现数据的一致性和服务的高可用可伸缩?拆分的过程中系统数量增多,测试、部署、运维、监控,又应该如何处理?
小编最近花了2个月的时间整理了一套微服务实战文档,讲解很透彻。今天分享给大家。这份资料尤其适合以下人群:
- 没有用过微服务技术,只会用传统的 SSM 框架
- 用过 Spring Cloud、Dubbo等技术,但是只限于使用,遇到问题基本无法解决
- 从来没有系统学习微服务架构,觉得架构设计是遥不可及的
- 对于微服务技术有所了解,但尚没有设计高可用高并发的实践经历
由于篇幅限制,小编这里只将此实战文档的所含内容全部展现出来了,分为11个章节,可以三连支持一下
PDF文档目录及内容:

第1模块:基础篇
-
什么是微服务架构
-
与单体系统的区别
-
如何实施徽服务
-
为什么选择Spring Cloud
-
Spring Cloud简介

第2模块:微服务构建:Spring Boot
-
框架简介
-
快速入门
-
项目构建与解析
-
实现RESTful API
-
配置详解
-
配置文件
-
自定义参数
-
参数引用
-
使用随机数
-
命令行参数
-
多环境配置
-
加载顺序
-
监控与管理
-
初识actuator
-
原生端点

第3模块:服务治理:Spring Cloud Eureka
-
服务治理
-
Netlix Eureka
-
搭建服务注册中心
-
注册服务提供者
-
高可用注册中心
-
服务发现与消费
-
Eureka详解
-
基础架构
-
服务治理机制
-
源码分析
-
配置详解
-
服务注册类配置
-
服务实例类配置
-
跨平台支持

第4模块:客户端负载均衡:Spring Cloud Ribbon
-
客户端负载均衡
-
RestTemplate详解
-
GET请求
-
POST请求
-
PUT请求
-
DELETE请求
-
源码分析
-
负戴均衡器
-
负載均衡策略
-
配置详解
-
自动化配置
-
Camden版本对RibbonClient配置的优化
-
参数配置
-
与Eureka结合
-
重试机制

第5模块:服务容错保护:Spring Cloud Hystrix
-
快速入门
-
原理分析
-
工作流程
-
断路器原理
-
依赖隔离
-
使用详解
-
创建请求命令
-
定义服务降级
-
异常处理
-
命令名称、分组以及线程池划分
-
请求缓存
-
请求合并
-
属性详解
-
Command属性
-
collapser属性
-
threadPool属性
-
Hystrix仪表盘
-
Turbine集群监控
-
构建监控聚合服务
-
与消息代理结合

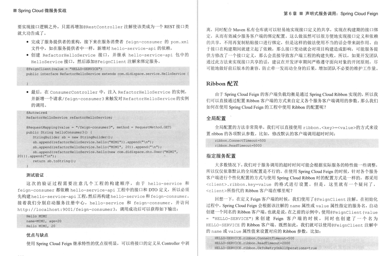
第6模块:声明式服务调用:Spring Cloud Feign
-
快速入门
-
参数绑定
-
继承特性
-
Ribbon配置
-
全局配置
-
指定服务配置
-
重试机制
-
Hystrix配置
-
全局配置
-
禁用Hystrix
-
指定命令配置
-
服务降级配置
-
其他配置

第7模块:API网关服务:Spring Cloud Zuul
-
快速入门
-
构建网关
-
请求路由
-
请求过滤
-
路由详解
-
传统路由配置
-
服务路由配置
-
服务路由的默认规则
-
自定义路由映射规则
-
路径匹配
-
路由前缀
-
本地跳转
-
Cookie与头信息
-
Hystrix和Ribbon支持
-
过滤器详解
-
过滹器
-
请求生命周期
-
核心过滤器
-
异常处理
-
禁用过滤器
-
动态加载
-
动态路由
-
动态过滤器

第8章 分布式配置中心:Spring Cloud Config
-
构建配置中心
-
配置规则详解
-
客户端配置映射
-
服务端详解
-
基础架构
-
Git配置仓库
-
SVN配置仓库
-
本地仓库
-
本地文件系统
-
健康监测
-
属性覆盖
-
安全保护
-
加密解密
-
高可用配置
-
客户端详解
-
URI指定配置中心
-
服务化配置中心
-
失败快速响应与重试
-
获取远程配置
-
动态刷新配置

第9模块:消息总线:Spring Cloud Bus
-
消息代理
-
RabitMQ实现消息总线
-
基本概念
-
安装与使用
-
快速入门
-
整合Spring
-
Cloud Bus
-
原理分析
-
指定刷新范围
-
架构优化
-
RabbitMQ配置
-
Kafka实现消息总线
-
Kafka简介
-
快速入门
-
整合Spring Cloud Bus
-
Kafka配置
-
深入理解
-
源码分析
-
其他消息代理的支持

第10模块:消息驱动的微服务:Spring Cloud Stream
-
核心概念
-
绑定器
-
发布-订阅模式
-
消费组
-
消息分区
-
使用详解
-
开启绑定功能
-
绑定消息通道
-
消息生产与消费
-
响应式编程
-
消费组与消息分区
-
消息类型
-
绑定器详解
-
绑定器SPI
-
自动化配置
-
多绑定器配置
-
RabbitMQ与Kafka绑定器
-
配置详解
-
基础配置
-
绑定通道配置
-
绑定器配置

第11模块:分布式服务跟踪:Spring Cloud Sleuth
-
准备工作
-
实现跟踪
-
跟踪原理
-
抽样收集
-
与Logstash整合
-
与Zipkin整合
-
HTTP收集
-
消息中间件收集
-
收集原理
-
数据存储
-
API接口

【这里想说,因为自己也走了很多弯路过来的,所以才下定决心整理,收集过程虽不易,但想到能帮助到一部分自学java 的人,心里也是甜的!有需要的伙伴请点㊦方】↓↓↓↓↓↓↓↓↓↓↓↓↓↓↓↓↓↓↓↓↓↓↓↓↓↓↓↓↓↓↓↓↓↓↓↓↓↓↓↓↓↓↓↓↓↓↓↓↓↓↓↓↓↓↓↓↓↓↓↓↓↓↓↓↓↓↓↓↓↓↓↓↓↓↓↓↓↓↓↓↓↓↓↓↓↓↓↓
本文档详述了微服务实战,包括SpringCloud架构、服务治理、负载均衡、容错保护、API网关、配置中心等关键环节,助你克服技术痛点,提升面试成功率。
1795

被折叠的 条评论
为什么被折叠?



