秘书部第六次培训总结
文章目录
一、51单片机最小系统简介
1.单片机
(1)STC89C52
STC89C52RC 是 STC 公司生产的一种低功耗、高性能 CMOS8 位微控制器,具有 8K 字节系统可编程 Flash 存储器。STC89C52 使用经典的 MCS-51 内核,但是做了很多的改进使得芯片具有传统 51 单片机不具备的功能。在单芯片上,拥有灵巧的 8 位 CPU 和在系统可编程 Flash,使得 STC89C52 为众多嵌入式控制应用系统提供高灵活、超有效的解决方案。

具有以下标准功能: 8k 字节 Flash,512 字节 RAM, 32 位 I/O
口线,看门狗定时器,内置 4KB EEPROM,MAX810 复位电路,3 个 16 位定时器/计数器,4 个外部中断,一个 7 向量 4 级中断结构(兼容传统 51 的 5 向量 2 级中断结构),全双工串行口。另外 STC89C52 可降至 0Hz 静态逻辑操作,支持 2 种软件可选择节电模式。空闲模式下,CPU 停止工作,允许 RAM、定时器/计数器、串口、中断继续工作。掉电保护方式下,RAM 内容被保存,振荡器被冻结,单片机一切工作停止,直到下一个中断或硬件复位为止。最高运作频率35MHz,6T/12T可选。
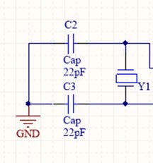
2.晶振电路
产生单片机所必须的时钟频率
晶体振荡器是指从一块石英晶体上按一定方位角切下薄片简称为晶片石英晶体谐振器,简称为石英晶体或晶体、晶振;而在封装内部添加 IC组成振荡电路的晶体元件称为晶体振荡器。其产品一般用金属外壳封装,也有用玻璃壳、陶瓷或塑料封装的。


工作原理:
晶振用一种能把电能和机械能相互转化的晶体在共振的状态下工作,以提供稳定,精确的单频振荡。在通常工作条件下,普通的晶振频率绝对精度可达百万分之五十。高级的精度更高。有些晶振还可以由外加电压在一定范围内调整频率,称为压控振荡器(VCO)。晶振的作用是为系统提供基本的时钟信号。通常一个系统共用一个晶振,便于各部分保持同步。有些通讯系统的基频和射频使用不同的晶振,而通过电子调整频率的方法保持同步。晶振通常与锁相环电路配合使用,以提供系统所需的时钟频率。如果不同子系统需要不同频率的时钟信号,可以用与同一个晶振相连的不同锁相环来提供。
3.复位电路
复位电路是一种用来使电路恢复到起始状态的电路设备(高电平持续 2us
就可以实现)可以实现开机复位按键按下复位。复位电路,就是利用它把电路恢复到起始状态。就像计算器的清零按钮的作用一样,以便回到原始状态,重新进行计算。和计算器清零按钮有所不同的是,复位电路启动的手段有所不同。一是在给电路通电时马上进行复位操作;二是在必要时可以由手动操作;三是根据程序或者电路运行的需要自动地进行。复位电路都是比较简单的大都是只有电阻和电容组合就可以办到了。再复杂点就有三极管等等配合程序来进行了

工作原理:
复位电路工作原理如下图所示,VCC 上电时,C 充电,在1K 电阻上出现电压,使得单片机复位;几个毫秒后,C 充满,1K 电阻上电流降为
0,电压也为 0,使得单片机进入工作状态。工作期间,按下S,C 放电,在 1K 电阻上出现电压,使得单片机复位。松开S,C又充电,几个毫秒后,单片机进入工作状态。
二、相关软件安装及破解
1.驱动软件
第一步:通过附赠的USB数据线使开发板与电脑连接上,数据线务必直接接到电脑自带USB接口上,请勿接在集线器上。
第二步:开发板通过数据线连接至电脑后打开《WIN7_8_10共用驱动》文件夹,鼠标光标指向“CH341SerSetup_5Lg.exe”驱动程序,单击鼠标右键,在弹出菜单中选择“以管理员身份运行”

,下一步

,继续点下一步

,等待安装完成后点“完成”按键

第二步:查下系统为开发板分配的端口号。
鼠标光标指向“此电脑”或“我的电脑”单击右键,在弹出的菜单中单击“管理”

,随后弹出的界面中单击“设备管理器”,展开“端口”(此刻开发板必须保持与电脑连接上),如下图:

在正确安装完成驱动后,此时便可在端口列表中查看到系统为开发板分配的端口号。如下图“USB-SERIAL

2.keil4的安装及破解
第一步:打开《keil_V4》文件夹
1、双击运行“c51v900.exe”在弹出的界面中点击Next>>
2、勾选I agree to all…,然后继续Next>>
3、选择安装路径为C:\Keil后点击Next>>
4、输入使用中信息,随便输入即可,输入完毕后点Next>>
等待安装过程…
5、安装进程结束后点击Finish
第二步:软件注册
1、打开《注册机》文件夹,找到“Keil_lic-v3.2.exe”破解软件(可能会被杀毒软件删除)
鼠标光标指向破解软件,必须右键菜单中选择以管理员方式运行,否则注册失败。
2、在弹出的菜单中电 MCU type内点击 51,勾选External CID
3、桌面找到刚刚安装好的keil4 编程软件,单击右键选择以管理员方式运行
4、打开keil软件后单击File菜单后点击License Management…
5、复制CID
6、打开破解软件界面,如下图进行操作,把刚刚复制的CID粘贴到 External CID co处,点击Generate,复制LICO= 文本框内所有内容
7、将LICO = 内的注册码复制到keil软件New license ID Code(LIC):内,点击add LIC
三、keil4简介
1.常用的 51开发环境
2.包括
C编译器、宏汇编、链接器、库管理和一个功能强大的仿真调试器等在内的完整开发方案,通过一个集成开发环境
3.Keil 建立工程步骤
(1) Project—— New μVision project
(2) 文件命名,选定存放位置
(3) 添加 C 语言文件
(4) 编译生成 hex 文件
4.烧录程序方法
第一步:双击运行“stc-isp.exe”官方烧录软件,运行后界面如下:
官方烧录软件选项与按钮众多而我们使用只会使用到极少的几项,默认选项请用户不要随意更改。
第二步:选择单片机型号
第三步:选择串口号
注意:一定要选择正确的端口号,选择错误则无法完成烧录。上图选择的是“USB-SERIAL CH340(COM3)”,如你电脑安装完成分别的驱动是“USB-SERIAL CH340(COM5)”则你需要选择“USB-SERIAL CH340(COM5)”。
第四步:选择需要烧录的程序,并进行烧录
1、单击“打开程序文件”
2、选择.hex文件”
3、打开板电源保持打开状态(按下流水灯模块右上方的系统电源开关),点击“下载/编程”按钮
5.测试程序
#include <reg52.h>
sbit LED1 = P1^0;
sbit LED2 = P1^1;
sbit LED8 = P1^7;
void main()
{
LED1 = 0;
LED2 = 0;
LED8 = 0;
while(1);
}
422

被折叠的 条评论
为什么被折叠?



